点击蓝字或下方名片 关注我们
有疑惑,请务必加老师微信,因为我们是一群热情的人。
注册公司到底要选择小规模纳税人还是一般纳税人,到底要怎么选择?如果一开始是小规模纳税人后期可以变为一般纳税人吗?怎么区分小规模纳税人还是一般纳税人呢?下面小编就给大家一文讲清楚!
小规模纳税人

怎么选择?

小规模可以升级成一般纳税人。
小规模纳税人满足一般纳税人条件的,可以向主管税务机关办理一般纳税人登记。
一般纳税人现在不可以转为小规模。
《国家税务总局关于小规模纳税人免征增值税政策有关征管问题的公告》(国家税务总局公告2019年第4号)第五条规定,转登记日前连续12个月(以1个月为1个纳税期)或者连续4个季度(以1个季度为1个纳税期)累计销售额未超过500万元的一般纳税人,在2019年12月31日前,可选择转登记为小规模纳税人。
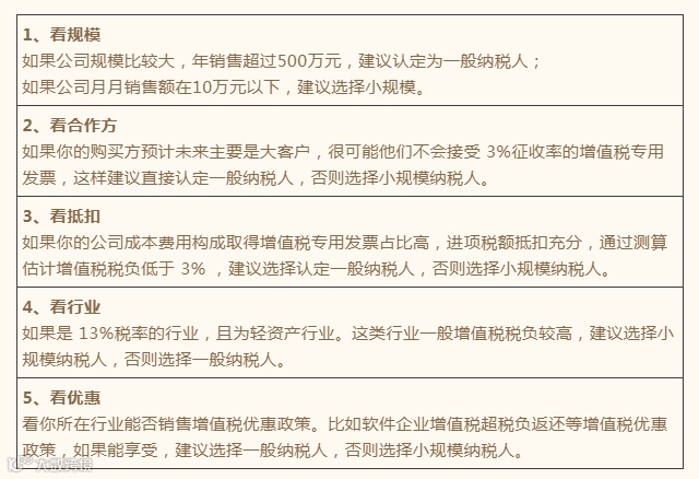
1.看规模
如果公司投资规模大,年销售收入很快就会超过500万元,建议直接认定为一般纳税人。如果估计公司月销售额在10万元以下,建议选择小规模纳税人,从2019年1月1日起,将享受增值税免征政策。
2.看买方
如果你的购买方预计未来主要是大客户,很可能他们不会接受3%征收率的增值税专用发票,这样建议直接认定一般纳税人,否则选择小规模纳税人。
3.看抵扣
如果你的公司成本费用构成取得增值税专用发票占比高,进项税额抵扣充分,通过测算估计增值税税负低于3% ,建议选择认定一般纳税人,否则选择小规模纳税人。
4.看行业
如果是16%税率的行业,且为轻资产行业。这类行业一般增值税税负较高,建议选择小规模纳税人,否则选择一般纳税人。
5.看优惠
看你所在行业能否销售增值税优惠政策。比如软件企业增值税超税负返还等增值税优惠政策,如果能享受,建议选择一般纳税人,否则选择小规模纳税人。
感谢关注广州代订易企业服务平台!
我们会在广州等你~️

