点击蓝字或下方名片 关注我们

2024年企业所得税汇算清缴工作如火如荼的进行中,近期又有了新的变化,所以本篇为大家整理了2024年最新最全企业所得税,赶快收藏吧!
01
企业所得税3项新变化
一、500万以下新购进设备、器具一次性扣除
1、企业在2024年1月1日至2027年12月31日期间新购进的设备、器具:
单位价值不超过500万元的
允许一次性计入当期成本费用在计算应纳税所得额时扣除,不再分年度计算折旧;
单位价值超过500万元的
仍按企业所得税法实施条例、《财政部 国家税务总局关于完善固定资产加速折旧企业所得税政策的通知》(财税〔2014〕75号)、《财政部 国家税务总局关于进一步完善固定资产加速折旧企业所得税政策的通知》(财税〔2015〕106号)等相关规定执行。
2、本公告所称设备、器具,是指除房屋、建筑物以外的固定资产。
二、除集成电路和工业母机外,研发费用加计扣除比例统一为100%
集成电路和工业母机的研发费用加计扣除比例100%→120%
所有行业
未形成无形资产的 -100%加计扣除
形成无形资产的-200%税前摊销
集成电路和工业母机行业
未形成无形资产的-120%加计扣除
形成无形资产的-220%税前摊销
执行日期:2023.01.01-2027.12.31
三、小微企业应纳税所得额不超过300万,实际是5%
从政策看,给大家分析一下,哪些企业需要符合什么标准才能享受企业所得税小型微利企业税收优惠。
企业所得税的小型微利企业
指从事国家非限制和禁止行业,且同时符合年度应纳税所得额不超过300万元;
从业人数不超过300人;
资产总额不超过5000万元等三个条件的企业满足条件的小型微利企业;
现在总的来说,不需区分100万和100万-300万两个区间享受优惠了,直接统一记住年应纳税所得额300万以内的部分,统一减按25%计入应纳税所得额,按20%的税率缴纳企业所得税。(实际是5%)
执行期限至2027年12月31日
02
企业所得税最新最全税率
一、25%基本税率
基本税率:企业所得税的税率为25%(《中华人民共和国企业所得税法》第四条)
二、适用20%税率
小型微利企业:对小型微利企业年应纳税所得额不超过100万元的部分,减按25%计入应纳税所得额,按20%税率缴纳企业所得税(财政部 税务总局公告2023年第6号)
对年应纳税所得额超过100万元但不超过300万元的部分,减按25%计入应纳税所得额,按20%税率缴纳企业所得税(财政部 税务总局公告2022年第13号)
对小型微利企业减按25%计算应纳税所得额,按20%的税率缴纳企业所得税政策,延续执行至2027年12月31日(财政部 税务总局公告2023年第12号)
三、适用15%税率
1. 高新技术企业:国家需要重点扶持的高新技术企业,减按15%的税率征收企业所得税(《中华人民共和国企业所得税法》第二十八条)
2. 技术先进型服务企业:对经认定的技术先进型服务企业,减按15%的税率征收企业所得税(财税〔2017〕79号)
3. 平潭综合实验区符合条件的企业:自2021年1月日起至2025年12月31日止,对设在平潭综合实验区的符合条件的企业减按15%的税率征收企业所得税(财税〔2021〕29号)
4. 注册在海南自由贸易港并实质性运营的鼓励类产业企业:自2020年1月日起至2024年12月31日止,对注册在海南自由贸易港并实质性运营的鼓励类产业企业,减按15%的税率征收企业所得税(财税〔2020〕31号)
5. 西部地区鼓励类产业:自2021年1月1日至2030年12月31日,对设在西部地区的鼓励类产业企业减按15%的税率征收企业所得税。本条所称鼓励类产业企业是指以《西部地区鼓励类产业目录》中规定的产业项目为主营业务,且其主营业务收入占企业收入总额60%以上的企业(国家税务总局公告2015年第14号;财政部公告2020年第23号)
6. 横琴粤澳深度合作区:对符合条件的产业企业,减按15%的税率征收企业所得税(财税〔2022〕19号)
7. 中国(上海)自贸试验区临港新片区重点产业:自2020年1月1起,对新片区内从事集成电路、人工智能、生物医药、民用航空等关键领域核心环节相关产品(技术)业务,并开展实质性生产或研发活动的符合条件的法人企业,自设立之日起5年内减按15%的税率征收企业所得税(财税〔2020〕38号)
8. 从事污染防治的第三方企业:对符合条件的从事污染防治的第三方企业减按15%的税率征收企业所得税。所称第三方防治企业是指受排污企业或政府委托,负责环境污染治理设施(包括自动连续监测设施)运营维护的企业;执行期限延至2023年12月31日(财政部 税务总局 国家发展改革委 生态环境部公告2019年第60号;财政部 税务总局公告2022年第4号)
四、适用10%税率
1. 国家鼓励的重点集成电路设计企业和软件企业:自2020年1月1日起,国家鼓励的重点集成电路设计企业和软件企业,自获利年度起,第一年至第五年免征企业所得税,接续年度减按10%的税率征收企业所得税(财政部 税务总局 发展改革委 工业和信息化部公告2020年第45号)
2. 非居民企业:非居民企业取得企业所得税法第二十七条第(五)项规定的所得,减按10%的税率征收企业所得税;即非居民企业在中国境内未设立机构、场所的,或者虽设立机构、场所但取得的所得与其所设机构、场所没有实际联系的,应当就其来源于中国境内的所得缴纳企业所得税(《中华人民共和国企业所得税法实施条例》第九十一条)
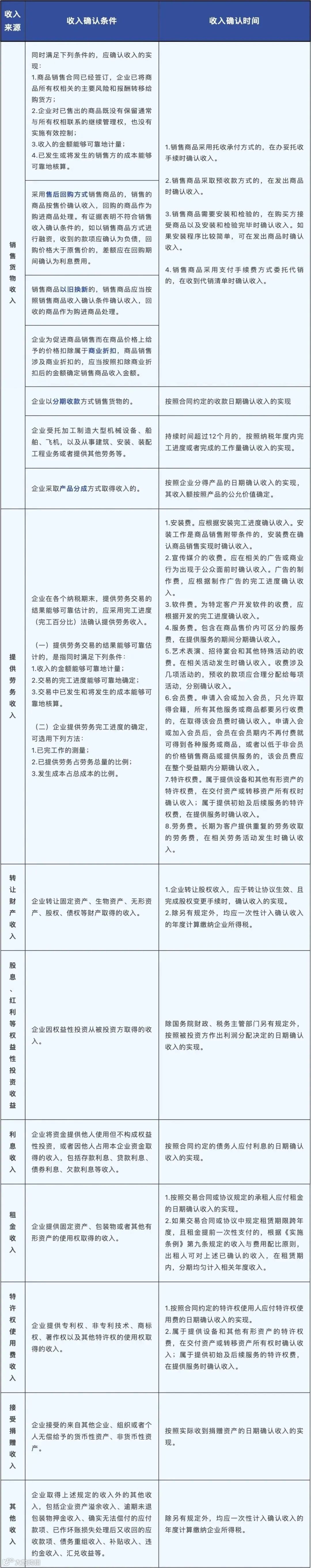
03
企业所得税应税收入确认时间
企业应纳税所得额的计算,以权责发生制为原则,属于当期的收入和费用,不论款项是否收付,均作为当期的收入和费用;
不属于当期的收入和费用,即使款项已经在当期收付,均不作为当期的收入和费用。
04
最全企业所得税税前扣除要点及明细
感谢关注广州代订易企业服务平台!
我们会在广州等你~️


