
近日,广州市发布了《关于组织开展2020年太阳能光伏发电项目补贴资金申报工作的通知》,通知内提到:
1、广州供电局有限公司于6月25日前开具居民发电量证明,并统一报送到对应区发展改革局,并尽可能通知到居民及时到各区发展改革局领取。
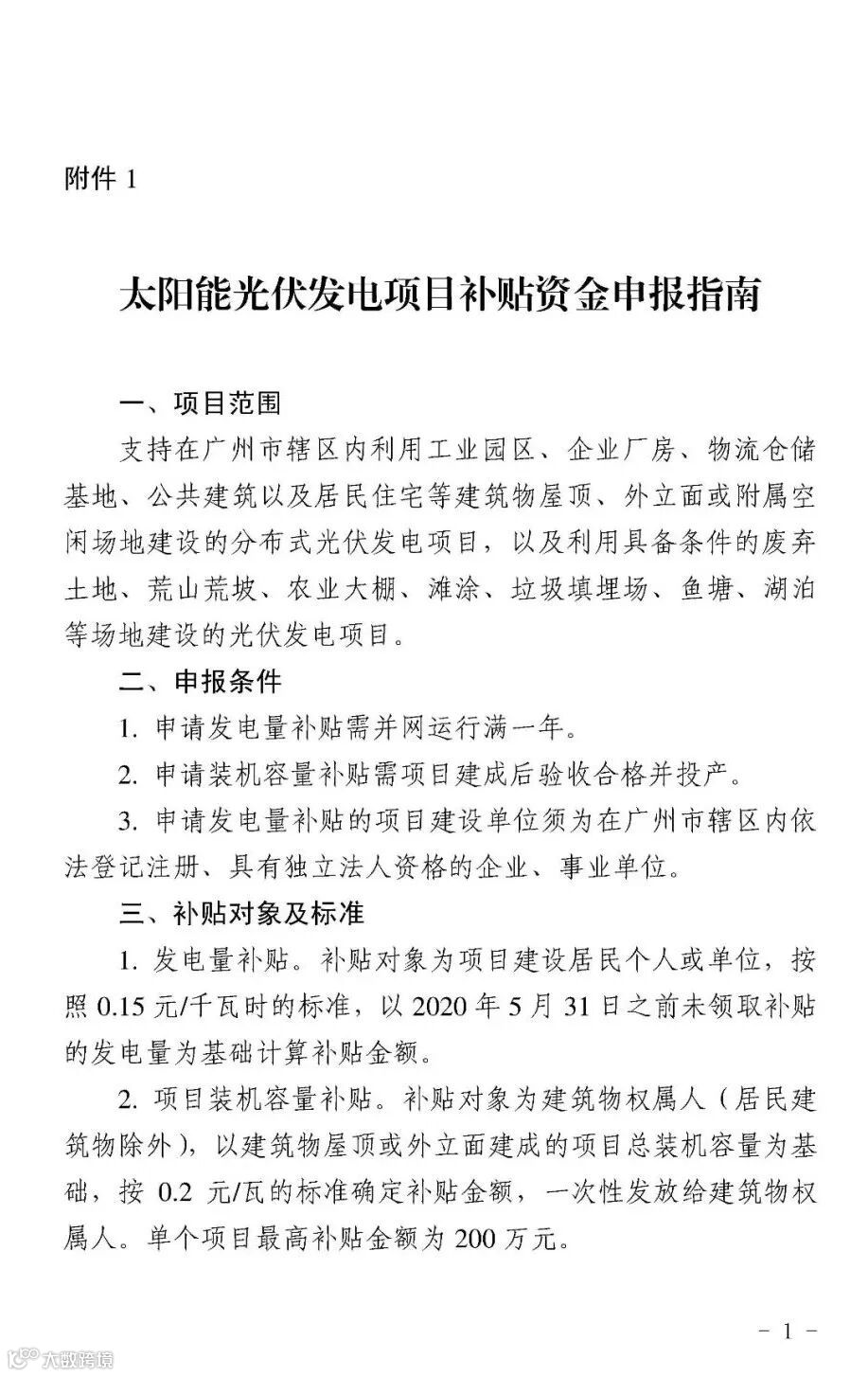
2、请各有关企业和居民个人按《太阳能光伏发电项目补贴资金申报指南》(见附件1)要求准备项目申报材料,于2020年7月10日前将申报材料(一式两份)报送项目所在区发展改革局;
3、请各区发展改革局对项目申报材料进行认真核实,并负责对其真实性予以确认,对审核通过的项目申报材料,区发展改革局填写2020年太阳能光伏发电项目补贴资金申报汇总表(见附件2),于2020年7月24日前将有关材料一并报送我委。
通知原文如下:











推荐阅读
据说 点 亮 星 标后
不会错过光合能源每条推送哦!
好看的人都点了在看哟

