
5月20日,国家能源局正式下发《关于2021年风电、光伏发电开发建设有关事项的通知》,《通知》明确,各省(区、市)完成年度非水电最低消纳责任权重所必需的新增并网项目,由电网企业实行保障性并网,2021年保障性并网规模不低于9000万千瓦。
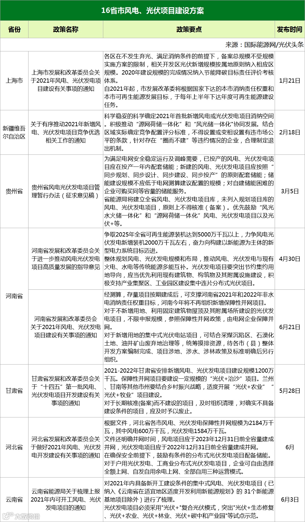
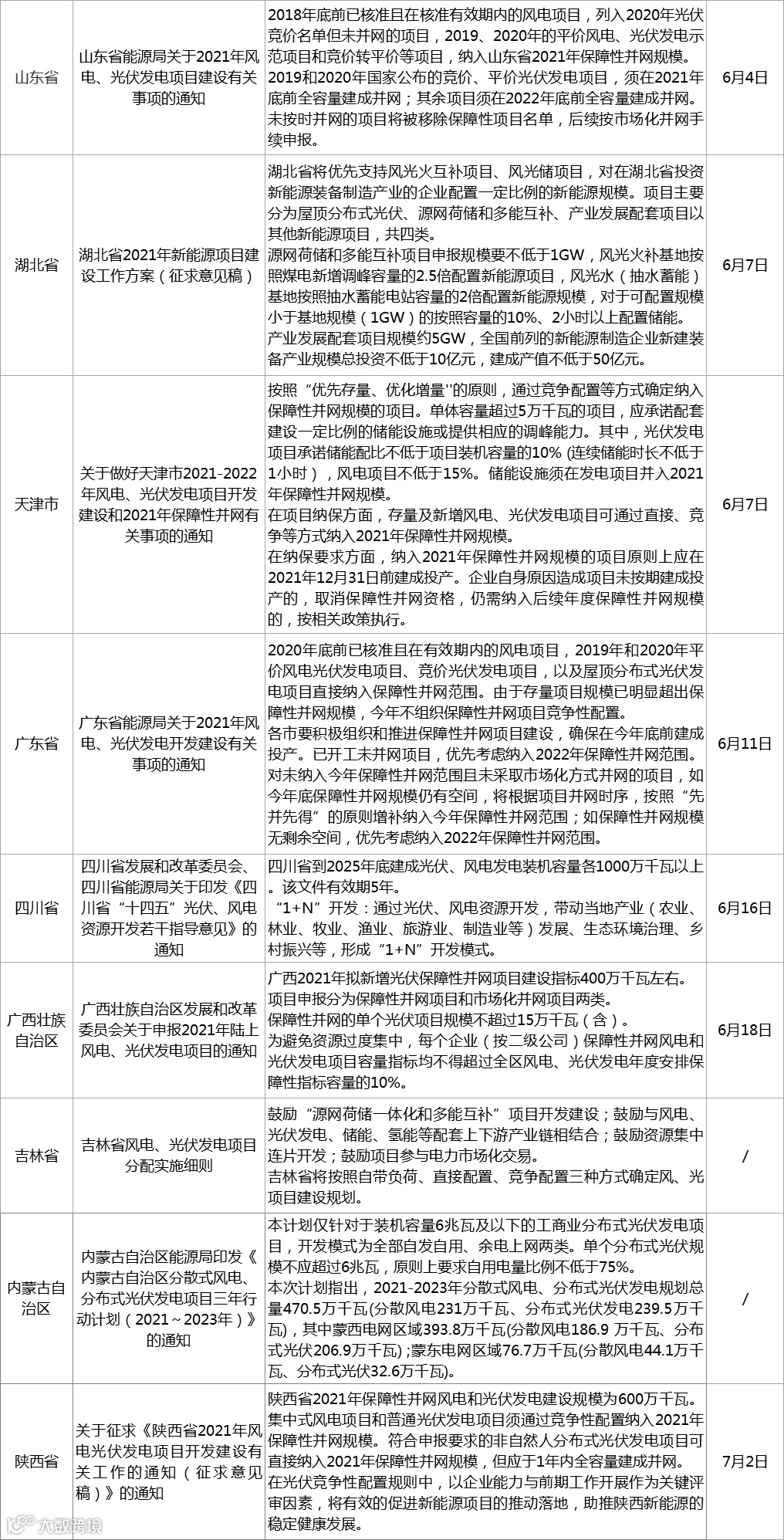
在国家政策的支持下,各省陆续发布了2021年风电、光伏发电开发建设方案与项目分配政策。据国际能源网/光伏头条不完全统计,上海市、新疆维吾尔自治区、贵州省、河南省、甘肃省、河北省、云南省、山东省、湖北省、天津市、广东省、四川省、广西壮族自治区、吉林省、内蒙古自治区、陕西省等16省市已发布相关政策。
其中,河南、甘肃、河北、四川、广东、广西、内蒙古、陕西等8省明确风电、光伏规模指标,新疆、贵州、甘肃、河北、山东、湖北、天津、吉林等8省明确光伏配置储能。
就以我省为例,广东省下发文件明确,由于存量项目规模已明显超出保障性并网规模,今年不组织保障性并网项目竞争性配置。
广东省能源局关于2021年风电、光伏发电开发建设有关事项的通知
各地级以上市发展改革局(委),惠州市能源和重点项目局,广东电网公司、深圳供电局有限公司,各有关企业:
根据《国家能源局关于2021年风电、光伏发电开发建设有关事项的通知》(国能发新能〔2021〕25号,以下简称《通知》,见附件)的要求,结合实际情况,现将我省2021年风电、光伏发电建设有关事项通知如下:
根据国家下达的我省非水电可再生能源电力最低消纳责任权重要求,确定2021年度我省风电、光伏发电保障性并网规模为900万千瓦,主要用于安排存量项目。2020年底前已核准且在有效期内的风电项目,2019年和2020年平价风电光伏发电项目、竞价光伏发电项目,以及屋顶分布式光伏发电项目直接纳入保障性并网范围。由于存量项目规模已明显超出保障性并网规模,今年不组织保障性并网项目竞争性配置。
有关市要切实加强督导协调,强化安全生产管理,全力推进三峡阳西沙扒二三四五期,中广核汕尾后湖、惠州港口一,粤电阳江沙扒、湛江外罗二期、湛江新寮,大唐汕头勒门I,中节能阳江南鹏岛,南方电网珠海桂山二期,国家电投揭阳神泉一、湛江徐闻,华电阳江青洲三,明阳阳江沙扒等项目全容量并网;同时,继续加强与军队、通信等部门沟通对接,按照“成熟一个、开工一个”的原则,推动汕尾甲子,惠州港口二,揭阳神泉二、靖海,汕头洋东、海门、勒门(二),以及阳江青洲、帆石场址等项目有序开工建设。
各市要抓紧推进在建项目建设,同时认真梳理项目核准及开工情况,及时清理核准文件失效项目,积极推动已核准项目加快落实开工条件,尽快开工建设,确保在规定时限内建成投产。
自去年迎峰度冬以来,我省电力负荷屡创新高,电力供需矛盾突出,预计将持续一段时间。光伏发电建设周期短,可在一定程度上缓解供电压力,为此,各市要积极组织和推进保障性并网项目建设,确保在今年底前建成投产。已开工未并网项目,优先考虑纳入2022年保障性并网范围。支持后续新增备案项目加快落实建设条件,尽快开工建设,鼓励采取市场化方式并网,并网条件由发电企业与电网企业协商确定。对未纳入今年保障性并网范围且未采取市场化方式并网的项目,如今年底保障性并网规模仍有空间,将根据项目并网时序,按照“先并先得”的原则增补纳入今年保障性并网范围;如保障性并网规模无剩余空间,优先考虑纳入2022年保障性并网范围。
按照《通知》要求,省将适时组织开展2022年保障性并网项目竞争性配置,请各市抓紧摸清资源现状,挖掘潜力,探索开发建设新模式,做好项目储备;并积极协调自然资源、林业、生态环境、住房建设、农业农村等部门,推动项目落实土地、场址、接网等建设条件,及时开工建设,实现项目持续开发、有序并网。有关发电企业要抓紧开展相关工作,做好参与竞争性配置工作准备。竞争性配置办法将另行制定印发。
各市及有关发电企业要加强与电网企业对接联系,及时协调解决征地、审批等问题,推动接网工程加快建设。电网企业要简化接网流程及办理手续,加快接网工程建设,对已具备接网条件的项目做到“能并尽并”,不得以项目未纳入保障性并网范围或平价名单为由延缓或拒绝办理接网手续,同时进一步拓展接网消纳空间。
根据《国家发展改革委办公厅 国家能源局综合司关于做好新能源配套送出工程投资建设有关事项的通知》(发改办运行〔2021〕445号)要求,对电网企业建设有困难或规划建设时序不匹配的新能源配套送出工程,允许发电企业投资建设,缓解新能源快速发展并网消纳压力。发电企业建设配套送出工程应充分进行论证,并完全自愿,可以多家企业联合建设,也可以一家企业建设,多家企业共享。
各市要优化营商环境,规范开发建设秩序,不得将配套产业作为项目开发建设的门槛;加大对项目核准(备案)材料、实际建设场址等信息的核查力度,联合其他部门加强对项目建设合法性、安全性等情况的协同监管;支持屋顶光伏发展,结合实际加强屋顶光伏规范化建设,对遇到的产权多样化、安装限高、历史遗留问题等情况,加大协调力度,依法依规妥善解决。发电企业要加强工程质量管控,落实安全生产主体责任,确保项目建设和运营安全;及时在国家可再生能源发电项目信息管理平台填报并按月更新项目信息。
(联系人及联系电话:耿园园,020-83138598)
此外,除广东省,还有7省已明确“风光”装机规模建设指标。
明确“风光”装机规模建设指标
国际能源网/光伏头条小编通过梳理,在16个省市中,河南、甘肃、河北、四川、广东、广西、内蒙古、陕西等8个省市明确风电、光伏装机规模建设指标。其中:
河南省争取2025年全省可再生能源装机达到5000万千瓦以上,力争风电光伏发电新增装机2000万千瓦左右,奋力向构建以新能源为主体的新型电力系统目标迈进。
甘肃省明确,2021-2022年甘肃省安排新增风电、光伏发电项目建设规模1200万千瓦。
四川省明确,到2025年底建成光伏、风电发电装机容量各1000万千瓦以上。该文件有效期5年。
广西壮族自治区明确2021年拟新增风电保障性并网项目建设指标500万千瓦左右,光伏保障性并网项目建设指标400万千瓦左右。同时,保障性并网的单个风电项目规模不超过20万千瓦(含),单个光伏项目规模不超过15万千瓦(含)。
内蒙古自治区2021-2023年分散式风电、分布式光伏发电规划总量470.5万千瓦,其中分散风电231万千瓦,分布式光伏发电239.5万千瓦。蒙西电网区域393.8万千瓦(分散风电186.9 万千瓦、分布式光伏206.9万千瓦) ;蒙东电网区域76.7万千瓦(分散风电44.1万千瓦、分布式光伏32.6万千瓦)。
陕西省明确,2021年保障性并网风电和光伏发电建设规模为600万千瓦。
河北省明确,河北各市风电、光伏发电保障性并网规模为2184万千瓦,其中风电600万千瓦,光伏发电1584万千瓦。
光伏配套储能
在16个省市中,贵州、甘肃、湖北、河北、天津、吉林、山东、新疆等8省市明确光伏配置储能。
其中,新疆、贵州、湖北、吉林明确要鼓励“源网荷储一体化和多能互补”项目开发建设,积极推动“源网荷储一体化”和“风光储一体化"协同发展。
需要注意的是,湖北省文件明确,源网荷储和多能互补项目申报规模要不低于1GW,风光火补基地按照煤电新增调峰容量的2.5倍配置新能源项目,风光水(抽水蓄能)基地按照抽水蓄能电站容量的2倍配置新能源规模,对于可配置规模小于基地规模(1GW)的按照容量的10%、2小时以上配置储能。
甘肃省储能配置要求,河西地区(酒泉、嘉峪关、金昌、张掖、武威)最低按电站装机容量的10%配置,其他地区最低按电站装机容量的5%配置,储能设施连续储能时长均不低于2小时,储能电池等设备满足行业相关标准。在满足储能配置最低比例基础上,配套储能规模比例、储能时长较高者得分高。
天津市则明确,单体容量超过5万千瓦的项目,应承诺配套建设一定比例的储能设施或提供相应的调峰能力。其中,光伏发电项目承诺储能配比不低于项目装机容量的10% (连续储能时长不低于1小时),储能设施须在发电项目并网后两年内建成投运。
16省市具体风电、光伏项目建设方案要点如下表:
注:若想了解其他省市的方案可关注国际能源网/光伏头条官方公众号下载原文件
资料来源:国际能源网/光伏头条、广东省能源局
据说 点 亮 星 标后
不会错过光合能源每条推送哦!