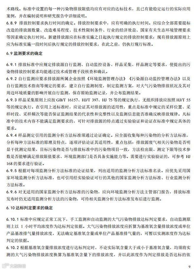
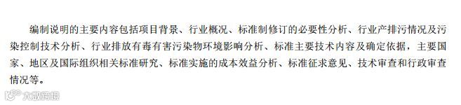
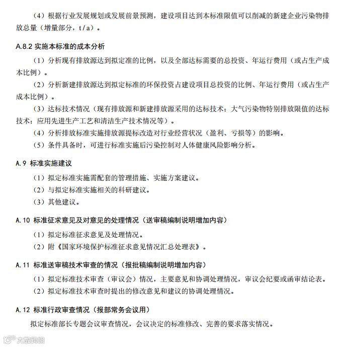
为贯彻《中华人民共和国环境保护法》《中华人民共和国大气污染防治法》,规范国家大气污染物排放标准制修订,制订本标准。本标准规定了制订固定污染源大气污染物排放标准的基本原则和技术路线、主要技术内容的确定、标准实施成本效益分析、标准文本的结构和标准编制说明主要内容等要求。本标准为首次发布。





















山东天洁项目管理咨询有限公司
为贯彻《中华人民共和国环境保护法》《中华人民共和国大气污染防治法》,规范国家大气污染物排放标准制修订,制订本标准。本标准规定了制订固定污染源大气污染物排放标准的基本原则和技术路线、主要技术内容的确定、标准实施成本效益分析、标准文本的结构和标准编制说明主要内容等要求。本标准为首次发布。




















