搜索
首页
大数快讯
大数活动
服务超市
文章专题
出海平台
流量密码
出海蓝图
产业赛道
物流仓储
跨境支付
选品策略
实操手册
报告
跨企查
百科
导航
知识体系
工具箱
更多
找货源
跨境招聘
DeepSeek
首页
>
山东 | 《化工园区大气环境风险监控预警系统技术指南(试行)》发布
>
山东 | 《化工园区大气环境风险监控预警系统技术指南(试行)》发布
山东天洁项目管理咨询有限公司
2019-10-23
0
为规范和指导化工园区大气环境风险监控预警系统建设,省生态环境厅组织制定了
《化工园区大气环境风险监控预警系统技术指南(试行)》
(DB37/ 3655-2019),省市场监管局于2019年8月30日正式发布,将于9月30日起实施。
《山东省化工园区认定管理办法》(鲁政办字〔2017〕168号)实施后,集中管控、补齐短板、规范管理成为化工园区重要工作。
目前省内部分化工园区存在配套基础设施不完善、没有专用应急响应中心、环境风险防控体系不完备等问题。
因此需要制定标准进一步
加强化工园区环境风险管理,强化环境风险预警能力建设,确保重大环境风险基本可知可控。
建设化工园区大气环境风险监控预警系统,有助于进一步强化化工园区大气环境风险监管,实现大气环境特征污染物排放的追踪溯源,促进清洁生产和循环经济的发展,同时也可以为突发环境事件的应急决策提供辅助支持。
标准针对化工园区内的危险单元及周边敏感目标的监测、分析、预警和应急响应,规定了大气环境风险监控预警系统的主要技术内容。
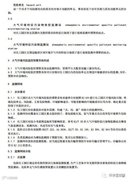
(一)监测网络。
针对化工园区环境风险识别、重点监控因子筛选、监测点位的确定、监测网络分级等内容提出了具体要求。
根据监控对象和范围,从源头、边界、受影响区域三个层面,构建了“点、线、面”相结合的监测网络,并规定了点监测、线监测和面监测的建设内容和站点/装置的监测位置。
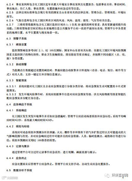
(二)管理平台。
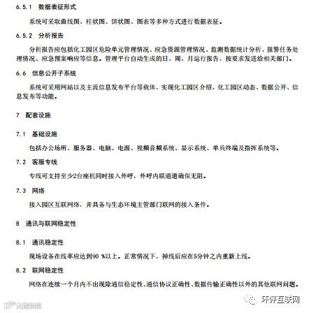
管理平台具备实时监控、风险预警、数据处理、应急响应、信息发布等功能,能直观系统展示化工园区和企业危险单元、风险源、监测站点/装置、应急资源与设施以及周边环境等的基本信息与分布位置。
管理平台由数据库子系统、预警子系统、应急响应子系统、数据分析子系统、信息公开子系统5个子系统构成。
(三)配套设施。
包括为辅助整套系统的有效运转而配备的基础设施、客服专线及网络等。
标准实施以后,将有利于规范和指导我省化工园区大气环境风险监控预警系统建设,进一步加强山东省化工园区大气环境风险管理水平,提高妥善处置突发环境事件的能力。
。
【声明】内容源于网络
0
0
山东天洁项目管理咨询有限公司
公司成立于2006年,德州市环境保护产业协会会长单位,德州市“德办好”咨询服务业联合体理事长单位,同时拥有环评资质、工程咨询资质及市级维稳资质的技术咨询服务单位。
内容
0
粉丝
0
关注
在线咨询
山东天洁项目管理咨询有限公司
公司成立于2006年,德州市环境保护产业协会会长单位,德州市“德办好”咨询服务业联合体理事长单位,同时拥有环评资质、工程咨询资质及市级维稳资质的技术咨询服务单位。
总阅读
0
粉丝
0
内容
0