
关于公开征求《关于发布排污许可证(副本)格式的通知》(征求意见稿)意见的通知
为贯彻落实《排污许可管理条例》,进一步优化排污许可证,我部组织修订了排污许可证(副本)格式,编制《关于发布排污许可证(副本)格式的通知》(征求意见稿)。现公开征求意见(征求意见稿及编制说明可登录我部网站http://www.mee.gov.cn/“意见征集”栏目检索查阅)。
各机关团体、行业协会、企事业单位和个人均可提出意见和建议。有关意见请书面反馈我部,电子版材料请同时发至指定邮箱。征求意见截止时间为2021年11月10日。
联系人:生态环境部环评司潘英姿、张云珂
电话:(010)65646213、65646178
邮箱:mee.permit@mee.gov.cn
地址:北京市东城区东安门大街82号
邮编:100006
1.关于发布排污许可证(副本)格式的通知(征求意见稿)
2.《关于发布排污许可证(副本)格式的通知》(征求意见稿)编制说明
生态环境部办公厅
(此件社会公开)
1.在现有排污许可证(副本)的排污单位基本信息表内容中进一步完善了大气污染物和水污染物的相关信息,增加了许可量、排放口个数等内容,同时删除表内投产日期、邮政编码、联系人电话等相关内容。
2.对现有排污许可证(副本)的第二项大气污染物排放的内容进行了重构,首先将原有的排放口表分为了主要排放口和一般排放口两个表,把主要排放口、一般排放口均设计为一个排放口一张表;同时将第二项大气污染物排放内容中的有组织排放限值表以及第四项环境管理要求中监测表的内容合并到上述提到的主要排放口表和一般排放口表的表格中。其次对现有排污许可证(副本)的无组织排放许可条件表中的许可排放量限值一栏进行了删除,增加了监测频次的内容。
3.对现有排污许可证(副本)的第三项水污染物排放的内容进行了重构,修改形式与第二条内容相同。同样分为主要排放口表和一般排放口表,并将监测表的内容进行合并。
4.落实固体废物污染环境防治法有关要求,按照即将发布的排污许可证申请与核发技术规范 工业固体废物(试行),增加了工业固体废物排污许可管理内容。
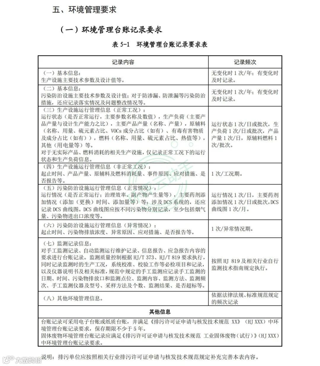
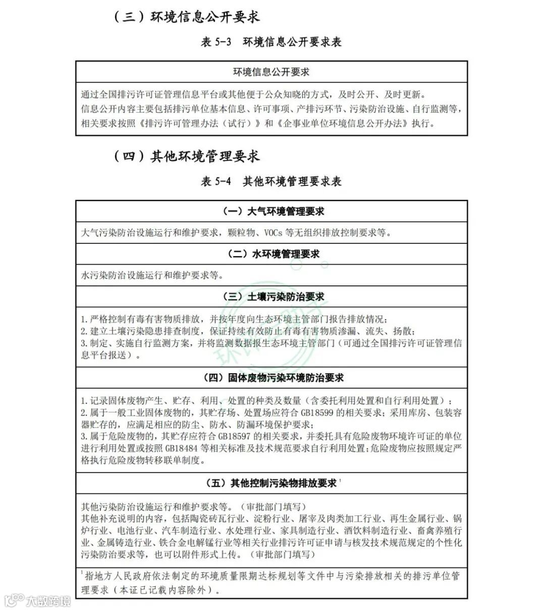
5.对现有排污许可证(副本)的第四项环境管理要求的内容进行了优化,删除了自行监测信息表,并将其中的排放口、污染物类型、监测频次等前移并整合至第二、第三部分。对管理要求中的台账要求表、执行报告要求表、信息公开要求表和其他控制及管理要求表的格式进行了修改,将统一的要求内容直接写入表中,审批部门根据各行业标准规范添加特殊要求或进行修改补充。
6.删除现有排污许可证(副本)第二分册中的产品产能信息表、原辅燃料信息表、产排污环节信息表等,将其中的生产设施、治理设施、排放口等核心内容前移并整合至第二、第三部分。
排污许可证(副本)包括重点管理和简化管理两个版本,均包括九部分内容。
其中,重点管理排污单位排污许可证(副本)第一部分是排污单位基本情况,包括排污单位基本信息、主要生产设施、主要产品及产能、主要原辅材料及燃料、污染防治设施索引、排放口索引等;
第二部分是大气污染物排放许可事项,按照排放口分别记载物理信息、污染物排放许可管理要求等,以及无组织排放许可事项、大气污染物许可排放总量和特殊时段排放要求;
第三部分是水污染物排放许可事项,按照排放口分别记载物理信息、污染物排放许可管理要求等,以及水污染物许可排放总量和特殊时段排放要求;
第四部分是工业固体废物许可管理事项,按照自行贮存/利用/ 处置设施,分别记载设施名称、类型、参数、涉及废物名称和类别、污染防控技术要求等;
第五部分是环境管理要求,包括环境管理台账记录要求、执行报告上报要求、环境信息公开要求等;
第八部分是附图和附件;第九部分是其他内容。简化管理排污单位排污许可证(副本)在排污单位基本情况、大气和水污染物排放许可事项、环境管理要求等章节中均有不同程度的内容简化。
附件 1
关于发布排污许可证(副本)格式的通知(征求意见稿)
各省、自治区、直辖市生态环境厅(局),新疆生产建设兵团生态环境局:
为贯彻落实《排污许可管理条例》,进一步优化排污许可证, 我部组织修订了排污许可证(副本)格式(见附 1、附 2)。现印发给你们,请遵照执行。
本通知印发后,《关于发布排污许可证承诺书样本、排污许可证申请表和排污许可证格式的通知》(环规财〔2018〕80 号)中的附件 3 排污许可证(副本)格式按本通知规定执行。
1.排污许可证(副本)(重点管理)格式(征求意见稿)
2.排污许可证(副本)(简化管理)格式(征求意见稿)












































附件 2
《关于发布排污许可证(副本)格式的通知》(征求意见稿)编制说明
为贯彻落实《排污许可管理条例》,按照《关于构建以排污许可制为核心的固定污染源监管制度体系实施方案》要求,生态环境部组织开展排污许可证(副本)优化研究,完善相关环境要素内容,优化排污许可证内容,突出环境管理重点,提升证后监管和依证执法便利性,分别形成了重点管理和简化管理两个排污许可证(副本)格式,编制了《关于发布排污许可证(副本)格式的通知》(征求意见稿)。
党的十九届四中全会审议通过的《中共中央关于坚持和完善中国特色社会主义制度 推进国家治理体系和治理能力现代化若干重大问题的决定》提出,构建以排污许可制为核心的固定污染源监管制度体系。党的十九届五中全会审议通过的《中共中央关于制定国民经济和社会发展第十四个五年规划和二〇三五年远景目标的建议》提出,全面实行排污许可制。中共中央办公厅、国务院办公厅印发的《关于构建现代环境治理体系的指导意见》提出,依法实行排污许可管理制度,加快排污许可管理条例立法进程,完善排污许可制度,加强对企业排污行为的监督检查。
2020 年 12 月 25 日,生态环境部办公厅印发了《关于构建以排污许可制为核心的固定污染源监管制度体系实施方案》,提出“优化排污许可证文本,完善排污许可证内容”的具体要求。2021 年 3月 1 日起施行的《排污许可管理条例》,对规范排污许可证申请与审批、强化排污单位主体责任、加强排污许可事中事后监管等作出详细规定。
2020 年 5-6 月,生态环境部组织环境工程评估中心成立编制组,编制形成排污许可证(副本)优化方案,开展钢铁、化工、纺织、印染四个行业试点研究。
2020 年 6-7 月,生态环境部环评司多次召开司长专题会和司务会,对排污许可证(副本)优化方案以及排污许可证(副本)格式进行专题研究,并会同部内相关司局和直属单位共同研究。
2020 年 8-12 月,生态环境部环评司多次组织召开地方生态环境部门和专家研讨会,广泛征求相关意见。
2021 年 1-8 月,编制组按照《排污许可管理条例》要求全面进行梳理,优化排污许可证文本,完善排污许可证(副本)格式。
2021 年 9 月,生态环境部环评司组织召开排污许可证(副本) 格式征求意见会议,再次征求部内相关司局和直属单位意见,进一步修改完善,形成排污许可证(副本)(征求意见稿),并起草完成本通知(征求意见稿)。
浓缩许可证精华。严格按照《排污许可管理条例》要求,聚焦环境管理最核心的排放口、污染物排放相关信息。
聚焦突出问题。重点关注排污许可证证后监管存在的主要突出问题,为提高排污许可证质量、方便证后监管、提升排污许可信息化水平等做好支持。
1.在现有排污许可证(副本)的排污单位基本信息表内容中进一步完善了大气污染物和水污染物的相关信息,增加了许可量、排放口个数等内容,同时删除表内投产日期、邮政编码、联系人电话等相关内容。
2.对现有排污许可证(副本)的第二项大气污染物排放的内容进行了重构,首先将原有的排放口表分为了主要排放口和一般排放口两个表,把主要排放口、一般排放口均设计为一个排放口一张表;同时将第二项大气污染物排放内容中的有组织排放限值表以及第四项环境管理要求中监测表的内容合并到上述提到的主要排放口表和一般排放口表的表格中。其次对现有排污许可证(副本)的无组织排放许可条件表中的许可排放量限值一栏进行了删除,增加了监测频次的内容。
3.对现有排污许可证(副本)的第三项水污染物排放的内容进行了重构,修改形式与第二条内容相同。同样分为主要排放口表和一般排放口表,并将监测表的内容进行合并。
4.落实固体废物污染环境防治法有关要求,按照即将发布的排污许可证申请与核发技术规范 工业固体废物(试行),增加了工业固体废物排污许可管理内容。
5.对现有排污许可证(副本)的第四项环境管理要求的内容进行了优化,删除了自行监测信息表,并将其中的排放口、污染物类型、监测频次等前移并整合至第二、第三部分。对管理要求中的台账要求表、执行报告要求表、信息公开要求表和其他控制及管理要求表的格式进行了修改,将统一的要求内容直接写入表中,审批部门根据各行业标准规范添加特殊要求或进行修改补充。
6.删除现有排污许可证(副本)第二分册中的产品产能信息表、原辅燃料信息表、产排污环节信息表等,将其中的生产设施、治理设施、排放口等核心内容前移并整合至第二、第三部分。
(二)主要内容
排污许可证(副本)包括重点管理和简化管理两个版本,均包括九部分内容。
其中,重点管理排污单位排污许可证(副本)第一部分是排污单位基本情况,包括排污单位基本信息、主要生产设施、主要产品及产能、主要原辅材料及燃料、污染防治设施索引、排放口索引等;
第二部分是大气污染物排放许可事项,按照排放口分别记载物理信息、污染物排放许可管理要求等,以及无组织排放许可事项、大气污染物许可排放总量和特殊时段排放要求;
第三部分是水污染物排放许可事项,按照排放口分别记载物理信息、污染物排放许可管理要求等,以及水污染物许可排放总量和特殊时段排放要求;
第四部分是工业固体废物许可管理事项,按照自行贮存/利用/ 处置设施,分别记载设施名称、类型、参数、涉及废物名称和类别、污染防控技术要求等;
第五部分是环境管理要求,包括环境管理台账记录要求、执行报告上报要求、环境信息公开要求等;
第六部分是排污许可证延续、变更及重新申请记录;
第七部分是其他许可内容;
第八部分是附图和附件;第九部分是其他内容。简化管理排污单位排污许可证(副本)在排污单位基本情况、大气和水污染物排放许可事项、环境管理要求等章节中均有不同程度的内容简化。
来源:生态环境部