
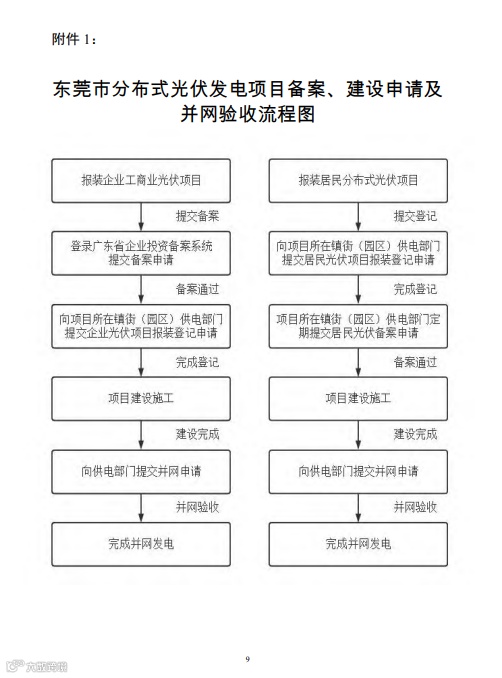
10月27日,东莞市发改委关于印发《东莞市发展和改革局分布式光伏发电项目建设管理办法》的通知,这与之前发布的93号文件《东莞市加快分布式光伏规模化开发利用工作方案》一并组成了东莞市光伏电站开发建设的指导性文件,现予转发。
在通知中特别提出:光伏项目建设采用的光伏支架要采用防腐防锈材质,材质符合《太阳能光伏系统支架通用技术要求 JG/T490》,光伏支架风力荷载与重力荷载等级符合国家钢结构工程施工质量验收规范(GB 50205),平面屋顶项目光伏组件最高点距离铺设平面的高度不得高于 2.8 米,具有楼梯间的居民楼项目光伏组件不高于楼梯间屋面 1 米(最高点应不高于顶屋屋面 4 米),并且四周均不得围蔽形成建筑使用空间。



















推荐阅读
光合捷报 | 终于等到你,祝贺中山市1200kW工商业光伏项目并网发电!
据说点 亮 星 标后
不会错过光合能源每条推送哦!
喜欢我们的内容请点分享+赞+在看

