近日,佛山市自然资源局关于印发《佛山市建设工程规划许可、乡村建设规划许可豁免项目清单》(2025版)的通知。该通知明确:
分布式光伏设施设置在屋顶的,光伏板顶端距离屋顶平面的高度不高于2.8米;设置在地面的,光伏板顶端距离地面的高度不高于2.8米。
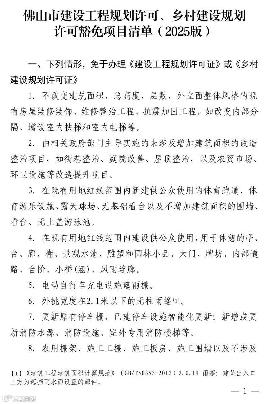
原文如下:
佛山市自然资源局关于印发《佛山市建设工程规划许可、乡村建设规划许可豁免项目清单》(2025版)的通知
各相关单位:
为贯彻落实国家、省关于深化“放管服”改革和优化营商环境工作部署,根据《国务院办公厅关于开展工程建设项目审批制度改革的实施意见》(国办发 〔2019〕11号)、《广东省自然资源厅关于继续深化若干规划用地改革事项的通知》(粤自然资函〔2020〕552号)等文件要求,在对原豁免清单实施情况总结评估的基础上,我局结合我市城乡规划管理工作实际,制定了《佛山市建设工程规划许可、乡村建设规划许可豁免项目清单》(2025版),现将本清单予以印发,请遵照执行。
附件:《佛山市建设工程规划许可、乡村建设规划许可豁免项目清单》(2025版)
佛山市自然资源局
2025年10月24日

