搜索
首页
大数快讯
大数活动
服务超市
文章专题
出海平台
流量密码
出海蓝图
产业赛道
物流仓储
跨境支付
选品策略
实操手册
报告
跨企查
百科
导航
知识体系
工具箱
更多
找货源
跨境招聘
DeepSeek
首页
>
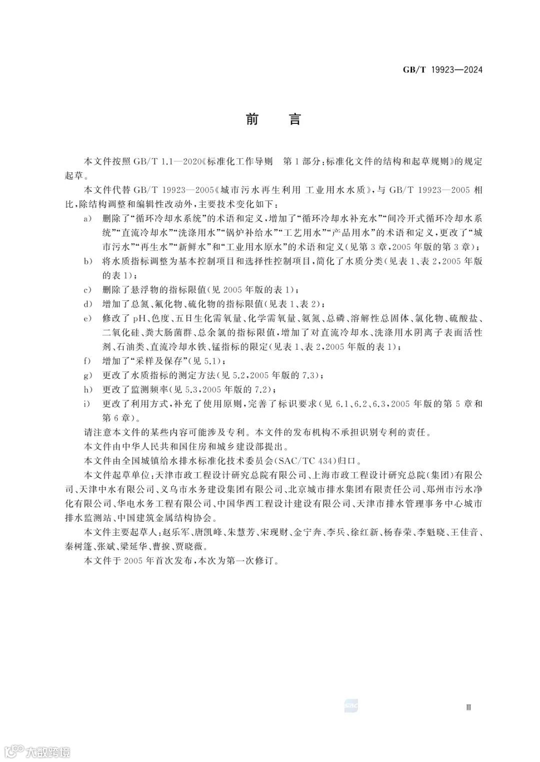
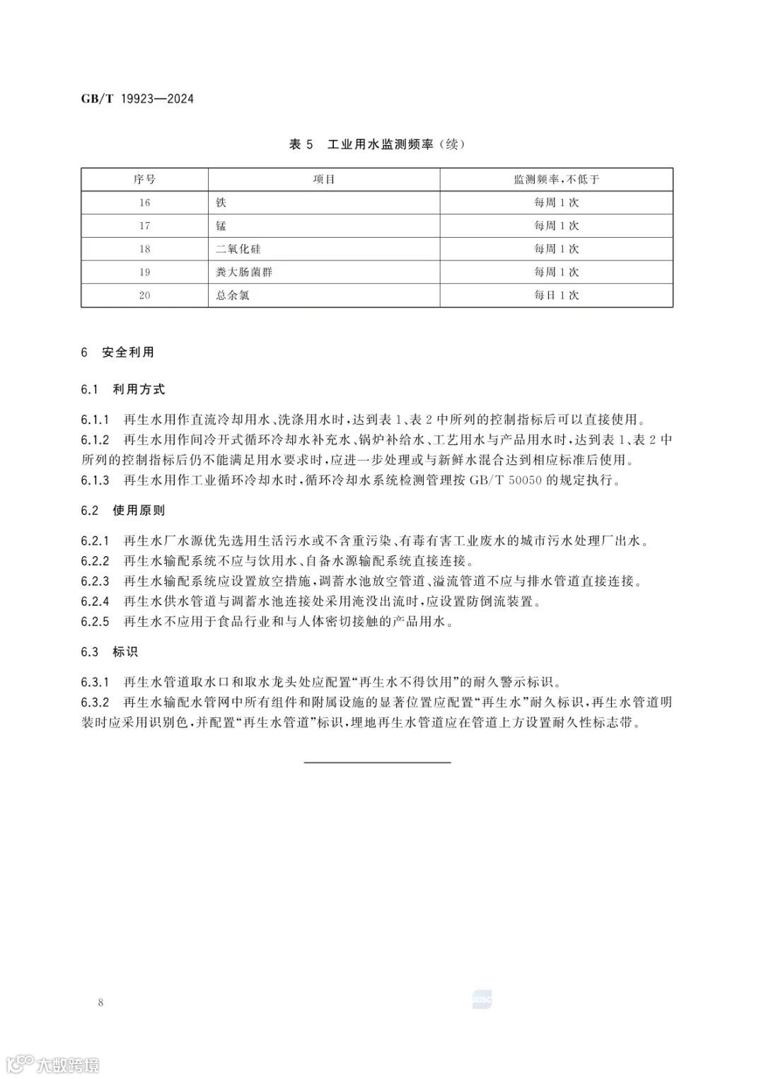
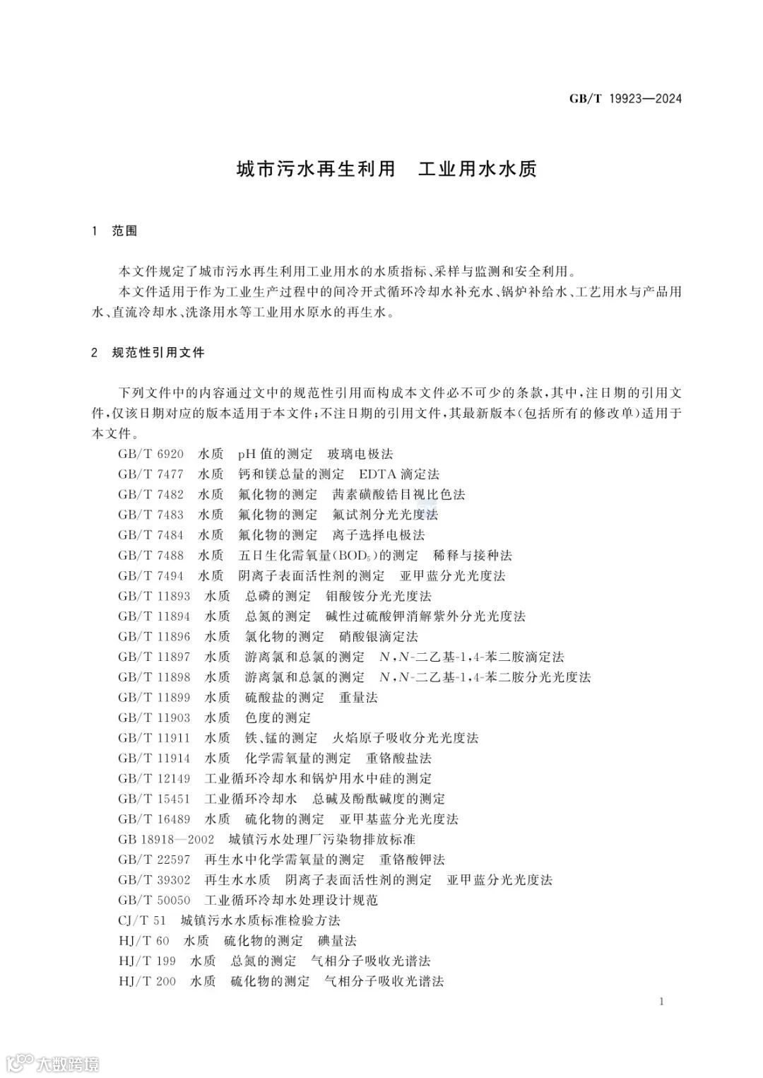
《城市污水再生利用 工业用水水质(GB/T 19923—2024)发布,自2024年10月1日起实施!
>
《城市污水再生利用 工业用水水质(GB/T 19923—2024)发布,自2024年10月1日起实施!
山东天洁项目管理咨询有限公司
2024-05-15
1
以下为正文
【声明】内容源于网络
0
0
山东天洁项目管理咨询有限公司
公司成立于2006年,德州市环境保护产业协会会长单位,德州市“德办好”咨询服务业联合体理事长单位,同时拥有环评资质、工程咨询资质及市级维稳资质的技术咨询服务单位。
内容
907
粉丝
0
关注
在线咨询
山东天洁项目管理咨询有限公司
公司成立于2006年,德州市环境保护产业协会会长单位,德州市“德办好”咨询服务业联合体理事长单位,同时拥有环评资质、工程咨询资质及市级维稳资质的技术咨询服务单位。
总阅读
335
粉丝
0
内容
907