
现行特种作业目录于2010年印发,共10个作业类别、54个操作项目(含煤矿),实施近10年来,逐渐出现了一些不适应不符合的问题。
将“防爆电气作业”等5个操作项目不再作为特种作业管理;
将有限空间安全作业等14个操作项目纳入特种作业管理,其中:危险化学品安全作业增加4个,煤矿安全作业增加2个,金属非金属矿山安全作业增加1个,应急救援作业增加6个、有限空间安全作业增加1个;
对9个特种作业操作项目表述进行了调整,便于更加准确界定有关工作岗位,取证范围总体减少;
优化了部分操作项目定义表述。
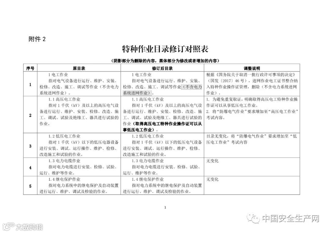
以下为附件详细内容:
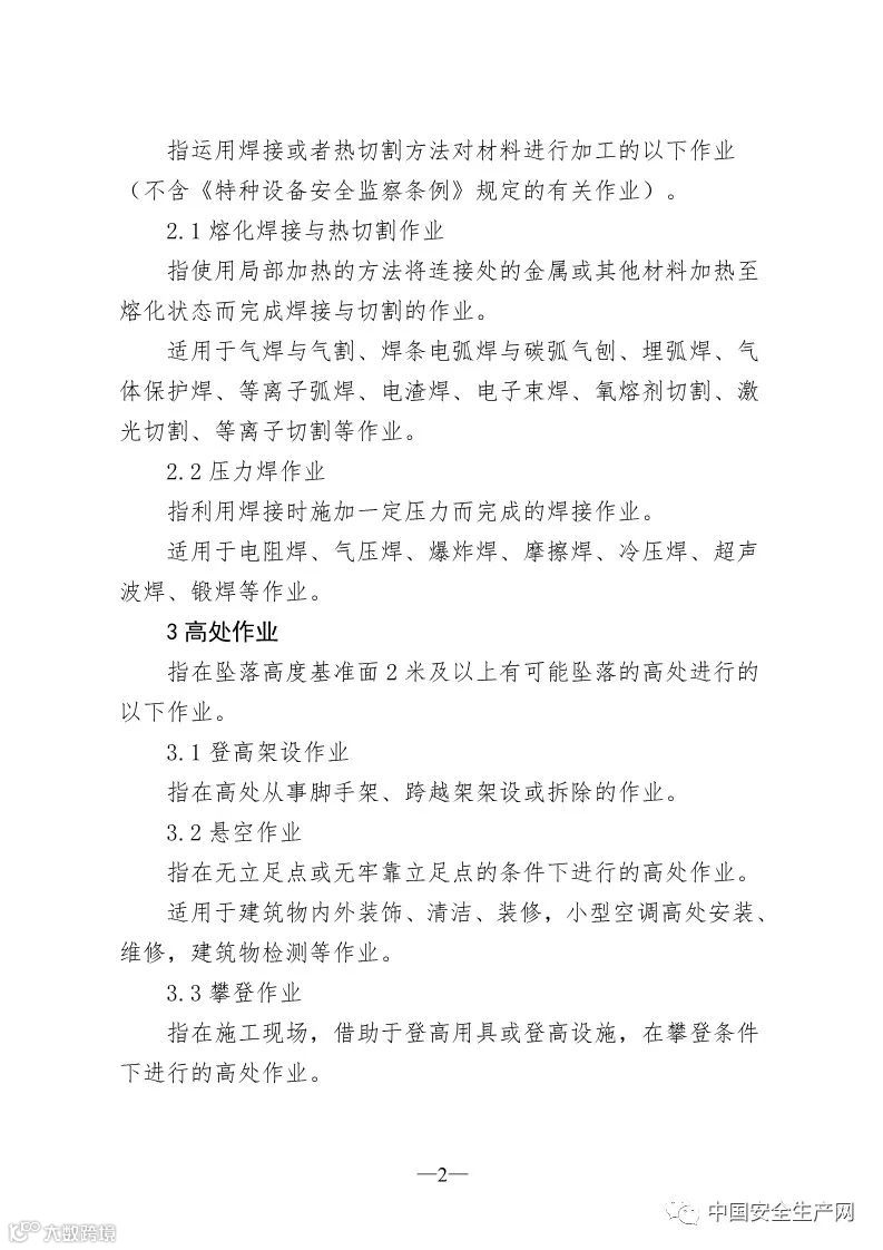
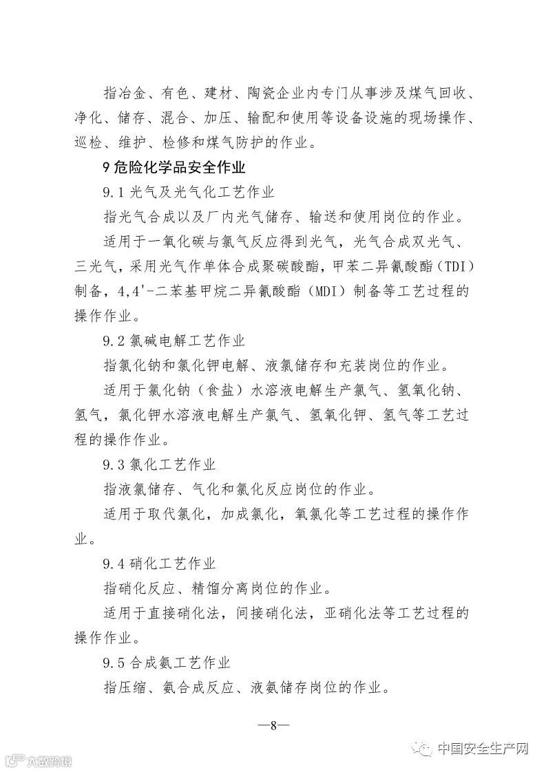
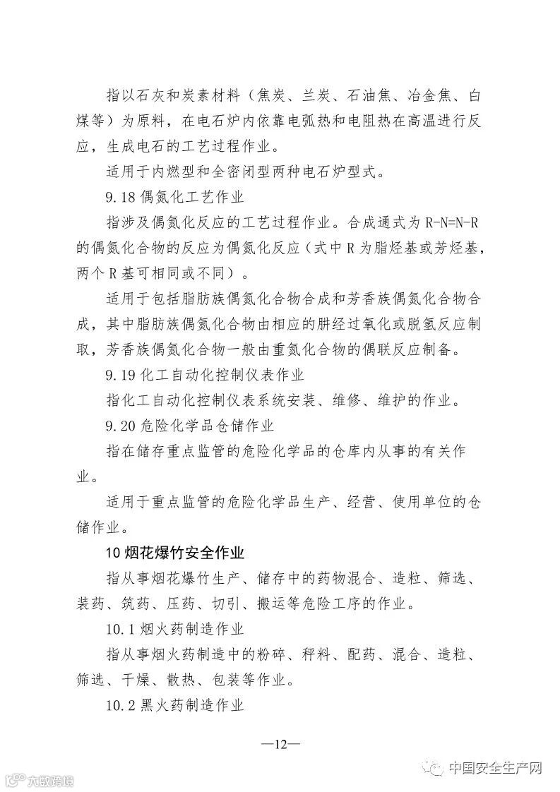
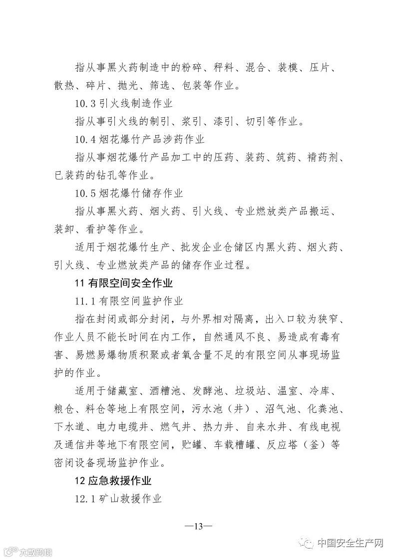
特种作业目录
(征求意见稿)















特种作业目录修订对照表





















关于《特种作业目录》修订情况的说明








来源:应急管理部

