搜索
首页
大数快讯
大数活动
服务超市
文章专题
出海平台
流量密码
出海蓝图
产业赛道
物流仓储
跨境支付
选品策略
实操手册
报告
跨企查
百科
导航
知识体系
工具箱
更多
找货源
跨境招聘
DeepSeek
首页
>
增长结构丨AI 时代,品牌必须学会“被推荐”
>
增长结构丨AI 时代,品牌必须学会“被推荐”
IWISH艾维
2026-04-20
23
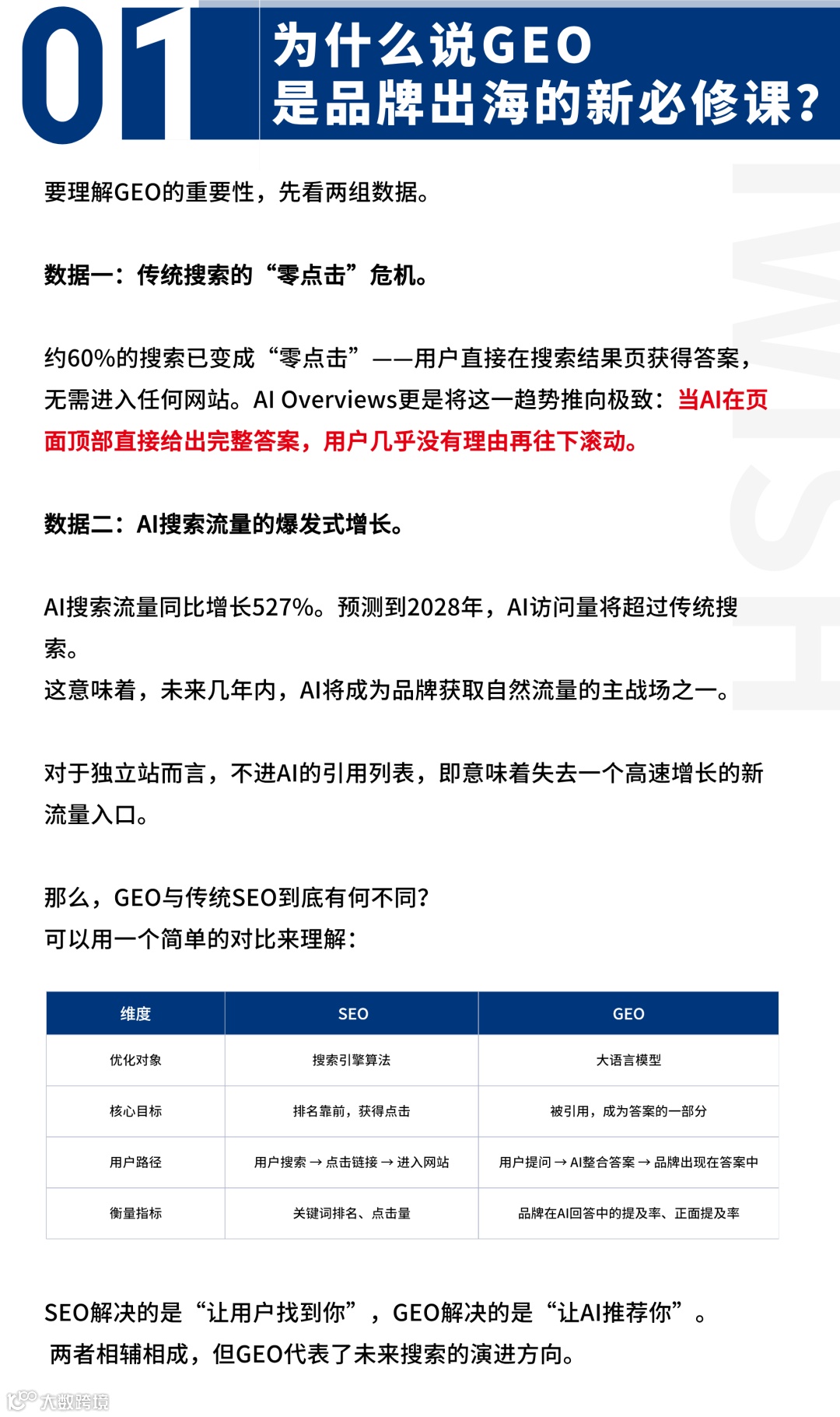
导读:当用户不再“搜索”,而是直接“提问”。
艾维荣誉
2023年谷歌合作伙伴“提高线上销售“奖
|
2022年谷歌合作伙伴“提高线上销售”奖
|
2021年谷歌合作伙伴”出海卓越服务“奖
|
2022年谷歌官方认证优秀合作伙伴
精彩干货
这些品牌在今年“黑五网一”成绩亮眼!
|
独立站操盘手必读:黑五网一圣诞营销篇
|
家居品类旺季爆单趋势大公开
|
加速品牌营销,必关注的5个海外账号
|
小改动大变化,让联盟营销更高效!
【声明】内容源于网络
0
0
IWISH艾维
深圳艾维广告有限公司成立于2017年,专注为中国品牌提供独立站一体化的运营服务,提供DTC跨境电商运营一站式解决方案。
内容
544
粉丝
1
关注
在线咨询
IWISH艾维
深圳艾维广告有限公司
深圳艾维广告有限公司成立于2017年,专注为中国品牌提供独立站一体化的运营服务,提供DTC跨境电商运营一站式解决方案。
总阅读
10.0k
粉丝
1
内容
544