

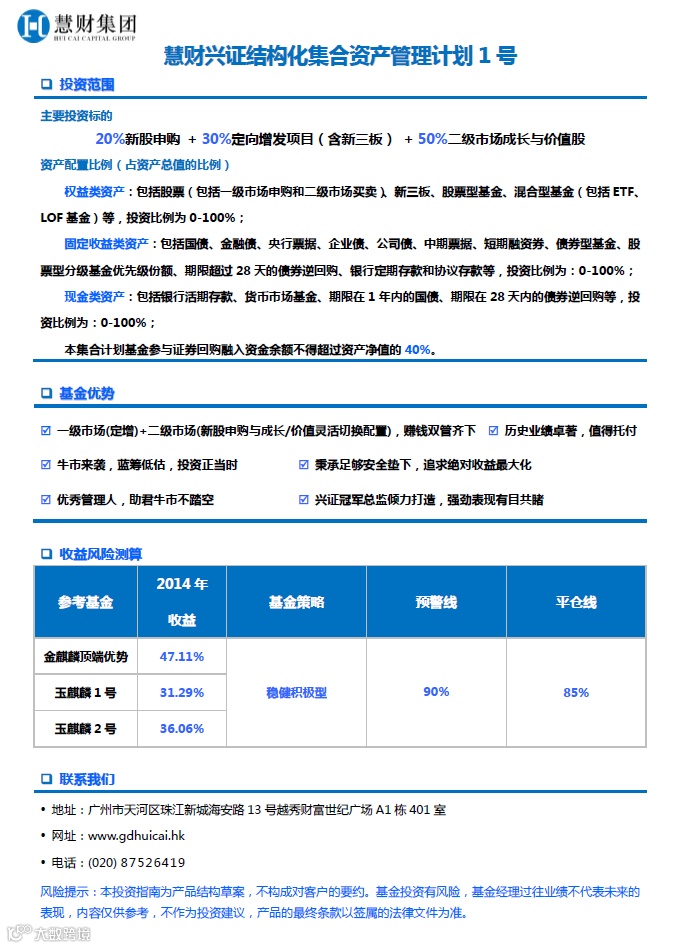
牛市大势来袭,蓝筹低估,投资正当时,但怎么避免满仓踏空?如何选择顺应行情获取稳定的收益?作为专注于财富管理的慧财集团,经过对市场深入的研判,联合兴业证券重磅推出阳光化投资产品“慧财兴证1号”。
慧财兴证1号是稳健积极型集合资产管理计划产品,全称“慧财兴证结构化集合资产管理计划1号”,将一级市场和二级市场进行完美结合,融合新股申购、定向增发、新三板及二级市场成长与价值股转换的操作策略,在严控风险保证安全的基础上为投资者提供稳健收益。
慧财兴证1号,抓住牛市机会,兴证冠军总监倾力打造,秉承足够安全垫下,追求绝对收益最大化,助君牛市不踏空,优秀的阳光化高端投资理财产品。现已火热认购中,名额有限,先到先得,以打款时间为准。
认购日期:2015年04月08日
认购请联系您的理财顾问,或拨打020-87526419进行咨询
【点击可放大】




