


本文将从9个方面解读《国家发展改革委办公室关于建立特色小镇和特色小城镇高质量发展机制的通知》带来的新变化。

一、发改委全面主导特色小镇、特色小城镇事宜

因此,在地方的申报创建中一定要明确:是国家发改委在主导工作了,申报不一样了!

二、规则变了:告别命名制,实行创建达标制
从整个文件通篇的思路来看,就是告别了住房城乡建设部以往特色小镇创建的命名制思路,何谓命名制?命名制就是从全国各地遴选出诸多特色小镇候选,然后通过最后的创建工作,最终选出若干符合条件的特色小镇,收入“全国特色小镇”名录,授予“全国特色小镇”称号,一经授予,一般不予摘除,创建工作也至此结束,各地取得称号后再由各地省、市政府给予政策配套。

为了更好的推广特色小镇发展经验,由“多而广”转向“少而精”。住房城乡建设部主导特色小镇申报工作时期,在命名制下,为了实现更好的覆盖,采取的是“多而广”的命名方式,住房城乡建设部、国家发展改革委、财政部三部委2016年7月18日发布的《关于开展特色小镇培育工作的通知》(建村)〔2016〕147号文件提出发展目标为“到2020年,培育1000个左右各具特色、富有活力的休闲旅游、商贸物流、现代制造、教育科技、传统文化、美丽宜居等特色小镇于特色小城镇,引领带动全国小城镇建设,不断提高建设水平和发展质量。”而本次1041号《通知》则秉承的是“少而精”的思路,要求各省级发改委推荐不多于2个典型案例,最终这一批的特色小镇、特色小城镇得以审批的在70个以内,远低于之前的数量。

创建达标制下,特色小镇和特色小城镇不再是一劳永逸的结果,而是一个持续不断的探索过程,是一个经验推广过程,是一个不断提升的过程,也是一个优胜劣汰的过程。

三、明确特色小镇、特色小城镇的界定条件

特色小镇的基本条件:“立足一定资源禀赋或产业基础,区别于行政建制镇和产业园区,利用3平方公里左右国土空间(其中建设用地1平方公里左右),在差异定位和领域戏份中构建小镇大产业,集聚高端要素和特色产业,兼具特色文化、特色生态和特色建筑等鲜明魅力,打造高效创业圈、宜居生活圈、繁荣商业圈、美丽生态圈,形成产业特而强、功能聚而合、形态小而美、机制新而活的创新创业平台。”
特色小城镇的基本条件:“立足工业化城镇化发展阶段和发展潜力,打造特色鲜明的产业形态、便捷完善的设施服务、和谐宜居的美丽环境、底蕴深厚的传统文化、精简高效的体制机制,实现特色支柱产业在镇域经济中占主体地位、在国内国际市场占一定份额,拥有一批知名品牌和企业,镇区常住人口达到一定规模过,带动乡村振兴能力较强,形成具有核心竞争力的行政建制镇排头兵和经济发达镇升级版。”
明确了特色小镇非建制镇非产业园区,明确了特色小镇的利用国土空间和建设用地大小,也明确了特色小城镇为建制镇,明确了各自的定位与条件,这是自2016年开始探索特色小镇以来最明晰的界定。

四、设立标准化指标体系,更具指导意义
此次1041号文件《通知》比以往更加明晰的就是标准化的指标体系,从特色小镇创建以来,尤其是住房城乡建设部主导下的特色小镇创建工作,对于特色小镇创建的指标体系一直不明晰,总体而言是五部分,即:“特色鲜明的产业形态、和谐宜居的美丽环境、彰显特色的传统文化、便捷完善的设施服务、充满活力的体制机制”等五大方面,但是却一直没有明确的指标体系,以及与之对应的指标要素分解。

在表3《__省(区、市)或计划单列市特色小镇和特色小城镇数据》中,将可量化评价指标类别及细化指标分别进行了列举,其中特色小镇3大指标类型17个细化指标,三大指标类型为“宜业”、“宜居”、“宜游”,17个详细指标详见下图:

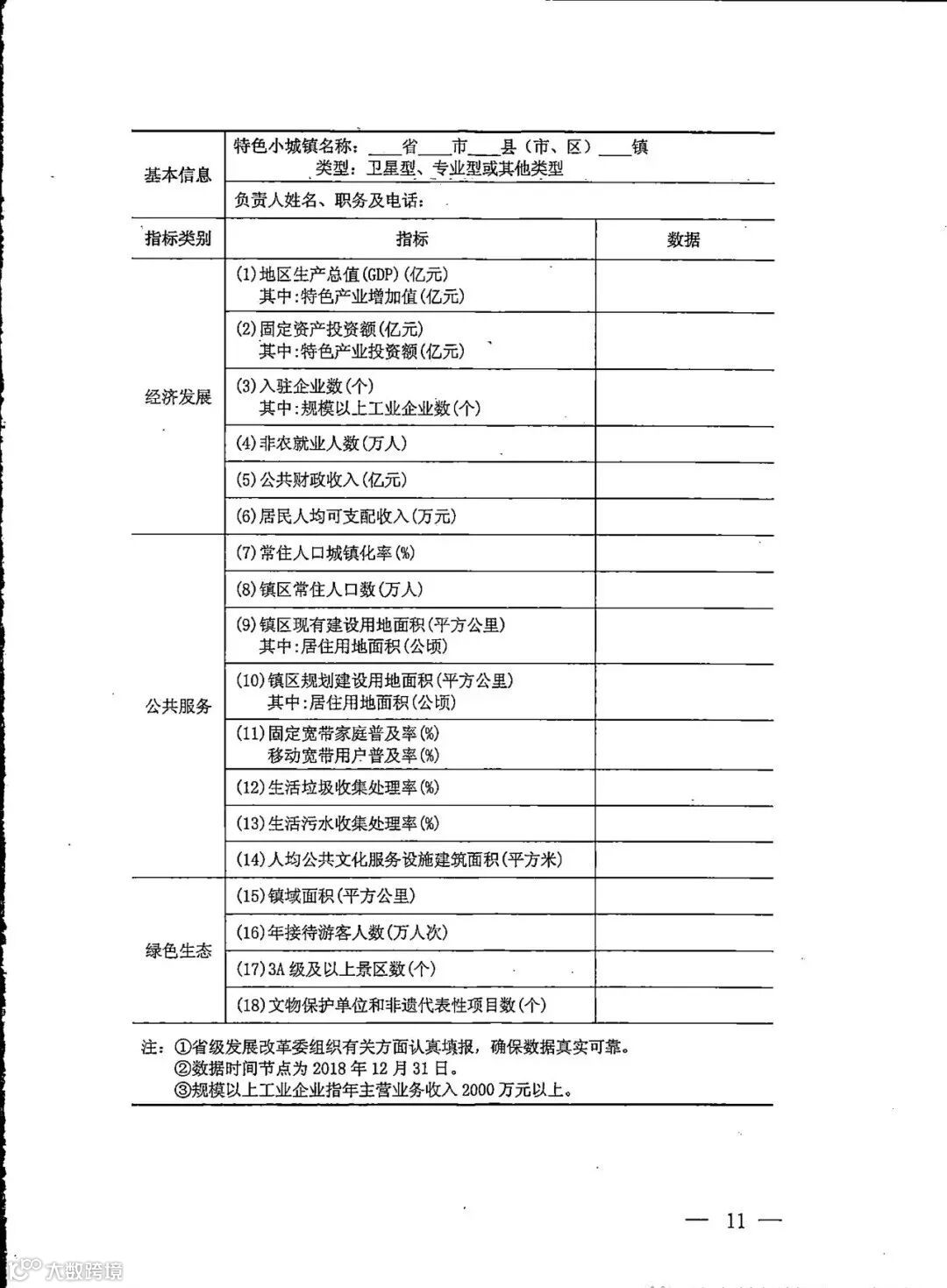
特色小城镇3大指标类别18个细化指标,3大指标类别为“经济发展”、“公共服务”、“绿色生态”。18个细化指标详见下图:

通过明晰化的指标类型和分解的细化指标,能够为特色小镇和特色小城镇的申报工作带来明确的指引,也能够通过对指标类型及指标的数据量化,数据分析得到相关的特色小镇、特色小城镇发展的经验,有利于总结模式。

五、产业!产业!还是产业!
本次国家发改委1041号文件《通知》,全篇内容中对于特色小镇和特色小城镇的发展工作中“产业”是核心,因此在指导思想中就明确提出“以引导特色产业发展为核心”,在基本原则中提出“坚持产业立镇”,要做到“立足各地区比较优势,全面优化营商环境,引导企业扩大有效投资,发展特色小镇投资运营商,打造宜业宜居宜游的特色小镇和特色小城镇,培育供给侧小镇经济。”
关注产业,关注产业健康发展,这一点在特色小镇和特色小城镇的数据表里面可以明显看到。特色小镇的指标类型排列中,“宜业”放在首位,“宜居”排在第二位,“宜游”排在第三位,而在特色小城镇数据指标类型中“经济发展”放在首位,“公共服务”放在第二位,“绿色生态”放在第三位,这就与之前三部委《关于开展特色小镇培育工作的通知》文件中“休闲旅游、商贸物流、现代制造、教育科技、传统文化、美丽宜居”的排位顺序完全不同了,因此产业优先成为了这次1041号文件《通知》的关键导向,之前许多地方将特色小镇建设解读为旅游休闲小镇建设的错误将不会再出现。
产业发展的细化指标,在特色小镇中共有7项,分别是:(1)已累计完成投资额(亿元)、(2)所属县级政府综合债务率(%),(3)主要投资运营商资产负债率(%),(4)已吸纳就业人数(万人),(5)年缴纳税收额(亿元),(6)已入驻企业数(个),(7)已入驻企业发明专利拥有量(项)。从这7个指标可以明显的发现产业发展思路,低负债、高创新的小镇开始受到青睐。
在特色小城镇的经济发展中,经济发展的细分指标共有6项,分别是:(1)地区生产总值(GDP)(亿元),(2)固定资产投资(亿元),(3)入驻企业数(个),(4)非农就业人数(万人),(5)公共财政收入(亿元),(6)居民可支配收入(万元)。从这6个指标也可以看到产业健康、财政健康、产城融合、城镇带动乡村发展的建制镇将备受青睐。
产业发展中尤其强调要纠正“房地产化的苗头”,“在创建名单中,逐年淘汰住宅用地占比过高、有房地产化倾向的不实小镇”,未来通过严控土地审批,加大产业发展在评定中的比重,将房地产化这一趋势逐步清理。

六、风险!风险!严防风险!
国家发改委1041号文件《通知》另一块重大的内容就是严控风险, 对于前期特色小镇发展过程中的PPP项目,对于地方政府为特色小镇发展背书,甚至直接举债发展,运营商举债发展特色小镇,而导致资金链紧张,甚至断裂,最终危害整体发展的问题,本次《通知》明确提出已创建名单中,“政府综合债务率超过100%市县通过国有融资平台公司变相举债建设的风险小镇,以及特色不鲜明、产镇不融合、破坏生态环境的问题小镇”要逐年淘汰。
另外在特色小镇和小城镇数据中,有所属县级政府综合债务率(%)、主要投资运营商资产负债率(%)两项指标需要申报。
还通过附件表4《__省(区、市)或计划单列市特色小镇融资信息》对特色小镇的融资情况进行全面的摸排,严防前期特色小镇建设发展中出现的金融风险,对投资运营商、融资主体、融资意向金融机构、项目类型、产业发展内容、基本建设内容、预计总投资、预计建设周期、预期年化收益率等需要充分了解,从项目之初严防项目风险。


七、创新机制:“创建达标制”与“省级创建制”
更重要的是本次国家发改委1401号文件《通知》中明确了特色小镇创建的长效机制,以往的特色小镇创建中,省住建厅将推荐名单上报住房城乡建设部,然后由住房城乡建设部统一对上报的特色小镇组织答辩,进行审核、评估,最终确定全国特色小镇名单。
而本次1041号文件《通知》首先明确的就是废除“一次性命名制”,转而实行“创建达标制”,这一点已在前文阐述。
而第二个长效机制就是“省级创建制”,明确了省级特色小镇和特色小城镇的层级,以及全国特色小镇和特色小城镇的层级关系,明确了特色小镇和特色小城镇逐级诞生的原则。
同时赋予了省一级更多的操作任务,未来的把关与探索很大部分的工作将落在省级发展改革委员会,包括以下四方面:
第一,“各地区要依据特色小镇与特色小城镇本质内涵的差异性,调整并分列现有省级特色小镇和特色小城镇创建名单,分类明确功能定位和发展模式。”
第二,要分列逐年淘汰三类小镇:(1)住宅用地占比过高、有房地产化倾向的不实小镇;(2)政府综合债务率超过100%市县通过国有融资平台公司变相举债建设的风险小镇;(3)特色不鲜明、产镇不融合、破坏生态环境的问题小镇。
第三,对创建名单外的小镇和小城镇,加强监督检查整改。
第四,省级发展改革委员会于每年12月,将调整淘汰后的省级特色小镇和特色城镇创建名单、数据,报送国家发展改革委。

八、勇于纠偏,长效发展
本次国家发改委1401号文件《通知》的一个重要基调就是“纠偏”,对于前期“概念不清、盲目发展及房地产化苗头”进行纠错,要“严格遵循发展规律、严控房地产化倾向、严防政府债务风险为底线”,“建立规范纠偏机制”。要“坚持规范发展”,“规范特色小镇和特色小城镇创建工作,把握内涵、纠正偏差、正本清源,坚决淘汰一批确实产业前景、走形变样异化的小镇和小城镇。”
对于三类特色小镇的清理力度将会加大:(1)住宅用地占比过高、有房地产化倾向的不实小镇;(2)政府综合债务率超过100%市县通过国有融资平台公司变相举债建设的风险小镇,(3)特色不鲜明、产镇不融合、破坏生态环境的问题小镇。
将对“已公布的96个全国运动休闲特色小镇、两批403个全国特色小城镇创建名单,持续开展评估监督和优胜劣汰,适时公布整改名单”,“对于创建名单外的小镇和小城镇加强监测,是情况动态公布警示名单”。
因此未来的特色小镇和特色小城镇是有进有出,有督导,有监测的动态创建过程,对于小镇和小城镇而言,不论是以创建的还是已列入名单的,本次《通知》后,都不得松懈,未来的监督监测将会更加严厉,持续发展创新才能避免整改或摘牌。

九、创新服务:搭建政银对接服务平台
本次国家发改委1401号文件《通知》还有一个重大创新,就是在金融方面“搭建政银对接服务平台”。国家不再对特色小镇和特色小城镇的发展,在金融方面采取放任态度,转而开始主动搭建平台,进行政银对接服务。
引导金融机构逐年为符合高质量发展要求的特色小镇和特色小城镇,在债务风险可控前提下提供长周期低成本融资服务,支持产业发展及基础设施、公共服务设施、智慧化设施等建设。
在附件表4《__省(区、市)或计划单列市特色小镇融资信息》中,有对特色小镇建设的融资需求情况的调研了解,包括申请信贷额度、期望信贷利率、期望贷款期限、期望放贷时序、期望付息频率等方面的信息,国家通过相关的银行机构支持特色小镇发展。

省级发展改革为组织手机特色小镇信息,汇总印送省级开发银行、农业发展银行和光大银行,并会同省行将完成尽调小镇信息报送总行,抄送国家发展改格委。各总行开辟绿色通道,在2019年1月底完成评审和融资服务,将批复投放情况报送国家发展改革委。

结 语
2018年的特色小镇和特色小城镇工作已然启动,希望在新的政策下,国家特色小镇的发展更加健康、有序、高效。


免责声明
本公众号部分内容来自网络、报刊及电视台,我们对文中观点保持中立,对所包含内容的准确性、可靠性或者完整性不提供任何明示或暗示的保证,请仅作参考。我们尊重作者的成果,如有侵权,请联系我们及时删除。非常感谢,支持原创,欢迎投稿。投稿请联系13286989892(可添加手机微信)


广东海空金控投资有限公司是一家专门从事财经法规咨询、特色小镇建设、田园综合体、军民融合产业、政府与社会资本合作(PPP)业务的有限责任公司。团队实力雄厚,合作资源丰富。诚信、专业、热情、感恩,力争成为国内顶尖的综合投资与运营商。
地 址:广东省湛江市霞山区人民大道中3号新世纪大厦三楼
联系电话:0759-2366968



