特色小镇最终要落地,首先涉及到用地指标。以浙江省为例,如果按照浙江特色小镇规划面积3平方公里,建设面积1平方公里计算,“十三五”期间,1000个国家级特色小镇就需要新增建设用地1000平方公里。
特色小镇不同于此前的产业园、工业园、行政建制镇等,其不仅强调生产、生活、生态“三生融合”和产业、文化、旅游、社区“四位一体”,而且在土地需求方面也有较大不同。

1.特色小镇用地的特殊性
一方面,特色小镇本身类型多,主要包括文化旅游型、历史经典型、新兴产业型、高端制造型、交通区位型、资源禀赋型、金融创新型等,而不同的特色小镇类型有着不同的用地需求:例如农业特色小镇以农用地为主,而高端制造小镇则以建设用地为主。依据不同类型特色小镇的功能和产业需求,特色小镇选址通常分布于不同权属和不同类型的土地,这无疑增加了特色小镇土地获取的难度。
另一方面,特色小镇建设在功能上要求“聚而合”,主要包括产业、文旅、生态、居住、休闲等功能。而特色小镇不同的功能组合,既涉及不同用途的土地(农业用地、建设用地、未利用地),又模糊了土地权属的界限(国有土地、集体所有土地),这进一步导致了特色小镇建设土地需求的多样性和土地利用的复杂性。
2.特色小镇的用地政策
研究发现,关于特色小镇的土地政策,既有中央和部委层面的,也有地方层面的。
(1)中央和部委层面
2016年2月,《国务院关于深入推进新型城镇化建设的若干意见》(国发〔2016〕8号)第6条“完善土地利用机制”为解决特色小镇用地问题指出四条解决路径,主要内容为:
一是规范推进城乡建设用地增减挂钩。全面实行城镇建设用地增加与农村建设用地减少相挂钩的政策。高标准、高质量推进村庄整治,在规范管理、规范操作、规范运行的基础上,扩大城乡建设用地增减挂钩规模和范围。
二是建立城镇低效用地再开发激励机制。允许存量土地使用权人在不违反法律法规、符合相关规划的前提下,按照有关规定经批准后对土地进行再开发。完善城镇存量土地再开发过程中的供应方式,鼓励原土地使用权人自行改造,涉及原划拨土地使用权转让需补办出让手续的,经依法批准,可采取规定方式办理并按市场价缴纳土地出让价款。在国家、改造者、土地权利人之间合理分配“三旧”(旧城镇、旧厂房、旧村庄)改造的土地收益。
三是因地制宜推进低丘缓坡地开发。在坚持最严格的耕地保护制度、确保生态安全、切实做好地质灾害防治的前提下,在资源环境承载力适宜地区开展低丘缓坡地开发试点。
四是完善土地经营权和宅基地使用权流转机制。鼓励地方建立健全农村产权流转市场体系,探索农户对土地承包权、宅基地使用权、集体收益分配权的自愿有偿退出机制,支持引导其依法自愿有偿转让上述权益,提高资源利用效率,防止闲置和浪费。深入推进农村土地征收、集体经营性建设用地入市、宅基地制度改革试点,稳步开展农村承包土地的经营权和农民住房财产权抵押贷款试点。
(2)地方层面
全国各地推广特色小镇,各地方政府纷纷出台了支持特色小镇的政策,其中土地政策是一项重要的内容。
各地方特色小镇土地政策


梳理还发现,为大力支持特色小镇,部分地方政府在土地制度上积极创新,例如安徽省国土资源厅专门出台了《关于支持和促进特色小镇建设的意见》,提出在安排新增建设用地计划、城乡建设用地增减挂钩指标时,重点保障特色小镇旅游、健康及其他产业用地。对符合省级预留指标使用条件的特色小镇用地,由省按照规定程序优先安排用地计划指标。支持特色小镇开展土地综合整治,土地整治区内涉及建设用地整理的,优先安排城乡建设用地增减挂钩指标给予配套。通过整理农村建设用地和宅基地所节约的土地,在优先复垦耕地、满足农村发展用地的前提下,节余土地可依法办理用地手续,用于特色小镇建设。又如江苏省扬州市优化国土资源供给支持特色小镇建设,扬州市明确特色小镇建设需使用城乡建设用地增减挂钩指标的,由市统筹安排挂钩指标额度;工业主导型特色小镇范围内的项目在不改变工业用途前提下,对原工矿厂房、仓储用房进行改建、扩建及利用地下空间提高容积率的,可不补缴土地价款差额;符合全市产业导向的战略性新兴产业、高端装备业等行业中属于优先发展且用地集约的特色小镇工业用地项目,可参照所在地重大工业项目的地价出让。同时鼓励各县(市、区)结合本地资源禀赋,探索通过货币补偿、产权调换等方式整合农村集体建设用地、农民宅基地等资源,建设旅游设施,发展旅游特色小镇,促进美丽乡村建设。
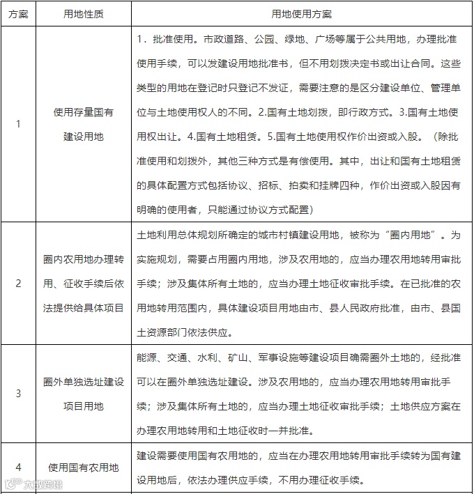
3.特色小镇用地方案
梳理发现,目前我国有30余种用地解决方案可以解决特色小镇的用地问题。
特色小镇用地解决方案



免责声明
本公众号部分内容来自网络、报刊及电视台,我们对文中观点保持中立,对所包含内容的准确性、可靠性或者完整性不提供任何明示或暗示的保证,请仅作参考。我们尊重作者的成果,如有侵权,请联系我们及时删除。非常感谢,支持原创,欢迎投稿。投稿请联系13286989892(可添加手机微信)


广东海空金控投资有限公司是一家专门从事特色小镇建设、乡村振兴、田园综合体、政府政策咨询、项目孵化、军民融合产业、政府与社会资本合作(PPP)业务的有限责任公司。团队实力雄厚,合作资源丰富。诚信、专业、热情、感恩,力争成为国内顶尖的综合投资与运营商。
地 址:广东省湛江市霞山区人民大道中3号新世纪大厦三楼
联系电话:0759-2366968



