
以下为政策全文:
广东省实施乡村振兴战略规划
(2018-2022年)
目录
前言
第一章 总体要求
第一节 指导思想
第二节 规划目标
第二章 战略格局
第一节 统筹城乡发展空间
第二节 优化乡村发展布局
第三节 有序实现乡村振兴
第三章 发展富民兴村产业
第一节 夯实农业生产能力基础
第二节 加快农业转型升级
第三节 推进农业绿色发展
第四节 建立现代农业经营体系
第五节 完善农业科技支撑体系
第六节 推动农村一二三产业融合发展
第四章 建设生态宜居美丽乡村
第一节 全域推进农村人居环境整治
第二节 系统推进农村生态环境治理
第五章 焕发乡风文明新气象
第一节 加强农村思想道德建设
第二节 弘扬优秀传统文化
第三节 丰富乡村文化生活
第六章 构建乡村治理新体系
第一节 加强农村基层党组织对乡村振兴的全面领导
第二节 深化村民自治实践
第三节 提高农村基层法治水平
第四节 实施乡村德治工程
第五节 加强乡镇一级建设发展
第七章 加快补齐农村民生短板
第一节 加强农村基础设施建设
第二节 增加农村公共服务供给
第三节 坚决打好精准脱贫攻坚战
第四节 保持农民收入持续稳定增长
第八章 建立健全促进城乡融合发展体制机制和政策体系
第一节 加快农业转移人口市民化
第二节 强化乡村振兴人才支撑
第三节 加强乡村振兴用地保障
第四节 积极推进农村综合改革
第五节 健全政府投入政策体系
第六节 引导社会资本参与
第七节 加大金融支农力度
第九章 规划实施
第一节 加强党的领导
第二节 坚持规划引领
第三节 强化法治保障
第四节 注重典型带动
第五节 抓好考核监督
前言
党的十九大提出实施乡村振兴战略,是以习近平同志为核心的党中央对“三农”工作作出的重大决策部署,是决胜全面建成小康社会、全面建设社会主义现代化国家的重大历史任务,是新时代“三农”工作的总抓手。习近平总书记强调,乡村振兴是一盘大棋,要沿着正确方向把这盘大棋走好,必须规划先行,科学制定乡村振兴战略规划,增强规划的前瞻性、约束性、指导性、操作性。
2018年10月,习近平总书记视察广东并发表重要讲话,明确指出,城乡、区域发展不平衡是广东发展的最突出短板,广东要继续走在全国前列,最艰巨最繁重的任务在农村,最大潜力和后劲也在农村;要着力破解城乡二元结构问题,坚持以工补农、以城带乡,推动城乡基础设施互联互通、公共服务普惠共享、资源要素平等交换、生产要素充分对接,带动乡村产业、人才、文化、生态和组织振兴。
为强化我省实施乡村振兴战略的规划引领,根据中央《关于实施乡村振兴战略的意见》《乡村振兴战略规划(2018-2022年)》及我省《关于推进乡村振兴战略的实施意见》,特编制《广东省实施乡村振兴战略规划(2018-2022年)》。
本规划按照产业兴旺、生态宜居、乡风文明、治理有效、生活富裕的总要求,以推进产业振兴、生态振兴、文化振兴、组织振兴、人才振兴等“五个振兴”及提升城乡基础设施一体化水平、城乡公共服务均等化水平、高质量稳定脱贫水平等“三个提升”为重点任务,对我省实施乡村振兴战略作出阶段性谋划,细化实化工作重点、政策措施、推进机制,部署重大工程、重大计划、重大行动,确保我省实施乡村振兴战略落实落地。
本规划是指导全省各地区各部门分类有序推进乡村振兴的重要依据。规划基期为2017年,规划期限为2018-2022年,分别明确至2020年和2022年的目标任务。
第一章 总体要求
第一节 指导思想
以习近平新时代中国特色社会主义思想为指导,深入贯彻党的十九大和十九届二中、三中全会精神,全面贯彻习近平总书记对广东重要讲话和重要指示批示精神,认真贯彻落实习近平总书记关于“三农”工作的重要论述,牢固树立新发展理念,落实高质量发展要求,紧紧围绕统筹推进“五位一体”总体布局和协调推进“四个全面”战略布局,按照产业兴旺、生态宜居、乡风文明、治理有效、生活富裕的总要求,建立健全城乡融合发展体制机制和政策体系,统筹推进农村经济建设、政治建设、文化建设、社会建设、生态文明建设和党的建设,加快推进乡村治理体系和治理能力现代化、营造共建共治共享社会治理格局,加快推进农业农村现代化,努力在乡村振兴上走在全国前列,让农业更强、农民更富、农村更美。
第二节 规划目标
坚持乡村全面发展、优先发展、融合发展、创新发展、分类有序发展,坚持党管农村、农民主体、多方投入、共建共享,按照“四个走在全国前列”、当好“两个重要窗口”的要求,着力破解城乡二元结构问题,打造农业农村经济高质量发展的先行区、农村基层治理的示范区、农村综合改革的试验区,力争3年取得重大进展、5年见到显著成效、10年实现根本改变,在全国率先基本实现农业农村现代化。
到2020年,乡村振兴取得重大进展,乡村振兴的制度框架和政策体系基本形成,各地区各部门乡村振兴的思路举措得以确立。农业综合生产能力稳步提升,现代化乡村产业体系初步建立;农村居民人均可支配收入超过2万元,现行标准下农村相对贫困人口全部实现脱贫;所有自然村(依据县域乡村建设规划和乡村振兴规划,纳入规划建设的自然村)全面完成农村人居环境综合整治,农村“脏、乱、差”现象得到彻底改变;城乡融合发展体制机制初步建立,城乡统一的社会保障制度体系进一步完善,农村基本公共服务水平明显提升;党的农村工作领导体制机制全面建立,农村党组织体系进一步健全;乡村治理能力进一步提升,现代乡村治理体系初步构建。
到2022年,乡村振兴见到显著成效,乡村振兴的制度框架和政策体系初步健全。粮食综合生产能力保持稳定,粮食安全保障水平稳步提升。特色农业、效益农业加快发展,农业绿色发展全面推进,农村一二三产业融合发展格局初步形成,现代化乡村产业体系、生产体系和经营体系初步建立;脱贫攻坚成果得到进一步巩固,城乡居民收入差距进一步缩小;农村基础设施条件持续改善,生态宜居美丽乡村建设取得重大成果,垃圾污水处理、无害化卫生户厕等基础设施基本实现自然村全覆盖,大部分村建成各具特色、各美其美、各展所长的生态宜居美丽乡村;城乡融合发展机制基本健全,农村基本公共服务水平进一步提升;乡风文明持续改善,乡村优秀传统文化得以传承和发展,农民精神文化生活需求基本得到满足;党建引领基层治理作用明显,乡村治理能力进一步提升,现代乡村治理体系基本建立。
(见专栏1)
展望2027年,我省乡村振兴取得战略性成果,农村落后面貌实现根本改变。现代化乡村产业体系、生产体系和经营体系基本建立;城乡基本公共服务均等化基本实现,城乡融合发展体制机制更加完善;农村生态环境根本好转,纳入规划建设的全部行政村建成生态宜居美丽乡村,乡村与山水格局、自然环境融合协调,彰显岭南地域、文化和历史特色,广东大地再现山清水秀、天蓝地绿、村美人和的美丽画卷;党的执政基础全面巩固,乡村治理体系更加完善,乡风文明达到新高度。
第二章 战略格局
坚持乡村振兴与新型城镇化双轮驱动,统筹城乡国土空间开发格局,优化乡村生产生活生态空间,分类有序推进乡村发展,绘制具有岭南特色的广府、客家、潮汕等形态各异的乡村振兴美丽画卷。
第一节 统筹城乡发展空间
(一)强化空间用途管制。强化国土空间规划对各专项规划的指导约束作用,统筹自然资源开发利用、保护和修复。以国土开发总体战略为指导,构建“核心优化、两翼提升、粤北生态”的乡村发展空间格局。统筹管控空间发展与保护边界,科学评估土地资源、农业生产、生态环境、沿海滩涂及海洋资源等承载力与潜力。严格空间用途管制,构建促进农业发展、农村繁荣、农民富裕的空间发展与控制制度,实现乡村山、水、林、田、湖、海的协调统一与生态环境可持续发展。
(二)完善城乡布局结构。发挥粤港澳大湾区辐射引领作用,统筹珠三角和粤东粤西粤北地区生产力布局,促进全省大中小城市与小城镇科学布局、合理分工、协调发展。加快城乡产业发展、基础设施、公共服务、资源能源、生态保护、环境治理等一体化进程。优化农村区域及城乡建设空间布局,合理安排县域生态、农业和村镇建设用地,统筹布局县域内的农业生产和人居生态等重要基础设施和公共服务设施。
(三)推进城乡统一规划。通盘考虑城镇与乡村发展,统筹规划布局。科学安排县域乡村格局、资源利用、设施配置和村庄整治。推动村庄规划管理全覆盖。综合考虑村庄演变规律、集聚特点和现状分布,结合农民生产生活半径,合理确定县域村庄布局和规模,避免随意撤并村庄搞大社区、违背农民意愿大拆大建。加强乡村风貌整体管控,注重农房单体个性设计,建设立足乡土社会、富有地域特色、承载田园乡愁、体现现代文明的升级版乡村,避免千村一面,防止乡村景观城市化。
第二节 优化乡村发展布局
(一)统筹利用生产空间。以我省“四区两带”农业发展格局为基础,对接国家“七区二十三带”布局,划定粮食生产功能区、重要农产品生产保护区、特色农产品优势区、现代农业产业园、渔港经济区、林业产业保护区以及养殖业适养、限养、禁养区域。在生态保护和资源可持续利用前提下,以县域为单位,积极发展现代农业产业园、农业科技园、新型农业经营主体创业基地等,促进农产品生产的集中与规模发展。
(二)合理布局生活空间。评估县域土地现状,遵循乡村传统肌理和格局,划定空间管控边界,明确用地规模和管控要求,合理布局公共服务与基础设施用地。坚持生活便利、空间节约、多样和谐,完善乡村宜居生活空间,充分挖掘现有乡村生态、历史、文化等资源,保留原有乡村特色与人文环境,维护原生村居与生活风貌,构建舒适的生活圈、繁荣的商业圈、完善的服务圈。
(三)严格保护生态空间。以生态服务、生态产品为保护内容,综合协调建设发展、环境保护、生态利用、生态修复、污染治理等,构建生态安全屏障。分类评价北部山区、沿海区域等地各类资源开发的潜力、方式、规模、风险等,严格划定开发空间边界,明确负面清单、开发强度、约束底线。加快完善主体功能区中生态发展区和禁止开发区内产业结构调整指导目录。
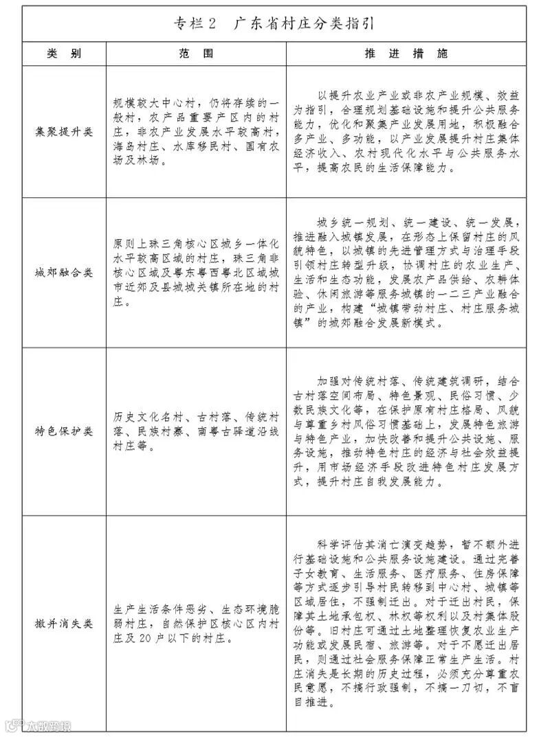
(四)分类推进村庄发展。顺应村庄演变与发展趋势,依据不同村庄(自然村)发展现状与潜力,按集聚提升、城郊融合、特色保护、撤并消失的方式确定分类规则。各地以县域为单位,明确具体村庄分类,统筹推进村庄发展。
(见专栏2)
第三节 有序实现乡村振兴
(一)梯次推进乡村振兴。珠三角地区加快推进城乡融合发展,粤东粤西粤北地区聚焦村庄提升与产业发展。到2022年,珠三角发达地区和具备条件的粤东粤西粤北地区,率先基本实现农业农村现代化;其他地区乡村振兴取得重大进展,农村面貌实现重大改善。
(二)准确聚焦阶段任务。在全面建成小康决胜时期,重点推进农村人居环境整治、精准脱贫、“一村一品、一镇一业”富民兴村产业发展和现代农业产业园建设等任务,加快补齐农村基础设施和公共服务短板;在开启全面建设社会主义现代化国家新征程时期,加快完善城乡融合发展体制机制,以政策创新推动城镇与乡村互补互促发展。
(三)科学把握节奏力度。充分考虑亟待解决、确有必要、农民意愿、财政可承受等因素,科学合理设定阶段性目标任务和工作重点,分阶段稳步推进;既激发农村各类主体活力,又充分尊重农民意愿。优先发展人口多的中心村、水库移民村、城郊融合类村庄,加强特色保护类村庄保护与开发。对于撤并消失类村庄不盲目改变现状,不搞行政强制,保持历史耐心和战略定力。
第三章 发展富民兴村产业
针对我省农业生产供给质量不高、效益偏低等问题,坚持以农业供给侧结构性改革为主线,以提高发展质量和效益为中心,充分发挥我省气候资源、生物资源、消费市场和经济基础等优势,做优传统产业、做强优势产业、做大新兴产业,实现农业转型发展、绿色发展、融合发展,构建现代农业产业体系、生产体系、经营体系,推进农村一二三产业融合发展,培育农业农村发展新动能,推进乡村产业振兴。
第一节 夯实农业生产能力基础
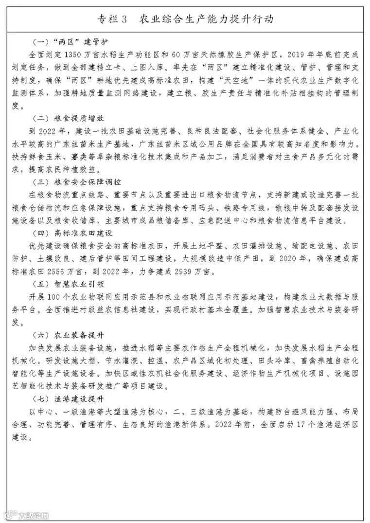
(一)全面推进“南粤粮安工程”建设。按照稳定生产、搞活流通、充实储备、加强监管、完善政策的粮食安全方针,以粮食生产和流通能力建设为基础,建立健全全方位的粮食安全保障体系。粮食综合生产能力保持在1200万吨以上,粮食自给率保持在30%左右。强化监督管理,形成储备功能完善、品种结构优化、储存方式灵活、承储主体多元、粮食储备安全的储备体系。强化粮食安全政府责任制,完善监督考核机制,全面落实市县政府在粮食生产、流通、地方储备、维护市场秩序等方面的责任。打造现代粮食流通设施网络。深化粮食产销合作,建立省外粮食生产基地,积极融入“一带一路”建设,进一步拓宽粮食流通渠道,解决我省缺口粮源。
(二)持续推进高标准农田建设。严守耕地保护红线,全面落实永久基本农田特殊保护政策措施,确保3164万亩永久基本农田红线数量不减少、质量进一步提升。抓紧完成粮食生产功能区和重要农产品生产保护区(简称“两区”)内的高标准农田建设任务。实施耕地提质改造工程,2020年完成30万亩水田垦造。加强高标准农田信息化管理,所有高标准农田实现上图入库,形成完善的管护监督和考核机制。重点加强农田水利基础设施建设,促进耕地质量保护和提升,到2020年,确保建成2556万亩集中连片、旱涝保收、稳产高产、生态友好的高标准农田,高标准农田占基本农田比例达到80%以上,耕地基础地力平均提升0.5个等级以上。
(三)提升农业装备水平。推进主要农作物生产全程机械化、特色作物生产和畜禽规模养殖主要环节机械化。积极推进作物品种、栽培技术和机械装备集成配套,促进农机农艺融合,提高农机装备智能决策和精准作业能力。力争到2022年,主要农作物耕种收综合机械化水平达到60%以上,水稻综合机械化率达到75%以上。加快农产品贮藏保鲜、畜禽屠宰、冷链物流、收割烘干等加工设施建设,完善农村机电排灌、人工渔礁、现代渔业技术装备、病虫害统防统治和动植物疫病防控、农业气象灾害监测等设施,提升预报、预警、防御、应急处置能力和水平。加快发展设施农业。
(四)加快农业信息化建设。实施数字乡村战略和“互联网+”现代农业行动。加快信息进村入户工程建设,全面加强农业农村信息化应用水平,到2020年,实现益农信息社服务能力覆盖全省行政村。开展农业物联网应用示范,建立健全农业信息采集和数据监测分析体系,推进农业信息化资源整合,打造“一图、一库、一网、一平台”大数据综合应用管理格局,推动服务应用向基层延伸,着力构建政务高效化、生产智能化、服务便捷化的现代农业信息服务体系。
(见专栏3)
第二节 加快农业转型升级
(一)打造“四区两带”农业发展格局。立足农业比较优势,实行适区适种(养),构建我省优势区域布局和专业化生产格局,形成珠三角都市农业区、潮汕平原精细农业区、粤西热带农业区、北部山地生态农业区以及南亚热带农业带、沿海海水增殖养殖农业带的岭南特色现代农业“四区两带”新格局,推动资源要素集聚,发展区域特色效益农业。加强城郊型商品蔬菜基地、粤西北运蔬菜基地、粤北夏秋蔬菜基地、粤东精细及加工型蔬菜基地建设。大力推进岭南特色水果区域化规模化发展。调整畜禽养殖区域布局。编制养殖水域滩涂规划,合理布局水产养殖生产,调减近海传统养殖网箱数量,大力发展外海深水抗风浪网箱。
(二)以稳粮优经扩饲为重点,优化农业生产结构。按照稳粮优经扩饲、提升园艺作物、丰富特色产品、扩大冬种生产的思路,加快发展粮经饲统筹、种养加一体、农牧渔结合的现代农业,促进农业结构不断优化升级。统筹调整种植业生产结构,稳定水稻生产,大力发展优质稻米,稳定发展“菜篮子”产品,做优荔枝、龙眼、香蕉、菠萝、柚果等岭南特色水果产业,大力发展花卉、茶叶、南药、油茶、食用菌、特色林果等特色优势产业,提升林菌、林药、林花、林茶、林禽等林下经济规模化集约化专业化生产水平,丰富林下经济产品种类。实施“减猪稳禽增牛羊”行动,优化畜产品供给结构。发展生态高效循环畜牧业,提高规模化标准化养殖比例,到2022年,畜禽规模化养殖比重达到65%以上。进一步优化水产养殖产业结构,发展水产健康养殖,控制近岸养殖,拓展深远海养殖,积极壮大远洋渔业,稳定常规渔业养殖生产,扩大名特优品种养殖比例。
(三)加快推进现代农业产业园建设。按照1年全面启动、2年初见成效、3年渐成体系的总体思路,以丝苗米、优质蔬菜、岭南水果、花卉、南药、茶叶、优质旱粮、蚕桑、食用菌、生猪、家禽、水产、油茶、天然橡胶、剑麻等为特色主导产业,围绕主导产业突出、现代要素集聚、设施装备先进、生产方式绿色、辐射带动有力的要求,到2020年,力争全省建设150个省级现代农业产业园。打造若干千亿元产值、具有国际竞争力的现代农业产业集群,形成“百园强县、千亿兴农”的农业产业兴旺新格局,实现现代农业产业园建设走在全国前列。
(四)构建“一村一品、一镇一业”新格局。培优岭南地方特色产业,发展“一村一品、一镇一业”,做强富民兴村产业。以粤东粤西粤北地区和贫困山区为重点,统一规划,以县域、镇域为单位整域推进,集中连片,规模发展,形成特色优势产业区(带)。各地依托镇村的资源禀赋,突出绿色化、优质化、特色化、品牌化,做优稻米、生猪(小耳花猪、蓝塘猪等)、家禽(清远麻鸡、怀乡鸡、杏花鸡、胡须鸡等)、水产、蔬菜等传统产业,做强岭南特色水果、花卉、南药、特色畜牧业(肉鸽、华南中蜂等)等特色产业。到2022年,全省基本实现县(市、区)“一村一品、一镇一业”发展全覆盖,建成300个以上“一村一品、一镇一业”农业特色专业镇,2000个以上农业特色专业村。
(五)打通农业流通渠道。在有条件的特色农产品主产区建设集散地交易场所。建设可移动的集装箱式田头冷库,完善农产品收购点,将同城配送和跨城物流点延伸到收购点。推动建设集货、分拨和配送功能于一体的开放共享共用物流设施。依托便利店建设商贸驿站。推动大中型超市农产品产地直供工程。在特色农产品集聚区建设公共性初加工和包装设施,连接物流和配送中心,打通产地收储加工-长途运输-落地配送中心-消费者的四级流通渠道。推进农产品电商发展,围绕创建国家农业电子商务试点省,开展农产品电商出村试点,加快建设一批农产品物流及电商示范试点,在大宗农产品电子商务直配、品牌农产品社区宅配、区域特色农产品电商体验馆等方面先行先试,发展农业农村电子商务类产业。
(六)健全农产品质量安全保障机制。加快完善农产品质量和食品安全地方标准体系,制定符合广东省情的农兽药残留限量、畜禽屠宰、饲料安全等地方标准,推进农产品生产投入品使用规范化。建立健全农产品质量安全风险评估、监测预警和应急处置机制。推进食用农产品、主要农业生产资料追溯体系建设,推动追溯管理与市场准入相衔接。落实生产经营主体责任,农业产业化龙头企业、“三品一标”获证企业、农业示范基地强制实行农产品和农业投入品可追溯。推进农产品质量安全告知和承诺制度。建立农资和农产品生产企业信用信息系统,以强化终端管理倒逼行业自律。完善农业综合执法与刑事司法衔接机制,提升农业执法能力和效果。完善约谈、通报、信息公布、举报奖励等制度,推进农产品质量安全社会共治。
(七)实施“粤字号”农业品牌提升工程。制定广东质量兴农战略规划、广东特色农产品品牌发展规划、广东农业品牌监管保护方案等政策措施。保护地理标志农产品,扶强一批区域公用品牌、提升一批企业品牌、精炼一批产品品牌。鼓励特色产业集群的行业商(协)会或其他社会组织牵头申请注册集体商标和证明商标(地理标志商标),重点培育打造广东丝苗米、英德红茶、凤凰单丛、新会柑普茶、清远鸡、茂名荔枝、湛江菠萝、梅州柚、翁源兰花、德庆贡柑、茂名罗非鱼、湛江对虾、斗门白蕉海鲈等特色区域公用品牌。鼓励在国家级媒体及大型农产品交易会、博览会上推介宣传,提升广东农业品牌公信力。构建农产品商标品牌保护体系,打击侵犯地理标志商标和农产品商标专用权的行为。大力推行“龙头企业+商标品牌(地理标志)+农户”产业化经营模式,以品牌带动质量、创新、管理和效益的提升,提高广大特色产品产业化、市场化、品牌化程度。到2020年,广东品牌农产品数量达到2000个以上。
(八)构建农业对外开放新格局。建设境外农业合作示范区、农业对外开放合作试验区,打造优势农产品重要外销地。支持农业走出去,鼓励企业在粮食、果蔬、天然橡胶、畜禽、渔业、剑麻、蔗糖等产业领域,加强境外农业投资合作。培育一批具有国际竞争力的大型跨国企业。引导外资重点投向我省畜禽和水产品加工、设施农业、农业面源污染治理等领域。推动农业科技、人才对外交流合作。创新对外合作方式,提升企业国际经营能力。加强与境外国家和地区在农业技术培训、疫病防治等领域的合作。支持粤台农业合作园区建设。推动建设泛珠三角区域农业合作园和农垦大型海外生产基地。
(见专栏4)
第三节 推进农业绿色发展
(一)强化资源保护与节约利用。大力推广高效节水灌溉新技术、新设备,完善农田水利设施,提高防风抗风、防汛抗旱和灌溉能力。根据区域水资源和气候条件,因地制宜推广水肥一体化、地膜覆盖、膜下喷滴灌等技术,提高水肥资源利用率。集成推广农田节水技术模式。建立合理水价形成机制和节水激励机制,提高农民有偿用水意识和节水积极性。加强酸性水稻土综合治理,降低耕地开发利用强度,推进轮作休耕制度试点工作。全面普查动植物种质资源,推进种质资源收集保存、鉴定和利用,加大全省重要、珍稀动植物种质资源的就地保护和异地保护力度。强化渔业资源管控与养护,加强珠江流域禁渔期执法管理。
(二)推进农业清洁生产。加强农业投入品规范化管理,全面实现农业废弃物无害化处理,提高资源化利用水平,切实保护产地环境。健全农药、兽药、饲料添加剂等投入品追溯系统,严格高毒农药生产和销售管理,严格饲料质量安全管理。全面推广测土配方施肥技术,全面推行高效低毒低残留农药、生物农药和先进施药机械,研究利用补贴方式推进有机肥替代化肥和病虫害绿色防控。推广健康养殖和高效低毒兽药,减量使用兽用抗菌药物。建立农药包装废弃物收集处理系统。开展区域性病死畜禽无害化处理及资源化利用试点示范。以畜牧大县和规模化养殖场为重点,推进畜禽养殖废弃物资源化利用。支持林木采伐和加工剩余物以及废弃木材回收利用,提高木材综合与循环利用水平。加大近海滩涂养殖污染治理力度,逐步减少河流湖库、近岸海域投饵网箱养殖。到2022年,测土配方施肥技术覆盖率达到95%以上,化肥利用率达到40%以上,农作物秸秆综合利用率达到85%。
(三)集中治理农业环境突出问题。继续实施农业环境突出问题治理工程。加快推进广东农用地土壤污染状况详查。实施农用地分类管理,开展耕地土壤和农产品协同监测与评价,通过调整种植结构或退耕还林还湖还湿还草,加大重度污染耕地治理。严格监测产地污染,按分区管理、分类防控、协同治理原则,推进农产品产地土壤重金属污染防治修复,严控超标风险。推广世界银行贷款广东农业面源污染治理项目经验,加大农业面源污染监测与治理力度,推进环境友好型种植业示范工程和牲畜废弃物治理示范工程,实施源头控制、过程拦截、末端治理与循环利用相结合的综合防治。严格执行畜禽限养区、禁养区规定,阻绝未经处理的城镇污水和污染物进入农业农村。到2022年,受污染耕地安全利用率达到90%左右。
(四)推动农业可持续发展。推广农牧结合、稻鱼共生、林下种养的生态种养模式。启动实施区域循环生态农业项目,创建一批国家农业可持续发展试验示范区。实施以绿色生态为导向的农业补贴制度。开展渔业资源监测调查,保护海洋渔业资源和生态环境,加大增殖放流力度,加强人工渔礁、海洋牧场建设,发展远洋渔业。加大生态公益林保护力度,科学发展用材林和经济林,建设比较高效完善的农田防护林,构建农业可持续发展生态屏障。到2020年,森林覆盖率达到60.5%。
(见专栏5)
第四节 建立现代农业经营体系
(一)巩固和完善农村基本经营制度。深化农村土地制度改革,强化农民集体土地所有权权能,严格依法保护农户承包权,加快放活土地经营权,完善农村承包地“三权分置”的有效组织形式、经营方式和发展路径。健全农村土地经营权流转服务平台以及风险防范体制,规范引导农村土地经营权有序流转,加快发展多种形式的农业适度规模经营。完善土地承包经营纠纷调解仲裁体系,加强农村土地承包调解组织建设,乡镇根据工作需要设立或明确农村土地承包调解委员会,村组设立调解小组或指定专人调解,实行村组土地承包经营纠纷调解负责制。完善集体林权制度,引导林权规范有序流转,鼓励发展家庭林场、股份合作林场。2018年基本完成土地承包经营权确权登记颁证任务,2022年基本完成农村集体经营性资产股份合作制改革。
(二)壮大新型农业经营主体。推动农业产业化龙头企业做强做优、农民合作社提质增效、家庭农场规范健康发展。积极发展生产、供销、信用“三位一体”的综合合作。到2020年,农民合作社达到50000家,省级以上示范社2000家。重点培育行业领军龙头企业、上市龙头企业和供销社、农垦企业集团,支持农业龙头企业参与“三区三园”建设,到2022年,力争实现100家上市企业、5000家农业龙头企业集群、林业龙头企业300家。深入实施现代青年农场主、林场主和返乡创业致富“领头雁”培养计划,探索建立和完善对新型职业农民参加社保的制度设计和补贴办法,年培育新型职业农民5万人以上。加快发展土地流转型、土地入股型和代耕代管、土地托管等服务带动型农业适度规模经营,到2022年,土地适度规模经营达到45%。
(三)发展新型农村集体经济。深入推进农村集体产权制度改革,全面开展农村集体资产清产核资和集体成员身份确定,推动资源变资产、资金变股金、农民变股东。发展村集体经济合作社、股份合作社,探索公司化改革道路。大力发展村集体参与的农业合作社,增强村级集体造血功能。鼓励农村集体经济组织以自主开发、合资合作、出租入股等方式,盘活利用未承包到户的集体“四荒地”、果园、养殖水面以及生态环境、人文历史、各类房产设施、集体建设用地等资产资源,发展现代农业、休闲农业和乡村旅游、社区养老、物业租赁等项目。支持农村集体经济组织为农户和各类农业经营主体提供产前产中产后农业生产性服务。支持有条件的农村集体经济组织不断拓展投资渠道,提升经营效益。加强集体经济组织的监管和规范管理,总结资产交易平台和财务管理平台建设经验,推广网上、网下竞争交易的管理办法和措施,制定严格财务管理制度。发挥党组织对集体经济组织的领导核心作用,防止内部少数人控制和外部资本侵占集体资产。
(四)扶持小农户生产。提高小农户组织化水平,加快推进小农户和现代农业发展有机衔接,引导小农户走现代农业发展之路。支持个体农户改善农业基础设施建设,提高抵御自然风险能力,适度扩大规模经营。加强工商企业租赁农户承包地的用途监管和风险防范,健全资格审查、项目审核、风险保障金制度,维护小农户权益。制定引导农民互换并地的激励政策,实现连片耕种,鼓励小农户间联合与合作。建设农业产业化联合体,提高经营水平。推广“龙头企业+合作社+基地+农户”“专业市场+合作社+农户”“供销社+合作社+农户”等经营模式,完善新型农业经营主体同小农户的利益联结机制,到2022年,参与新型农业经营主体利益联结机制的农户覆盖率达到50%以上。
(见专栏6)
第五节 完善农业科技支撑体系
(一)推动农业科技创新。加强设施装备、精深加工、生物工程、智慧农业、生态农业、木竹基新材料、富硒农产品和食药用森林植物开发利用、海洋生物制药、海水综合利用等技术研发,力争在共性技术、关键技术上取得突破。实施重大动植物疫病防控联合攻关。实施现代种业创新计划,建设广州国家现代农业产业科技创新中心、广东深圳现代生物育种创新中心、广东南亚热带作物种业创新中心等创新平台,加快推进农作物种质资源库和基因库建设,加大力度扶持广州国际种业中心建设,建设种业园区(小镇),打造种业高端人才和技术集聚平台,加快建成国际种业“硅谷”和雷州半岛种业集群。实施基础性种业科技创新和商业化育种创新“双轮驱动”,加强生物种质资源创新利用和现代生物育种研究,突出新品种选育、高效繁育等环节核心技术,建立良种繁育基地和新品种展示基地,构建优势特色农作物和林木良种繁育体系。围绕全省优势特色产业,稳定扶持现代农业产业技术体系创新团队建设,建立一批现代农业产业科技创新中心,争创国家农业高新技术产业科技示范区和创建省级农业科技园区,提升农业产业整体创新能力。完善现代海洋产业体系,推动新型产业技术研发和应用。加强农业知识产权保护,严厉打击侵权行为。力争2022年农业科技进步贡献率超过72%,科技创新能力和引领农业农村现代化建设的能力处于国内先进水平。
(二)加快农业科技成果转化。推动农产品高质量绿色生产技术转化、数字农业和智慧农林水成果转化、水稻生产全程机械化示范应用、丘陵山区经济作物机械化示范、加工与物流技术集成示范、蓝色粮仓关键技术研究与示范等六大成果转化示范行动。完善省级农业科技成果转化公共服务平台暨农业科研项目储备库建设,加快推进现代农业产业技术研究中心、新型农业科研机构、农业科技孵化器和成果转化基地等平台建设。积极推进乡村振兴科技引领示范村(镇)建设。加强科研院校专家团队与现代农业产业园对接,提升产业园科技水平。
(三)加快农业技术推广。推进基层农业技术推广体系改革发展,创新农技推广方式,积极探索公益性推广与经营性服务融合发展的新机制,促进农技推广与市场应用紧密结合。提高“互联网+”农技推广服务信息化水平,建立农技推广应用服务云平台。引导社会资源积极参与农技推广工作。加快构建以农业技术推广成效为评价导向的考核机制,调动农业科研院校科研人员参与农技推广服务。鼓励和扶持高等院校涉农专业毕业生到乡镇从事农技推广服务工作,优化农技推广队伍。
(见专栏7)
第六节 推动农村一二三产业融合发展
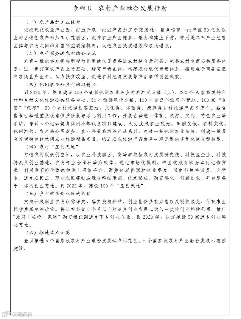
(一)实施乡村旅游“四变工程”。大力发展农村休闲旅游产业,依托农村绿水青山、田园风光、历史文物古迹、红色革命遗址、南粤古驿道、岭南特色乡土文化等优势旅游资源,推动产区变景区、田园变公园、劳作变体验、农房变客房等“四变工程”,大力发展“乡村+文创”“乡村+演艺”“乡村+节庆”等模式,推动乡村旅游创新创业。开展广东省A级旅游特色村评定,引导乡村景区化建设、集聚化发展、标准化管理、网络化营销,打造一批资源驱动型、景区带动型、交通辐射型、资本打造型、文化创意型等不同模式的乡村旅游连片开发产业带。加快旅游风情小镇建设,打造一批滨海休闲型、森林生态型、田园度假型等不同风情的特色小镇。制定民宿管理办法,开展民宿评定,探索对民宿、农家乐等项目放宽市场准入、加强规范管理。完善旅游标识标牌、旅游厕所、停车场、旅游咨询服务中心等乡村旅游配套设施。依托南粤古驿道串联沿线乡村,策划不同主题特色旅游线路。到2022年,乡村旅游接待人数达到6亿人次,总收入达到2300亿元以上。
(二)拓展农村产业融合新空间。大力发展农产品精深加工和副产品综合利用及高值化利用,推动农产品加工业发展。深入发掘农业农村的生态涵养功能、休闲观光功能、文化体验功能,促进农业与旅游、教育、文化、健康养老等产业功能互补和深度融合,开发、拓展和提升农业的科技教育、文化传承和生态环境保护等附加功能。统筹利用现有资源建设农业教育和社会实践基地,为公众提供农业科普和农事体验场所。促进农业功能从提供物质产品向精神产品拓展,从提供有形产品向无形产品拓展。鼓励利用南药、温泉、美食等特色资源,对接国际标准,打造中医药康养、温泉疗养、膳食养生等为主题的综合体,形成新的消费热点,增加乡村生态产品和服务供给。合理适度利用农耕文化遗产,发展岭南农耕文化产业。推进体育休闲产业发展,办好南粤古驿道定向大赛、丹霞徒步穿越等活动。打造田园综合体,拓展农业功能,推进园村融合。创建一批茶叶、花卉、水果、渔港风情、滨海旅游等特色小镇,支持建设一批农产品精深加工、物流商贸、文化休闲等新型园区,打造创业创新宜业宜居的优良空间,引导具有示范带动效应的项目落户,强化产业融合发展的平台支撑。
(三)完善紧密型利益联结机制。鼓励农民以土地、林权、资金、劳动、技术、产品为纽带,开展多种形式的合作与联合,提升组织化程度,增强参与融合发展的能力。积极培育社会化服务组织,加强农技指导、信用评价、保险推广、市场预测、产品营销等服务,为农民参与产业融合创造良好条件。加快推广“订单收购+分红”“土地流转+优先雇佣+社会保障”“农民入股+保底收益+按股分红”等多种紧密利益联结方式,让农户分享加工、销售环节收益。鼓励农业产业化龙头企业通过设立风险资金、为农户承贷承还、提供信贷担保、领办或参办农民合作组织等多种形式,与农民建立稳定的订单和契约关系。发挥政府扶持资金作用,提升新型农业经营主体竞争力,增强带动农户发展能力,保障农民收益。鼓励将符合条件的财政资金特别是扶贫资金量化到农村集体经济组织和农户后,以自愿入股方式投入新型农业经营主体,对农户土地经营权入股部分采取特殊保护,探索实行入股农民负盈不负亏的分配机制。
(四)激发农村创新创业活力。优化农村创新创业环境,强化政策供给,完善服务体系,破解瓶颈制约。对村庄整治、宅基地整理等节约的建设用地,以入股、联营等方式用于支持新产业新业态发展。依托基层就业和社会保障服务平台,做好返乡人员创业服务、社保关系转移接续等工作。加快建设全省统一、实名制的公共就业创业服务信息系统,完善农业农村从业者职业技能终身培训体系。
(见专栏8)
第四章 建设生态宜居美丽乡村
针对农村人居环境脏乱差、建设无序、污染扩散等突出问题,牢固树立绿水青山就是金山银山理念,坚持乡村绿色发展道路,整体提升农村人居环境质量,系统推进农村生态环境综合治理,努力建设具有岭南特色、生态宜居的美丽乡村。
第一节 全域推进农村人居环境整治
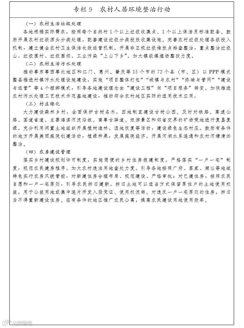
(一)实施“千村示范、万村整治”工程,推进美丽乡村创建活动。坚持规划引领,科学编制村庄创建规划。以县域为单位,以自然村为基本单元,组织发动群众整治环境脏乱差,加快推进铁路、高速公路、国道省道、主要海滨河流沿线、南粤古驿道、旅游景区和邻省交界处村庄的环境综合整治。实施“千村示范、万村整治”工程,在全省选取10-20个县、100-200个镇、1000个以上村开展示范创建,优先在第一轮、第二轮5978个扶贫开发“双到”村、连线连片创建村庄以及沿交通线、沿边界线、沿旅游景区、沿城市郊区等区域重点推进,在村庄规划编制、人居环境整治、富民兴村产业、基础设施管护、基层组织建设、乡风文明建设等方面先行先试,辐射带动全域农村人居环境“万村整治”工作。支持2277个省定贫困村、省级新农村连片示范建设所在村庄以及有条件的村庄率先建设美丽宜居村、创建特色精品村。发挥农民主体作用,鼓励各地通过以奖代补方式推进美丽乡村建设。简化项目审批程序,鼓励村级组织和农民工匠承接农村小型公共建设项目。到2020年,全省村庄完成“三清理”“三拆除”“三整治”任务,粤东粤西粤北地区80%以上、珠三角地区全部村庄达到干净整洁村标准;到2022年,粤东粤西粤北地区60%以上、珠三角地区80%以上行政村达到美丽宜居村标准,支持有条件的村庄率先创建一批特色精品村。
(二)推进生活垃圾污水处理。建立健全村收集、镇转运、县处理的生活垃圾收运处理体系,科学配置建设垃圾焚烧发电厂、填埋场、处理厂、转运站等综合处理设施,统筹建设村庄垃圾收集点,完善村、户收运系统。到2020年,村庄保洁覆盖面达到100%,农村生活垃圾分类减量比例达到35%和资源化利用比例达到20%,不断提高垃圾有效处理水平;到2022年,垃圾处理设施基本实现自然村全覆盖。分类制定农村生活污水治理排放标准,因地制宜采用多种方式和工艺处理农村生活污水,将农村水环境治理纳入河长制、湖长制管理,优先治理主要河流干流沿线村庄污水和房前屋后河塘沟渠。建立健全农村排污监管机制,明确分类分级排放标准,严格饮用水水源、水库等生态敏感区域周边乡镇、村庄污水排放监管,规范农村工矿企业、养殖户、农户等排污行为。到2020年,力争自然村基本实现雨污分流、污水排放管道收集或暗渠化及人畜分离、家畜集中圈养,村庄生活污水治理率提高至40%以上;到2022年,粤东粤西粤北地区60%以上、珠三角地区80%以上行政村建有污水处理设施。
(三)加快推进“厕所革命”。大力开展农村户用卫生厕所建设和改造,同步实施粪污治理,引导农村新建住房配套建设无害化卫生厕所。全面推进农村文明公厕创建,鼓励在村民委员会、党群服务中心等公共场所统筹建设便民、实用的公厕。全面普及乡村旅游区公共厕所。建立健全农村无害化卫生厕所长效管护机制。有效衔接生活污水处理,推进厕所污水和粪便有效处理或资源化利用。到2020年,乡村旅游区等公共场所建设A级以上厕所,力争农村无害化卫生户厕普及率达到100%,厕所粪污基本得到有效处理或资源化利用。
(四)提升村庄绿化美化建设水平。实行清旧补绿、拆旧建绿,积极选用乡土树种,推进农户房前屋后院内、村道巷道、村边水边、空地闲地绿化美化。加大中小河流和乡村水体生态治理力度,保护好村域水面、水质,实现河道清洁,水体流畅,水质达到水环境功能区划标准。以水为纽带,推进农村水文化景观建设,提升乡村水韵。推进粤北生态特别保护区移民搬迁易地建设生态宜居美丽乡村,分类实施、有序推进生态移民工程。到2022年,基本建成村道有树、环境优美的生态宜居家园。
(五)加强村庄农房建设管理。强化农村住房规划管理,规范各地宅基地布局。引导有条件的村庄和农民依据村庄规划,对现有农房进行除险加固、外立面整治,对整村推进、连片整治的适当予以奖补。加快推进铁路、高速公路、国道省道、主要海滨河流沿线、南粤古驿道、旅游景区和邻省交界村庄农房整治,实现村庄风貌、农房风格各具特色。
(六)建立健全整治长效机制。建立健全农村人居环境整治的规划体系。加强各类规划统筹管理和系统衔接。建立健全政府主导、村民参与、社会支持的农村人居环境整治长效投入机制。落实县(市、区)农村人居环境整治主体责任,积极支持工商资本参与农村人居环境整治。
(见专栏9)
第二节 系统推进农村生态环境治理
(一)建设健康稳定田园生态系统。优化农业产业布局,逐步建立起农业生产力与资源环境承载力相匹配的农业发展新格局。加强生态循环农业建设,着力推进农业资源利用节约化、生产过程清洁化、产业链条生态化、废弃物利用资源化。积极开发农业多种功能。尊重自然、顺应自然,加强农业生态基础设施建设,修复农业农村生态景观,强化山水林田湖草综合治理,提升农业的生态价值、休闲价值和文化价值,打造农业全产业链。
(二)实施生态修复重大工程。推进雷州半岛、练江等区域流域综合整治。规划建设粤北生态特别保护区。积极创建国家森林公园,构建以国家公园为主体的自然保护地体系。开展新一轮国土绿化行动,启动新一期全省沿海防护林体系建设工程,实施森林质量精准提升工程。加大水土流失治理力度,开展生态清洁型小流域建设和崩岗治理,加强水土流失预防保护工作,推进水土保持生态修复工程实施。保护和发展珠三角基塘农业系统。
(三)健全重要生态系统保护制度。完善天然林保护制度,将所有天然林纳入保护范围,在全面停止天然林商业性采伐的基础上,进一步细化天然公益林、天然商品林等各类林地的管控措施或经营制度。加快推进过载和污染河湖治理与修复;完成重要江河湖泊生态流量和生态水位核定工作,合理控制河流开发利用强度,保障河湖生态用水;推进乡镇集中式饮用水水源保护区规范化建设和管理,加强对水源涵养区、蓄洪滞涝区、滨河滨湖带的保护。建立完善生态保护补偿机制。
(四)实施耕地河湖休养生息。实施耕地质量保护和提升行动,提高土壤地力。推广种植绿肥,秸秆还田,促进有机肥资源转化利用,开展水田养护耕作。推广半旱式栽培,完善田间排灌设施。积极开展深松整地示范,稳步推进保护性耕作,通过少耕、免耕、地表微地形改造技术及地表覆盖、合理种植等综合配套措施,减少农田土壤侵蚀,保护农田生态环境。着力解决重点流域水污染问题,加强重污染河流和富营养化湖库的治理。重点加强饮用水水源地、生态敏感区、自然保护区、湿地的治理保护;加快建设水源涵养林、水土保持林。加强西江、北江、东江、韩江和鉴江的生态保护及工程治理,保障全省江河水系的“山—海”生态通道,构建生态安全屏障。核定重要江河湖泊水功能区纳污能力,制定分阶段限制排污总量控制方案,严格控制入河湖排污量,修复和恢复流域健康生态系统。
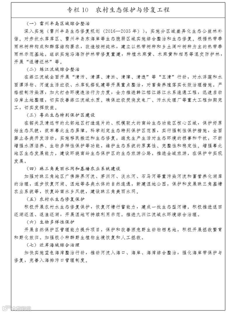
(见专栏10)
第五章 焕发乡风文明新气象
针对优秀传统文化淡化、维系农村社会秩序的乡村精神日渐衰落,以及公共文化服务发展滞后等问题,坚持以社会主义核心价值观为引领,以传承发展中华优秀传统文化为核心,以乡村公共文化服务体系建设为载体,培育文明乡风、良好家风、淳朴民风,推动乡村文化振兴。
第一节 加强农村思想道德建设
(一)践行社会主义核心价值观。坚持教育引导、实践养成、制度保障三管齐下,加强农村公益广告刊播、社会主义核心价值观景观建设、文化墙绘制作等,推动社会主义核心价值观融入涉农法规政策体系,融入农村生活实践。探索建立涉农重大公共政策道德风险评估和纠偏机制。大力弘扬民族精神和时代精神,加强爱国主义、集体主义、社会主义教育。
(二)加强农村思想文化阵地建设。加强农村群众性思想政治工作,健全人文关怀和心理疏导机制。逐步推进新时代文明实践中心建设,以县域为整体,以县镇村三级为单元,打通城乡公共文化服务体系运行机制、文化科技卫生“三下乡”长效机制、群众性精神文明创建活动引导机制,实现基层人员队伍、资金资源、平台载体、项目活动的有效整合。推进村(社区)“扫黄打非”基层站点规范化标准化建设。开展农村精神文明建设示范县创建。深化文明村镇创建活动,全面推进市县镇村四级联创,把文明村镇建设作为改善生活环境的一个重要抓手,融入广府文化、潮汕文化、客家文化等岭南特色文化,确保文明创建落实到基层“最后一公里”。到2018年,50%省定贫困村达到省文明村创建标准;到2020年,100%省定贫困村达到省文明村创建标准,全省文明村镇覆盖面达到95%。广泛开展星级文明户、文明家庭等群众性精神文明创建活动。加强乡村学校少年宫建设,到2020年,实现文明校园创建活动全覆盖。
(三)倡导诚信道德规范。深入实施公民道德建设工程,推进社会公德、职业道德、家庭美德、个人品德建设。推进农村诚信建设,强化农民社会责任意识、规则意识、集体意识和主人翁意识。建立健全农村信用体系,依托全省信用信息平台,落实信用联合奖惩措施,开展诚信户、诚信企业创建。弘扬劳动最光荣、劳动者最伟大的观念。弘扬中华孝道,强化孝敬父母、尊敬长辈的社会风尚。开展寻找最美乡村教师、医生、村官、人民调解员等活动,做好“南粤新乡贤”宣传推广。
第二节 弘扬优秀传统文化
(一)传承创新优秀传统文化。深入挖掘农耕文化中蕴含的优秀思想观念、人文精神、道德规范,弘扬勤劳勇敢、艰苦奋斗、勤俭节约、邻里相帮等文化传统。传承传统建筑文化,使历史记忆、地域特色、民族特点融入乡村建设和保护。传承民间戏曲、民俗活动、民间音乐、传统手工艺等乡土文化。进一步挖掘乡村非物质文化遗产资源,广泛开展非遗进乡村活动,加大乡村地区非遗宣传,加强非遗传承人群培养,结合文化生态保护区建设,推进乡村非遗整体性保护。加强红色革命遗址保护利用,传承红色基因。因地制宜建设村史馆、农耕文化馆、家风家训馆、好人馆。
(二)重塑乡村文化生态。深入挖掘乡村特色文化符号,盘活特色文化资源,走特色化、差异化发展之路。挖掘、保护和利用岭南驿道文化。以形神兼备为导向,保护乡村原有建筑风貌和村落格局,把民族民间文化元素融入乡村建设,深挖历史古韵,弘扬人文之美,重塑诗意闲适的人文环境和田绿草青的居住环境,重现原生田园风光和原本乡情乡愁。引导新乡贤、企业家、文化工作者、退休人员、文化志愿者等投身乡村文化建设,丰富和发展乡村文化业态。
(三)发展乡村特色文化产业。挖掘培养乡土文化本土人才,打造一批富有岭南特色的乡村文化品牌。建设一批特色鲜明、优势突出的岭南优秀农耕文化产业展示区,打造一批特色文化产业乡镇、文化产业特色村和文化产业群。大力推动农村地区实施传统工艺振兴计划,培育形成具有民族和地域特色的传统工艺产品。持续举办南粤古驿道文化创意大赛。积极开发我省传统节日文化用品和武术、戏曲、舞龙、舞狮、龙舟、锣鼓等民间艺术和民俗表演项目,促进文化资源与现代消费需求有效对接。
第三节 丰富乡村文化生活
(一)健全公共文化服务体系。发挥县级公共文化机构辐射作用,加快推进村级综合性文化服务中心建设,到2020年,全面建成覆盖镇村的基层综合性文化服务场所。开展县级图书馆、文化馆总分馆制建设,建立以县级馆为总馆,乡镇(街道)综合文化站为分馆,村级综合性文化服务中心为服务点的总分馆体系,促进优质公共文化资源向乡村延伸。统筹有线、无线、卫星覆盖方式,完善农村广播电视公共服务覆盖体系。探索农村电影放映的新方法新模式,对新建和改扩建并加入城市院线的乡镇影院予以资助。推进农家书屋延伸服务和提质增效,实现农家书屋与村居综合文化资源整合。积极发挥新媒体的作用,使农民群众能便捷获取优质数字文化资源。完善乡村公共体育服务体系,推动村健身设施全覆盖。
(二)增加公共文化产品和服务供给。深入推进文化惠民,为农村地区提供更多更好的公共文化产品和服务。建立农民群众文化需求反馈机制,推动政府向社会购买公共文化服务,开展“菜单式”“订单式”服务。加强龙舟制作技艺、广东剪纸、粤绣等农村非遗挖掘与保护,促进乡村非遗传承和传播。推动优秀岭南农耕文化遗产传承保护和合理适度利用,支持“三农”题材文艺创作生产,鼓励文艺工作者推出反映农民生产生活尤其是乡村振兴实践的优秀文艺作品。
(三)开展多种形式的群众文化活动。完善群众文艺扶持机制,开展形式多样的宣传教育、科学普及和文化娱乐活动。加强乡村文化人才培养,加快农村文体协管员、文化志愿者队伍建设,大力培育乡村文艺团体,培养一支懂文艺爱农村爱农民、专兼职相结合的农村文化工作队伍,支持乡村文化能人,壮大乡村振兴文化力量。传承和发展民族民间传统体育,广泛开展形式多样的农民群众性体育活动。充分发挥文化志愿者的作用,组织各级专业文艺院团以文艺小分队的形式开展系列“送戏下乡”“文化下乡”等活动。全面开展戏曲进乡村,逐步实现“每年在每个行政村至少有一场戏曲演出”目标。活跃繁荣农村文化市场,丰富农村文化业态,加强农村文化市场监管。推进中华传统节日振兴,广泛开展“我们的节日”主题活动。鼓励开展群众性节日民俗活动,办好民间“村晚”、民俗文化、传统体育活动。
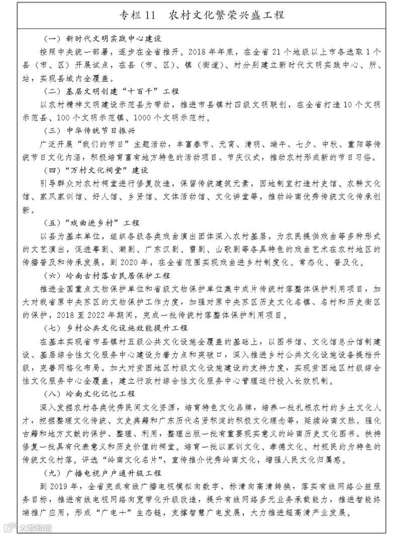
(见专栏11)
第六章 构建乡村治理新体系
针对农村基层治理体系和治理能力不适应形势发展需要、部分基层党组织建设薄弱、农村议事协商决策和民主监督机制不完善、基层社会矛盾纠纷高发多发等问题,把夯实基层基础作为固本之策,建立健全党委领导、政府负责、社会协同、公众参与、法治保障的现代乡村社会治理体制,实行自治、法治、德治相结合,确保乡村社会充满活力、和谐有序。
第一节 加强农村基层党组织对乡村振兴的全面领导
(一)健全以党组织为核心的组织体系。坚持农村基层党组织领导核心地位,大力推进村党组织书记通过法定程序担任村民委员会主任和集体经济组织、农民合作组织负责人,推行村“两委”班子成员交叉任职。提倡由非村民委员会成员的村党组织班子成员或党员担任村务监督委员会主任。村民委员会成员、村民代表中党员应当占一定比例。在以建制村为基本单位设置党组织的基础上,创新、规范和优化党组织设置,扩大党组织在自然村(村民小组)的有效覆盖。加强农村新型经济组织和社会组织的党建工作,引导其始终坚持为农民服务的正确方向。建立农村基层组织向党组织报告工作的制度,建立健全农村党组织讨论决定重要工作的机制,规范村“两委”办事制度。
(二)实施基层党组织“头雁”工程。以配强配优农村党组织书记为重点,实施“党员人才回乡计划”,以县为单位对全省1.97万个村党组织书记履职情况进行摸底排查,重点从有情怀、有能力、有文化、有口碑的本村外出务工经商人员、农村创业致富带头人、返乡大学生、退休干部中培养优秀党员担任村党组织书记;没有合适人选的,可以跨地域或从机关和企事业单位选派党组织书记。以红色村、省定贫困村、软弱涣散村和集体经济薄弱村为重点,今后5年每年从各级党政机关、企事业单位、高等院校、科研院所等单位中选派1000名以上优秀党员干部担任村党组织第一书记,实行统筹选派、统筹管理、统筹使用,作为锻炼后备干部队伍的重要平台。实行“村推镇选县考察”的培养选拔制度,建立党组织书记后备队伍。建立农村党组织书记年度轮训制度,轮训时间不少于5天。继续抓好村党组织书记学历教育培训,提高村党组织书记队伍文化程度。加强对农村党组织书记的监督管理,制定农村党组织书记年度考核办法、任职资格审查办法、备案管理办法和任期审计办法,加强村党组织书记因私出国(境)管理。建立健全村党组织书记激励机制,制定实施专项招录优秀村党组织书记纳入乡镇(街道)事业编制、进入公务员队伍和乡镇(街道)领导班子的长效办法。
(三)实施南粤党员先锋工程。引导农村党员发挥先锋模范作用。增强党员教育培训的针对性和实效性。整合党员教育培训资源,创新党员教育方式,推广移动终端应用,开发建设党支部组织生活案例库和精品党课库,建立省市抓远程教育和示范培训、县镇抓集中轮训、支部抓“三会一课”的基层党员教育工作格局。组织农村党员亮身份、作表率。制定实施党员评星定级管理办法,拓宽党员发挥作用的路径,对农村无职党员,实行设岗组队定责,合理安排力所能及的工作,帮助党员找到直接联系服务群众的方式途径;引导退休干部职工党员和村老党员结合自身实际发挥作用;对农村外出党员,流出地要及时掌握外出流动党员情况,流入地要主动发挥流动党员作用,加强管理服务。突出政治标准,提高发展党员工作质量,实施发展党员“村培镇管”制度,加大从青年农民中发展党员力度。适时开展发展党员工作专项检查,严肃处理弄虚作假、“近亲繁殖”“人情党员”“带病入党”“假党员”“异地入党”等违规违纪问题。完善党内民主和激励关怀帮扶制度。推进基层党务公开,落实基层党组织决策前征求党员群众意见的制度,实行党组织经费党内民主管理。定期慰问建国前参加革命的无待遇党员、低保户党员、五保户党员,及时救助突发特殊困难的党员。探索设立“党内关爱资金”,做好党员谈心谈话、走访慰问、“南粤七一纪念章”颁发、因公殉职基层干部家属关爱等工作。
第二节 深化村民自治实践
(一)完善村民自治制度。深入实施村民委员会组织法,完善农村民主选举、民主协商、民主决策、民主管理、民主监督制度。依托村民会议、村民代表会议、村民议事会、村民理事会、村民监事会等,形成民事民议、民事民办、民事民管的多层次基层协商格局。健全村党组织领导下的“民主商议、一事一议”的村民协商自治模式,大力推进“村民议事厅”建设。完善村务公开制度,丰富村务公开内容,规范村务公开程序。深入推进村务公开设施建设标准化、公开内容规范化、公开时间经常化、公开形式多样化、公开地点公众化。积极推进村务公开信息化建设。加强村务监督委员会建设,推行村级事务阳光工程。在基层党组织领导下,深入推进以村民小组或自然村为基本单元的村民自治试点工作,建立完善村民小组“一事一议”议事制度,规范民主决策程序。继续推广村民小组“五有”规范化建设工作模式,推动村民小组有健全的班子、有可行的发展规划、有民主的决策程序、有规范的理财制度、有科学的管理机制。加强村民小组的监督管理,实行组务公开,推进村民小组组务公开栏建设。结合扫黑除恶专项斗争,督促指导各地加强对村民小组长人选的审查,严把入口关。
(二)开展乡村治理和服务创新。大力培育服务性、公益性、互助性农村社会组织,积极发展农村社会工作和志愿服务。促进流动人口有效参与农村社会服务管理,吸纳外来人口、社会组织、驻村单位等参与农村公共服务和公益事业的协商。健全利益相关方参与决策机制,维护外来务工居住人员的合法权利。集中清理上级对村级组织考核评比多、创建达标多、检查督查多等突出问题。持续推动农村养老服务设施建设和农村“三留守人员”关爱体系建设。统筹推进农村综合服务设施建设。力争到2020年,珠三角地区、粤东粤西粤北地区农村综合服务设施覆盖率分别达到80%、50%以上。
第三节 提高农村基层法治水平
(一)深入开展法治宣传教育。加大农村普法教育,采取多种形式组织“法律进乡村”宣传教育活动,提高农民法治素养。广泛开展“民主法治村”创建,开设法德讲堂,引导干部群众尊法学法守法用法。紧密结合农村经济社会发展实际,加强土地征收、承包地流转、生态保护、社会救助、劳动和社会保障等方面法律法规的宣传教育,预防和减少农村现代化进程中的社会矛盾,维护农民群众的切身利益。提高农民工的法律意识,增强保障自身合法权益的能力。
(二)建设法治乡村。加快农业农村领域地方立法,健全农村产权保护、农业市场规范运行、“三农”支持保护等方面的法规制度。把政府各项涉农工作纳入法治化轨道,保障农村改革发展。维护村民委员会、农村集体经济组织、农村经济合作组织的特别法人地位和权利。深入推进综合行政执法改革向基层延伸,创新监管方式,推动执法队伍整合、执法力量下沉,提高执法能力和水平。健全农村公共法律服务体系,加强对农民的法律援助和司法救助。积极打造覆盖乡村的半小时法律服务圈,提升农村法律顾问服务质量,力争到2020年,建立500个示范性乡镇公共法律服务工作站和3000个示范性村(社区)公共法律服务工作室。
(三)建设平安乡村。健全落实社会治安综合治理领导责任制,大力推进农村社会治安防控体系建设,推动社会治安防控力量下沉。建立健全农村重大群体性事件、重大自然灾害风险评估制度,打好防范化解乡村社会稳定风险攻坚战。深入开展扫黑除恶专项斗争,建立健全农村公共安全体系,打造新时代广东“枫桥经验”,建立健全基层矛盾纠纷化解机制。巩固“综治中心+网格化+信息化”建设成果,切实发挥排查防控化解实效,有效发挥镇街综治中心在基层综治维稳工作中“第一道防线”的作用,力争做到小事不出村,大事不出镇,矛盾不上交,平安不出事。大力推进“雪亮工程”建设,把技术防范纳入乡村规划和建设,扩大公共安全视频监控联网应用范围。2020年前,实现将乡村主要道路卡口,学校、幼儿园、广场、宗教场所等人员密集场所以及人民群众公共活动场地的视频监控资源联接到村综治中心。深化“无邪教创建”工作,提升村反邪防邪的能力和水平。加强社会心理服务体制构建,建立心理疏导和危机干预机制。深化平安村(社区)、平安企业、平安市场、平安校园、平安景区、平安宗教场所、平安家庭等“平安细胞”建设,营造人人共创平安、人人共享平安的浓厚社会氛围。
第四节 实施乡村德治工程
(一)强化道德教化作用。深入挖掘农村熟人社会蕴含的道德规范,结合时代要求进行创新,发挥道德引领作用,广泛开展道德主题教育实践活动,引导农民向上向善、尊老爱幼、重义守信、勤俭持家。依托基层公共服务设施,积极推进农村志愿服务站、志愿服务队伍建设,促进城乡志愿服务有效对接,打造一批乡村振兴志愿服务示范组织、示范项目。积极发挥新乡贤作用。建立道德激励约束机制,广泛开展好媳妇、好儿女、好公婆等评选表彰活动。开展寻找“最美家庭”和“传家训、立家规、扬家风”活动,传承良好家风家训。
(二)发挥村规民约作用。充分发挥村规民约在农村基层治理中的独特功能,弘扬公序良俗。出台村规民约指引,引导农村进一步完善提升村规民约。全面开展修订完善村规民约活动,促使其更加契合法治精神和现代治理理念。规范村规民约形式、内容和制定程序,明确奖惩约束机制,加强备案审查,做好优秀村规民约的征集推广,促进农民自我约束、自我管理、自我提高,带动形成德业相劝、过失相规、守望相助、患难相恤的社会风尚。
(三)促进乡村移风易俗。积极引导广大村民崇尚科学文明,传播科学健康生活方式。发挥村民理事会等群众组织的作用,支持以自然村为单位成立红白理事会、道德评议会、禁毒禁赌会等,科学合理制定议事规则,广泛开展乡风评议活动,引导群众将传统礼俗和陈规陋习区别开来。遏制大操大办、人情攀比等陈规陋习和封建迷信,深入推进移风易俗。开展“粤生活、粤美丽”绿色行动等社会文明专项活动。深化农村科普工作,提高农民科学文化素养。注重通过互联网、新媒体等途径普及卫生保健知识、法律法规知识等现代生活知识,引导农民积极融入现代社会发展大潮。
第五节 加强乡镇一级建设发展
(一)强化镇级公共设施和服务建设。推进覆盖城乡、功能完善、水平适度的基本公共服务体系建设,促进城乡公共服务均等化。强化发展特色生态农业、改善村容村貌等服务机构建设,强化镇村社区性服务机构建设,强化综治信访维稳等机构建设,有效提升乡镇政府服务“三农”的能力和水平。优化镇级公共服务职能,推进乡镇基本公共服务延伸到村。推进圩镇基础设施建设,建立稳定的建后管护经费保障机制。推进乡镇协商制度化、规范化建设,创新联系服务群众工作方法。积极推进特色小镇、特色小城镇规划建设工作。
(二)提高镇级组织保障能力。完善镇级党组织抓基层党建的体制机制,强化乡镇(街道)党(工)委领导核心作用,强化党组织统筹协调和示范带动作用。明晰乡镇政府功能和职责,履职重点转为提供公共服务、促进农民增收、加强社会管理、维护社会稳定和加强基层建设。建立科学的政绩考评机制,侧重考核基本公共服务、社会管理、生态发展、农民增收和农村稳定,强化以群众满意度为重点的考核导向,未经省委和省政府批准,不得对乡镇设立“一票否决”事项,促使乡镇政府从管理型向服务型转变。
(三)深化乡镇行政体制改革。开展经济发达镇行政管理体制改革试点,以加强基层政权建设、巩固党的执政基础为核心,依法扩大经济发达镇经济社会管理权限,理顺职责关系,优化组织架构,推进审批服务便民化,实施综合行政执法,创新用人用编制度,构建符合基层政权定位、适应城镇化发展需要的新型行政管理体制,加快推进基层治理体系和治理能力现代化。整合基层审批、服务、执法等方面力量,统筹机构编制资源,探索整合相关职能设立综合性机构,实行扁平化和网格化管理。借鉴经济发达镇行政管理体制改革试点经验,适应乡镇工作特点和便民服务需要,尽可能把资源、服务、管理下放到基层,构建简约的管理体制。
(见专栏12)
第七章 加快补齐农村民生短板
针对农村基础设施重点领域建设短板突出、城乡公共服务均等化水平较低、农民收入持续稳定增长乏力等问题,坚持以人为本,围绕人民群众最关心最直接最现实的利益问题,着力打造农村优质生活环境,打好脱贫攻坚战,保持农民收入持续稳定较快增长,全面提升农村美好生活质量,让农民群众有更多实实在在的获得感、幸福感、安全感。
第一节 加强农村基础设施建设
(一)加强农村交通物流设施建设。制定农村公路条例、农村公路发展规划和加快推进“四好农村路”建设的政策措施,完善农村公路“县道县管、乡村道乡镇管”分级管理体制机制,开展“四好农村路”示范县创建工作。因地制宜开展村庄道路建设,合理确定建设标准。推进具备技术条件的高速公路适当增加原中央苏区县、少数民族县、革命老区县互通立交出入口。制定农村物流建设发展规划,以中心镇为单位基本建成物流配送中心、专业批发市场、冷链仓储物流等设施,到2020年,实现镇村物流节点全覆盖。加快农村现代物流设施建设,优化农村物流网络布局,完善粤东粤西粤北地区农村物流网络,重点建设农村物流基础设施,切实解决农村物流“最后一公里”问题。整合优化农村物流要素资源,加快区域性农村物流枢纽平台建设,加快社会化、专业化、信息化农村现代物流服务体系建设,提升农村物流能力,降低物流成本。支持农村电子商务、农超对接、农餐对接、农校对接、农企对接、场店对接、社区直销等多业态融合营销方式,全面提升农村物流服务能力和水平。
(二)加强中小河流治理等农村水利基础设施建设。完善农业灌溉工程体系建设。实施国家农业节水行动,制定全省各区域农业节水方案。加强农业灌排工程建设,推进灌区节水配套改造,积极做好灌区现代化改造工作。以全省40个产粮大县为重点,实施机电排灌工程,强化小灌区、小陂头、小堤防、小泵站、小山塘等“五小水利”工程建设。结合农业产业布局与种植结构调整,因地制宜普及节水灌溉技术,新增高效节水灌溉面积50万亩。完善农村防洪排涝工程体系。全力推进中小河流治理,完成山区5市中小河流治理任务,启动其余16个地级以上市中小河流治理工作,2018—2020年力争完成6000公里治理任务。继续实施中央规划内病险水闸(水库)除险加固、江河主要支流及独流入海河流治理、海堤加固达标等工程建设,完善乡村防洪(潮)工程体系。实施农村重点易涝区整治,加快骨干排涝泵站更新改造。完成50万亩农村重点涝区整治。完善农村供水工程体系建设。2018年年底前完成村村通自来水工程规划建设任务,继续推进2277个省定贫困村集中供水工程。加强饮用水水源保护区的保护,推进供水工程水质检测能力建设,提升供水品质。对农村供水工程实行分类指导,支持各地维护好、运营好供水工程。
(三)加强农村能源基础设施建设。实施新一轮农村电网改造升级工程,补齐农村电网发展短板,促进城乡电力服务均等化,全面建成结构合理、技术先进、安全可靠、智能高效的现代化农村电网。进一步改善贫困村用电质量,提高农村电气化水平,解决农村配电网“卡脖子”“低电压”问题,建立农村电网改造升级投入的长效机制。改善农村地区群众的生产生活用能条件,缩小城乡差距,保障城乡居民用能需求和用能价格合理水平。推进民生能源工程建设,进一步提升镇村能源普遍服务水平,镇村居民气化率显著提高。继续加强农村沼气建设、农村绿色小水电改造等,发展绿色低碳能源,实施绿色低碳能源工程,推动能源供给革命,构建清洁低碳新体系。
(四)强化乡村信息化基础支撑。实施信息基础设施建设三年行动计划,加快网络强省建设。制定乡村信息基础设施建设计划,落实建设目标任务。推行“多杆合一”。发挥财政资金引导作用,深入推进国家电信普遍服务试点,扶持资金向粤东粤西粤北和农村等欠发达地区倾斜。加快推进村村通光纤、逐步推进20户以上自然村连通光缆。鼓励电信和广电企业、民间资本出资,公平参与农村光纤网络建设和运营维护。引导电信运营企业降低农村用户资费,将已光网覆盖的农村光纤用户普遍提速到100Mbps以上。加快农村地区4G基站建设,积极推动20户以上自然村4G信号全覆盖。加快粤东粤西粤北地区农村信息通信基础设施重点工程建设。推进光纤改造示范工程、欠发达地区学校通宽带工程、宽带网络监测系统等重点工程项目建设,以点带面,全面推进农村信息通信水平整体提升,促进大数据经济发展。加强农村网络应用与农村产业、精准扶贫、欠发达地区发展的融合,加快推进全省贫困村的宽带普及和提速工作。加快制度创新、技术创新,建设“数字政府”。在乡村信息化基础设施建设过程中,同步规划、同步建设、同步实施网络安全工作,强化乡村网络安全管理,保障重要信息系统和数据安全。
(五)完善农村基础设施管护机制。建立健全农村基础设施长效管护机制,按照分级负责、分类施策的原则,明确管护主体、落实管护责任、保障管护经费。公益性农村基础设施,管护主体由各级政府明确,管护经费由各级财政予以保障;收益部分不足以弥补运行的准公益性农村基础设施,管护主体由各级政府明确,通过财政补助、使用者付费、社会筹资等多渠道落实管护经费;经营性为主的农村基础设施,采用市场化方式开展建后管护。有条件的市、县(市、区)加快建立农村垃圾、污水处理市场化、产业化运行机制。探索建立农村垃圾污水处理农户付费制度,建立健全农村生活垃圾污水处理经费保障机制。加大成品油消费税转移支付资金用于农村公路养护力度。发挥群众管护主体作用,鼓励村集体和农户筹资投劳承担基础设施日常保洁和维护义务,建立村民参与村庄基础设施运行维护共管机制。
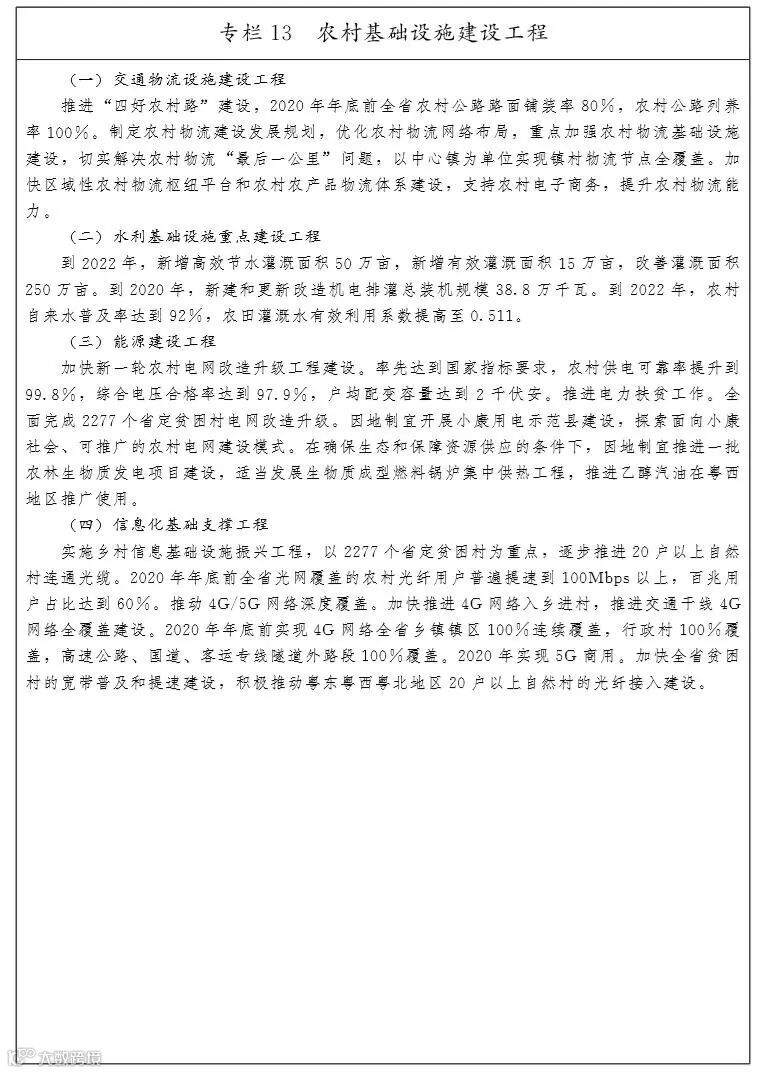
(见专栏13)
第二节 增加农村公共服务供给
(一)优先发展农村教育事业。统筹规划布局农村基础教育学校,保障学生就近享有优质教育。推动建立以城带乡、整体推进、城乡一体、均衡发展的义务教育发展机制。大力发展农村学前教育,扩大农村普惠性学前教育资源,常住人口规模4000人以上的行政村举办规范化普惠性幼儿园,常住人口规模不足4000人的行政村设立分园或联合办园。鼓励和扶持村集体举办公办幼儿园,避免村集体幼儿园出售、出租和转变公办幼儿园办园类型。全面改善薄弱学校办学条件,全面加强乡村小规模学校和乡镇寄宿制学校建设。推进乡村小规模学校建设底部攻坚,保障小规模学校的信息化、音体美设施设备和教学仪器、图书配备,设置必要的功能教室。按标准化要求新建、改扩建一批农村寄宿制学校,配齐各项生活及卫生设施设备。推进高水平高质量普及高中阶段教育,实施“高中阶段教育普及攻坚计划”学校建设规划、“推进普通高中全面提升行动方案”和职业教育扩容提质强服务行动计划,加大薄弱普通高中改造提升支持力度。加快中等职业学校布局调整,以服务区域重点产业和特色产业为方向优化专业设置,办好必要的县级职业教育中心,逐步分类推进中等职业教育免除学杂费制度。深入实施乡村教师支持计划,在业务培训、职称评聘、表彰奖励等方面向乡村教师倾斜。精准补充乡村学校紧缺学科教师,统筹配置城乡教师资源,提高乡村教师待遇保障水平。实施“校地结对、实践育人”项目,推动高校与粤东粤西粤北地区县(市、区)开展结对帮扶。
(二)推进健康乡村建设。编制实施健康乡村发展规划,将健康理念和要素融入乡村规划、建设和管理过程,推进健康乡村建设试点,2020年建成一批健康乡村,2022年形成有效的建设模式并逐步推广。推动县级公立医院与县域内相对集中区域的镇卫生院、村卫生站以医疗共同体的形式组建成紧密型医疗联合体,提高医疗卫生资源利用效率和综合服务能力,实施村卫生站公建规范化建设,在粤东粤西粤北地区新建10000间产权公有、建设标准、形象统一、管理规范的村卫生站,到2020年,基本完成村卫生站公建规范化建设任务,保障农村居民获得均等化的公共卫生服务。实施城市医疗健康下乡行动,引导医生定期服务乡村,深化珠三角地区与粤东粤西粤北地区医疗卫生对口帮扶,利用多种形式组建医疗联合体。基本实现每个乡镇都有1所政府举办的乡镇卫生院,每个行政村都有1所卫生室,每个乡镇卫生院都有全科医生。加强乡村卫生专业人才培育,有针对性地培养充实全科医生、乡村医生等专业人才队伍,推动完善适应行业特点的全科医生培养制度,创新全科医生使用激励机制,实施全科医生培训和订单定向培养医学大学生项目。
(三)推进社会保障制度城乡统筹。贯彻落实好城镇企业职工基本养老保险与城乡居民养老保险的衔接工作,实现异地务工人员养老保险关系地区之间、城乡之间的顺畅转移接续。继续贯彻落实灵活就业人员参加企业职工基本养老保险的有关政策,促进符合条件的城乡户籍灵活就业人员参加企业职工基本养老保险。完善统一的城乡居民医保制度,实施全民参保计划,合理确定财政补助和居民个人缴费比例,均衡城乡居民待遇水平,保障基本医疗保险待遇公平享受。探索推进医保城乡一体化改革。完善城乡居民大病保险政策,深化医保支付制度改革,全面实现省内外异地就医直接结算。强化农村社保经办服务能力建设,将社保经办服务网络向农村延伸,实现行政村全覆盖,逐步实现让村民足不出村享受查询缴费、待遇领取等服务。统筹城乡社会救助,完善最低生活保障制度,逐步提高最低生活保障标准。全面实施特困人员救助供养制度,提升托底保障能力和服务质量。强化社会保险托底帮扶,对建档立卡未标注脱贫的贫困人口、低保对象、特困人员等困难群众参加城乡基本养老保险的,由市县人民政府按不低于最低缴费标准代缴部分或全部养老保险费。
(四)提升农村养老服务能力。将农村养老服务设施纳入乡村振兴土地利用总体规划和乡村建设规划,大力加强农村养老服务设施建设,深化特困人员供养服务机构公建民营供给侧改革。推进农村区域性养老机构建设,全面解决农村敬老院历史遗留问题。鼓励农村敬老院、养老院等养老机构扩大对外开放度、开展延伸服务。全面实施农村养老服务“幸福计划”,充分利用农村闲置的校舍、厂房、集体用房、农户住宅等建设或改造成为居家养老服务中心、老年人活动中心等养老服务设施。依托农村养老服务设施载体,大力培育发展老年协会等农村为老服务组织和机构,以日间托管和上门服务为主要方式,为农村老年人提供生活照料、护理保健、精神慰藉、文化娱乐等养老服务。鼓励农村养老机构内设医疗机构或者与乡村卫生服务机构合作,提高为老年人提供医疗卫生服务的能力。
(五)加强农村防灾减灾救灾能力建设。坚持以防为主、防抗救相结合,全面提高抵御各类灾害综合防范能力。加强农村自然灾害监测预报预警,解决农村预警信息发布“最后一公里”问题。推进农村防汛能力建设,实施23个县的农村基层防汛预报预警体系和80个县的山洪灾害防治项目。提升农村抗旱能力水平,开展乡镇抗旱应急备用水源工程、旱情监测预警系统和抗旱管理服务体系建设。推进市县镇三防系统标准化、信息化建设。推进农村应急避难场所建设,到2020年,市县镇村室内外应急避难场所的服务覆盖率达到100%。全面深化森林火灾防控管理,建设林区治安视频监控体系、森林防火视频监控体系。完善护林员队伍建设与管理,推进林业装备现代化。建设应急避难场所信息平台,定期组织应急避难场所启用和运行演练。推进救灾物资储备设施建设,建成省市县镇四级救灾物资储备体系,推动多灾易灾县、山区、库区及偏远乡镇设置救灾物资储备库(点),确保自然灾害发生8小时之内受灾人员基本生活得到有效救助。深入开展综合减灾示范社区创建工作。争取2020年每个乡镇至少有1个社区(村)开展全国综合减灾示范社区创建工作。定期组织开展防灾减灾知识宣传、技能培训、应急演练等活动,提升农村地区尤其是山边、河边、水边、海边等灾害易发区域群众的应急避险和自救互救技能。推进实施农村危房改造工程、农村民居地震安全工程和自然灾害隐患点治理与居民搬迁避让工程。加强社区救灾应急物资储备和志愿者队伍建设。完善应对灾害的政策支持体系和灾后重建工作机制。
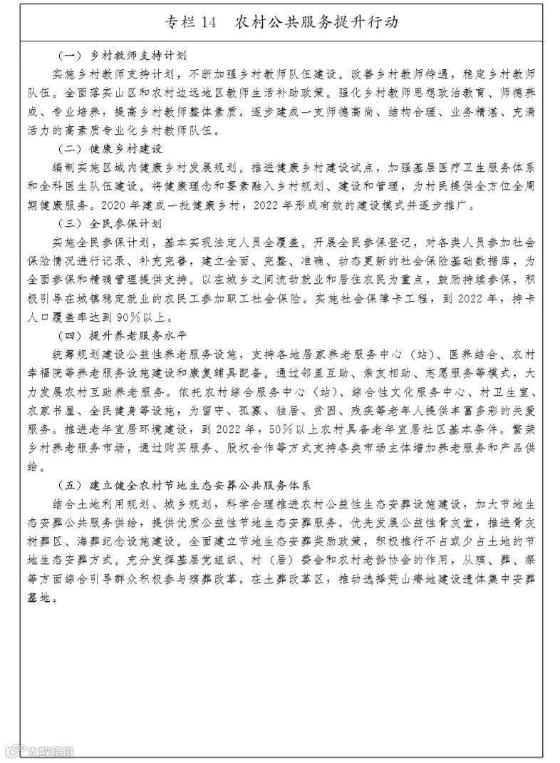
(见专栏14)
第三节 坚决打好精准脱贫攻坚战
(一)深入实施精准扶贫精准脱贫。实施《关于打赢脱贫攻坚战三年行动方案(2018-2020年)》,建立完善的精准扶贫精准脱贫长效工作机制,按照“六个精准”“五个一批”的要求,继续深化因村因户因人施策。实施增收扶贫工程。推进资产收益扶贫,实行“保底收益+按股分红”。加大产业扶贫工作力度,多措并举扶持贫困户发展特色种养业或从事农产品加工、服务业。促进有劳动能力和就业意愿的贫困人口实现转移就业,引导贫困户积极参加或创办各类农民专业合作社。实施兜底保障工程。深入推进教育扶贫、健康扶贫、危房改造扶贫、综合性保障扶贫。推动农村最低生活保障制度与扶贫开发政策有效衔接,做实做细精准识别,实现应保尽保、应扶尽扶、动态管理。实施扶志扶智工程。加大培训力度,提升贫困群众发展生产和务工经商基本技能,激发贫困群众内生动力。充分发挥社会力量,深入实施社会扶贫行动。
(二)积极推进欠发达地区发展。重点推进原中央苏区、欠发达革命老区和少数民族地区等“三区”的脱贫攻坚任务,制定有区域针对性的行动方案,进一步加大脱贫攻坚支持力度。在政策、资金、产业项目上给予贫困地区适度倾斜,加快补齐基础设施和基本公共服务短板。着力改善“三区”经济发展条件,壮大“三区”县域经济,增强贫困地区发展的内生动力,提升稳定脱贫的质量和效果。推进对口帮扶工作,做实做深携手奔小康行动。深化珠三角地区与粤东粤西粤北地区产业对接、劳务协作、文化旅游、教育医疗、人才培养、干部培训等对口帮扶工作,将乡村振兴工作成效纳入对口帮扶考核,健全市县镇三级对口帮扶协调联动机制,推动对口帮扶向共建共赢转化。制定激励政策,关心爱护战斗在扶贫第一线的基层干部和驻村干部。
(三)巩固脱贫攻坚成果。开展扶贫领域腐败和作风问题专项治理。严肃查处弄虚作假、搞数字脱贫行为。严格控制各地开展增加一线扶贫干部负担的各类检查考评,切实减轻基层工作负担。加快建立健全脱贫政策体系,夯实长远发展基础,树立一批脱贫攻坚先进典型,鼓励贫困群众向身边人身边事学习,营造光荣脱贫、勤劳致富的良好氛围。到2020年,在现行标准下176.5万农村相对贫困人口全部实现稳定脱贫,2277个相对贫困村全部出列,第一、二轮扶贫开发“双到”5978个贫困村脱贫质量得到巩固提升。到2022年,高质量实现农村贫困人口“两不愁,三保障”的目标,2277个相对贫困村基本公共服务主要领域高于全省平均水平,5978个扶贫“双到”村公共基础设施和基本公共服务状况达到全省平均水平。认真总结脱贫攻坚经验,研究建立促进群众稳定脱贫和防范返贫的长效机制。
第四节 保持农民收入持续稳定增长
(一)拓宽农民就业渠道。开展农村人力资源状况调查。建立农村劳动力人力资源信息数据库和企业用工需求信息数据库,推进就业信息网络覆盖全部行政村。定期组织农村劳动力供需见面会、专场招聘会。完善覆盖城乡、区域均衡、全民共享的公共就业创业服务体系,实现服务网点行政村全覆盖。加强公共就业创业服务标准化、规范化、信息化建设,制定落实基层公共就业创业服务项目清单。在城镇常住并处于无业状态的农村转移劳动者,可在城镇常住地进行失业登记。积极开展基本均等化公共服务全覆盖行动,推进我省异地务工人员享受基本公共服务均等化。充分利用“广东省劳动模范、先进工作者和先进集体”“广东省非公有制经济人士优秀中国特色社会主义建设者暨光彩事业贡献奖”等我省现有表彰奖励项目,加大对招用本地劳动力成绩突出企业的表彰力度。
(二)有效提升农民经营性收入。优化农村产业结构,加快推进农村一二三产业融合发展,打造特色农业产业集群,扶持和培育一批吸纳就业能力强的产业和企业。深入实施农村新型社区和产业园区建设,强化特色产业就业支撑。鼓励返乡人员整合优势资源,引导培育新型农业经营主体,发展乡村特色产业,振兴传统工艺,培育一批家庭工场、手工作坊、乡村车间。
(三)完善制度保障体系。推动建立产业布局和重点项目带动就业的机制。完善就业创业专项资金管理办法。推动在就业目标责任制考核中纳入农村劳动力培训转移就业相关指标。完善城乡劳动者平等就业制度。完善社会公平保障体系,创造平等竞争就业环境,治理就业的隐形门槛。加强农民从业职业培训,落实就业服务、人才激励、教育培训、资金奖补、金融支持、社会保险等就业扶持相关政策,加强就业援助,对就业困难农民实行分类帮扶。探索开展农村承包土地经营权和农民住房财产权抵押贷款试点,允许农民以转包、出租、互换、转让、股份合作等形式流转土地承包经营权。发展农村普惠金融。探索将财政资金投入农业农村形成的经营性资产,通过股权量化到户。推动落实以绿色生态为导向的农业补贴政策。
第八章 建立健全促进城乡融合发展
体制机制和政策体系针对城乡要素双向流动不畅、乡村发展“人、地、钱”供给受限等问题,着力破解城乡二元结构问题,建立健全城乡融合发展的体制机制和政策体系,促进城乡要素自由流动,进一步激发农村内部活力、优化农村发展外部环境,重塑城乡关系,强化制度性供给,带动乡村产业、人才、文化、生态和组织振兴。
第一节 加快农业转移人口市民化
(一)完善农村户籍管理制度。健全农村地区人口的出生、死亡、迁入、迁出、常住、暂住及变更更正登记,加快推进农村地区标准地址建设,全面开展农村门(楼)号牌的安装和编制。深化户籍制度改革,进一步放宽城镇落户条件,畅通农村与城市人口双向流动,促进农业转移人口就业创业。进一步健全居住证制度,扩大居住证持有人享受的各项基本公共服务内容,推进居住证制度覆盖全部未落户常住人口。
(二)保障享有权益。不断扩大城镇基本公共服务覆盖面,保障符合条件的未落户农民工在流入地平等享受城镇基本公共服务,通过多种方式增加学位供给,保障农民工随迁子女以流入地公办学校为主接受义务教育,以普惠性幼儿园为主接受学前教育。完善就业失业登记管理制度,面向农业转移人口提供政府补贴职业技能培训服务。将农业转移人口纳入社区卫生和计划生育服务体系,提供基本医疗卫生服务。把进城落户农民完全纳入城镇社会保障体系。做好基本医疗保险关系转移接续和异地就医结算工作。把进城落户农民完全纳入城镇住房保障体系,对符合条件的采取多种方式满足基本住房需求。
(三)完善激励机制。维护进城落户农民土地承包权、宅基地使用权、集体收益分配权,引导进城落户农民依法自愿有偿转让上述权益。加快户籍变动与农村“三权”脱钩,不得以退出“三权”作为农民进城落户的条件,促使有条件的农业转移人口放心落户城镇。落实支持农业转移人口市民化财政政策,以及城镇建设用地增加规模与吸纳农业转移人口落户数量挂钩政策。增强小城镇服务能力和吸纳农村人口转移就业定居能力。健全由政府、企业、个人共同参与的市民化成本分担机制。
第二节 强化乡村振兴人才支撑
(一)大力实施“粤菜师傅”工程。充分利用职业院校(含技工院校)、培训机构、就业训练中心、实训基地和餐饮行业协会、企业培训中心等培训资源,采取职业培训与学制教育相结合模式,全面开展粤菜烹饪职业技能培训和职业教育。组织开展名师下乡、培训下乡、评价下乡活动,加强远程职业培训公共服务平台建设,方便乡村劳动力就地就近参加粤菜烹饪技能培训。将“粤菜师傅”培训计划纳入本地劳动力技能晋升培训年度计划,培训补贴在促进就业创业发展资金中列支。鼓励有条件的地方建设具有乡村特色菜系的“粤菜师傅”培训基地,支持其优先建设为国家级高技能人才培训基地,并予以资金扶持。支持行业企业、社会力量等设立以“粤菜师傅”培养为主的各类职业院校(含技工院校)和培训机构,加大校企双制联合培养“粤菜师傅”力度。组织制定全省粤菜烹饪技能标准开发和“粤菜师傅”评价认定框架指引,建立完善“粤菜师傅”相关的职业资格评价、职业技能等级认定、专项职业能力考核、行业企业岗位要求等多层次评价体系。加快粤菜烹饪技能人才培养课程改革,到2022年,全省建设30个粤菜烹饪技能人才省级重点和特色专业。创新“粤菜师傅+旅游”就业创业模式,加大就业创业扶持力度,结合乡村美食、民俗文化、农业观光休闲等旅游产业,支持“粤菜师傅”回乡开办农家乐或外出创业发展。对“粤菜师傅”创业人员及其创办的经营主体,按规定申请享受一次性创业资助、租金补贴、创业带动就业补贴、创业担保贷款及贴息等创业扶持政策。对属于灵活就业、符合条件的“粤菜师傅”就业困难人员和院校毕业生,以及创办企业吸纳建档立卡“粤菜师傅”贫困劳动力等就业困难人员就业的,按规定落实社会保险补贴、岗位补贴等就业扶持政策。鼓励有条件的地区依托“粤菜师傅”创业项目开展就业见习、实习实训等工作,并适当给予资金补助。打造乡村粤菜美食旅游景点和乡村粤菜美食旅游精品线路,拓展“粤菜师傅”就业创业渠道。到2022年,全省打造1000个乡村粤菜美食旅游点,建设100条乡村旅游美食精品线路;全省开展“粤菜师傅”培训5万人次以上,直接带动30万人实现就业创业。结合乡村旅游、农博会、粤菜美食节等活动,推动开展“粤菜师傅”职业技能竞赛和“粤菜师傅”创业大赛。扶持各地传承成果显著、菜系品牌突出的行业企业建设“粤菜师傅”大师工作室,择优支持建设为国家级技能大师工作室,并予以资金扶持。健全“粤菜师傅”激励机制。推动粤菜改革创新,弘扬岭南饮食文化。
(二)加强农村专业人才队伍建设。推动科技人才下乡,促进创新创业人才返乡。加大“三农”领域实用专业人才培育力度,提高农村专业人才服务保障能力。建立县域专业人才统筹使用制度,推行定向选育模式,落实县级以下基层用人主体自主权。探索公益性和经营性农技推广融合发展机制,允许农技人员通过提供增值服务合理取酬,全面实施农技推广服务特聘计划。支持有条件的职业院校(含技工院校)根据现代农业发展需要积极开设涉农专业,强化涉农专业建设,鼓励申报省级特色专业。加强与农业企业的合作,通过现代学徒制、校企双制、订单班、联合开展社会培训等形式,加大培育现代农业技能人才的力度。扩大高校毕业生“三支一扶”计划招募规模,组织实施“三支一扶”人员能力提升专项计划。设置招募岗位时,拿出一定比例岗位用于招募具有全日制大学本科学历、学士学位的“三支一扶”人员,并优先派遣到基层事业单位空编岗位,对服务期满考核合格的直接办理聘用手续,督促各地落实以考察方式直接聘用的政策。实施新乡贤返乡工程,促进广大人才下沉基层、扎根基层、服务基层。深入推进中小学教师“县管校聘”管理制度改革。进一步引导高校毕业生向基层流动,组织开展基层医疗卫生单位专项公开招聘。县(市、区)事业单位按30%的比例统筹安排当年以考察方式直接引进的高校毕业生到村委会工作两年。深入推进农业系列职称制度改革。贯彻落实国家和省深化职称制度改革部署,增设农业技术正高级职称,探索开展全省新型职业农民职称评价。加强农业博士后高层次人才队伍建设。鼓励支持粤东粤西粤北地区积极申报博士后科研工作站、博士工作站等人才载体和科研平台。大力实施乡村振兴继续教育。将乡村振兴内容的培训班纳入省市专业技术人才知识更新工程计划,并在培训名额上向涉农单位、农村地区倾斜。
(三)鼓励社会人才投身乡村建设。实施城市教育、卫生、科技、文化等团队下乡行动,完善省帮扶县、市帮扶镇、县帮扶村的结对帮扶机制。以乡情乡愁为纽带,引导和支持各类人才通过下乡担任志愿者、投资兴业、行医办学、捐资捐物、法律服务等方式服务乡村振兴事业,符合要求的公职人员可回乡任职。鼓励有条件的国家公职人员退休后返乡定居服务乡村。依托省“三师”专业志愿者委员会推动志愿者下乡与省定贫困村结对子,开展定点技术帮扶。开展最美乡贤评选活动,培育富有地方特色和时代精神的新乡贤文化。落实和完善融资贷款、配套设施建设补助、税费减免等扶持政策,鼓励规范引导工商资本积极投入乡村振兴事业。深入推进大学生村官工作,开展乡村振兴“巾帼行动”、青春建功行动。建立城乡、区域、校地之间人才培养合作与交流机制。全面建立城市医生、教师和科技文化人员等定期服务乡村机制。落实高等院校、科研院所等事业单位专业技术人员到农民合作社、家庭农场及企业挂职、兼职和离岗创新创业制度,保障其在职称评定、工资福利、社会保障等方面的权益。深入实施农业科研杰出人才计划、农村科技特派员计划和杰出青年农业科学家项目。鼓励科技人员以技术、资金、信息入股等形式,与农民合作社、家庭农场、农业企业结成经济利益共同体。
(见专栏15)
第三节 加强乡村振兴用地保障
(一)统筹农村土地制度改革。坚守土地公有制性质不改变、耕地红线不突破、农民利益不受损三条底线不动摇。完善征地补偿安置机制,保障被征地农民土地合法权益。创新土地流转模式,健全土地承包经营权流转服务管理体系,引导土地经营权向新型农业经营主体集中,连片规模开展土地整合整治,实现互换并地、连片耕种,着力解决土地碎片化问题。加大农村违法用地整治力度,制定整治农村历史违法用地和违法建筑分类处理指引,加强部门联动土地执法监察合力,提升土地执法监察工作效能。根据国家统一部署,统筹推进佛山市南海区农村集体经营性建设用地入市、土地征收和宅基地制度改革试点,探索建立城乡统一的建设用地市场,在符合规划和用途管制前提下,允许农村集体经营性建设用地出让、租赁,形成同权同价、流转顺畅、收益共享的农村集体经营性建设用地入市制度。完善宅基地权益保障和取得制度,探索宅基地有偿使用和自愿有偿退出机制。发挥省土地管理改革协调领导小组作用,加强对我省土地管理改革工作的组织领导和统筹协调,研究土地管理中的重大问题,制定有关政策措施。
(二)完善农村新增用地保障机制。各地在编制和实施土地利用总体规划时,可根据现代农业和农村产业融合发展需要,在乡镇土地利用总体规划预留不超过5%的规划建设用地指标,用于零星分散的单独选址农业设施、林下经济设施、乡村旅游设施等建设。加快编制村土地利用规划和村庄规划,将宅基地和农房建设纳入规划管理范围,统筹安排农村各项土地利用活动,促进农村土地规范、有序和可持续利用。省级每年安排一定比例用地指标,专项用于农村新产业新业态、农村住房发展等。对利用存量建设用地,进行农产品加工、农产品冷链、物流仓储、产地批发市场等项目建设及发展小微创业园、休闲农业、乡村旅游、农村电商等的市县,可给予新增建设用地计划指标奖励。规范设施农业用地管理,严格落实国家关于设施农业用地的有关要求,附属设施用地和配套设施用地的面积和比例须控制在国家允许的标准范围内,严禁随意扩大设施农用地、建设用地范围。鼓励农业生产和村庄建设等用地复合利用,拓展土地使用功能,提高土地节约集约利用水平。积极规范推进利用集体建设用地建设租赁住房试点工作。
(三)盘活农村存量建设用地。全面推进农村建设用地拆旧复垦,力争到2027年完成全省农村旧住宅、废弃宅基地、空心村等闲置建设用地的拆旧复垦。深入推进旧村庄改造,参照国有土地上房屋征收补偿的相关规定,遵循房屋产权调换和货币补偿相结合的市场化补偿原则,推动地级以上市明确征收农村集体土地上房屋的补偿标准、安置方式。旧村庄改造用地办理土地征收手续,涉及无合法手续历史用地的,可按照用地发生时的土地管理法律、法规及政策规定落实处理(处罚)后,由地级以上市政府批准完善集体建设用地手续,与具有合法用地手续的其他土地一并办理旧村庄集体建设用地转为国有建设用地手续。推进“三旧”改造地方立法,研究提出市场化改造方式下征收补偿引发矛盾纠纷的解决路径。鼓励农村集体经济组织以出租、合作等方式盘活利用空闲农房及宅基地,改造建设民宿、创意办公、休闲农业、乡村旅游等场所,拓宽存量农村建设用地利用途径。鼓励村庄集约建设,优化土地利用空间布局,深入推进村级工业园区整治,盘活提升低效农村建设用地,促进农村集体建设用地节约集约利用。严禁下乡利用农村宅基地建设别墅大院和私人会馆。
第四节 积极推进农村综合改革
(一)深化集体产权制度改革。组织开展农村集体资产清产核资回头看,完善农村集体资产定期清查以及登记、保管、使用、处置等制度,落实集体资产所有权,规范农村集体资产财务管理。深化农村集体经营性资产股份合作制改革,试点探索农村集体经济组织成员身份确认的具体程序、范围、方式、标准和办法,建立健全农村集体经济组织成员登记备案机制。完善农民集体资产股份权能,探索农村集体经济组织成员对所持有集体资产股份占有、收益、有偿退出及抵押、担保、继承权的更多有效实现形式,结合农村集体经营性资产股份制改革,鼓励采取确权确地、确权确份额、确地和确份额相结合等确权模式,量化集体土地资产。探索发展壮大集体经济有效形式,鼓励以土地股份合作、混合经营等方式壮大村级集体经济,增加农民财产性收益。加强农村产权流转管理服务平台建设,不断拓展功能,建立健全农村集体经济组织运作机制、民主议事机制和权力制衡机制,保障农村集体经济组织合法权利。
(二)推进乡村振兴综合改革试点。在梅州、惠州、江门、清远市和佛山市三水区开展乡村振兴综合改革试点,探索城乡融合发展新路径,在培育新型农业经营主体、农村土地制度和集体产权制度改革、农村人居环境整治、乡村治理等重点领域取得实质性进展。建立健全以党的基层组织为核心、村民自治和村务监督组织为基础、集体经济组织和农民合作组织为纽带、各种经济社会服务组织为补充的农村组织体系。健全党组织领导的充满活力的村民自治制度。完善村级组织保障机制,将村集体经济发展与村级组织成员工作报酬挂钩,健全退岗后保障和关怀机制。完善农村社区基本公共服务清单,推进服务规范化、标准化。打造“一站式服务”的综合服务平台。全面落实代办员制度,加快推进“互联网+政务服务”延伸到农村,让村民办事少跑动甚至零跑动。形成一批可复制推广的经验,打造乡村治理体系和治理能力现代化的广东样本。
(三)深化农垦、供销、国有林场、农村信用社等改革。稳妥推进农垦社企分开改革,因地制宜推进国有农场办社会职能改革,支持农垦集团以垦区集团化、农场企业化为主线,深化管理体制和经营机制改革。全面深化供销合作社综合改革,加快构建新型乡村助农服务示范体系,打造集生产、供销、信用合作于一体的县域助农服务综合平台和镇村助农服务中心。全面深化集体林权制度、国有林场等林业改革,推动完善生态文明制度。加快推动农信社改制组建农商行工作,加强金融基础设施建设,推动农村基础金融服务全覆盖,努力构建广东现代农商银行新体系。
第五节 健全政府投入政策体系
(一)继续坚持财政优先保障。落实国家实施乡村振兴战略财政投入保障制度要求,公共财政更大力度向“三农”倾斜,确保财政投入与乡村振兴目标任务相适应。设立省级乡村振兴战略专项资金,推进省级涉农资金统筹整合,实行“大专项+任务清单”管理方式,赋予县更大自主权,支持全省县域推进乡村振兴。省财政按照每个5000万元的标准安排补助资金,支持建设省级现代农业产业园,2018-2020年共投入75亿元。按中央部署调整完善土地出让收入使用范围,进一步提高农业农村投入比例。设立省级河长制、湖长制专项资金,建立省级奖补机制。加快推进水田垦造工作,完善水田指标交易机制,省级指标交易所得在扣除垦造水田成本、合理投资利润和管理监测等费用后,原则上用于农业农村建设。用好拆旧复垦等政策,将所得收益主要用于巩固脱贫攻坚和支持乡村振兴。规范各级政府举债融资行为,支持地方政府规范使用一般债券资金,用于乡村振兴领域公益性项目。按照中央精神,结合调整完善土地出让收入使用范围,加大专项债券对农村基础设施建设项目投入。加大政府投资对农业绿色生产、可持续发展、农村人居环境、基本公共服务等重点领域和薄弱环节支持力度,充分发挥投资对优化供给结构的关键性作用。强化支农资金监督管理。发挥财政资金的引导和杠杆作用,创新投入方式,通过政府与社会资本合作、贴息、以奖代补、民办公助、风险补偿等措施,引导和撬动更多金融资本和社会资本投向农业农村。
(二)完善农业支持保护制度。创新农业补贴政策和财政资金使用机制,形成多方面的综合农业支持保护制度。建立以绿色生态为导向的农业补贴制度,提高农业补贴政策的指向性和精准性。落实对农民直接补贴制度、粮食主产区利益补偿机制、渔业油价补贴政策。完善农机购置补贴政策,鼓励对绿色农业发展机具、高性能机具以及保证粮食等主要农产品生产机具实行敞开补贴。落实重要农产品收储制度和最低收购价政策,加快建立健全支持保护政策。积极推进粮食产后服务体系建设,健全粮食价格市场形成机制,引导粮食种植结构调整。改革创新储备粮管理体制机制,优化地方储备粮区域布局和品种结构。培育骨干粮食企业。研究完善食糖(糖料)、油料支持政策,促进价格合理形成。完善农业保险政策体系,推进农业保险扩面、增品、提标,到2020年,农业保险基本实现主要农产品生产品种应保尽保。鼓励开展天气指数保险、价格指数保险、贷款保证保险等试点。健全农业保险大灾风险分散机制。发展农产品期权期货市场,扩大“保险+期货”试点,探索“订单农业+保险+期货(权)”试点。
第六节 引导社会资本参与
(一)引导和撬动社会资本。优化乡村营商环境,加大农村基础设施和公用事业领域开放力度,吸引社会资本参与乡村振兴。鼓励社会资本投入乡村振兴,对企业投资建设的公益性基础设施或社会事业项目,包括学校、医疗卫生机构、道路、桥梁、村庄小公园等永久性建筑,可以企业或企业家个人建碑、入村志。对政府主导、财政支持的农村公益性工程和项目,引导企业和社会组织参与建设、管护和运营。规范有序盘活农业农村基础设施存量资产,回收资金主要用于补短板项目建设。鼓励利用外资开展现代农业、产业融合、生态修复、人居环境整治和农村基础设施等建设。推广一事一议、以奖代补等方式,鼓励农民对直接受益的乡村基础设施建设投工投劳,让农民更多参与建设管护。
(二)实施推进“万企帮万村”。坚持政府引导、村企自愿、农民主体、合作共赢原则,以粤东粤西粤北地区贫困村、软弱涣散村、集体经济薄弱村为重点,组织动员企业结合自身优势,精准对接乡村资源禀赋,因地制宜、分类施策,开展自愿结对,增强乡村自我造血能力,促进村集体和农民持续增收,建设生态宜居美丽乡村,助力乡村振兴。村企自愿协商结对方式,自主选择“一企多村”“一企一村”“一村多企”等帮扶形式,鼓励企业整县整镇帮扶。以农民和村庄需求为导向,突出乡村特色,宜农则农,宜商则商,宜游则游,需就业创业则帮扶就业创业,自主选择资助式帮扶、合作式帮扶、捐赠式帮扶等方式开展帮扶。鼓励企业同被帮扶村建立长期稳定帮扶关系。到2018年年底,动员组织3000家以上企业参加帮扶;到2020年年底,动员组织6000家左右企业参加;到2022年年底,动员组织10000家左右企业参加。
第七节 加大金融支农力度
(一)加快建立健全适合广东农业农村特点的现代农村金融体系。引导农村中小金融机构聚焦主业,支持银行业金融机构建立“三农”金融服务专门机制,稳步推进农合机构改革,支持基层信用合作社与供销社、农民专业合作社深度合作拓展助农服务,支持开展农民专业合作社内部信用合作试点,鼓励发展农业互助保险。大力发展农村和农户小额信用贷款,安排专项支小、支农再贷款额度。加快推进省级农业信贷担保机构向市县延伸,扩大政策性担保机构合作面和业务覆盖面。大力发展普惠金融,推进综合征信系统、信用村、金融服务站和便民取款点等平台建设及移动支付推广应用“十百千示范工程”建设。对“政银保”合作农业贷款按一定比例补贴保险费用,支持市县开展特色农产品保险。大力发展农村直接融资,鼓励证券、商业保险、基金、期货、租赁、信托、融资担保等金融资源聚焦服务乡村振兴。
(二)创新金融支农产品和服务。加快农村金融产品和服务方式创新,全面激活农村金融服务链条。开发针对不同主体的小额贷款产品,推广“一次授信、随借随还、循环使用”。探索县级土地储备公司参与农村承包土地经营权和农民住房财产权“两权”抵押试点工作。充分发挥信用信息共享平台和金融信用信息基础数据库的作用,探索开发新型信用类金融支农产品和服务。结合农村集体产权制度改革,探索利用量化的农村集体资产股权的融资方式。支持农业企业依托多层次资本市场发展壮大。支持符合条件的企业发行农村一二三产业融合发展专项债等企业债券。引导持牌金融机构通过互联网和移动终端提供普惠金融服务。加大乡村旅游项目金融支持,探索门票收费权质押、景区经营权质押等信贷产品创新。力争到2022年,全省涉农贷款余额超过1.5万亿元。
(三)完善金融支农激励政策。继续通过奖励、补贴、税收优惠等政策工具支持“三农”金融服务。落实县域金融机构涉农贷款增量奖励政策,完善涉农贴息贷款政策,降低农户和新型农业经营主体的融资成本。加快完善“三农”融资担保体系,健全农村金融风险缓释机制。充分发挥好省农业信贷担保公司的作用,强化担保融资增信功能。改进农村金融差异化监管体系。强化地方政府金融风险防范处置责任,守住不发生系统性区域性金融风险底线。
(见专栏16)
第九章 规划实施
建立省内实施乡村振兴战略领导责任制,全面落实省负总责的要求,强化市县主体责任,加强党的领导,坚持规划引领,强化法治保障,举全省之力推进乡村振兴战略。
第一节 加强党的领导
加强党对乡村振兴的集中统一领导作用,发挥省委实施乡村振兴战略领导小组作用,统筹推进全省乡村振兴工作,研究解决重大问题。市县镇参照省的做法成立领导小组。建立省负总责、市县抓落实的乡村振兴战略工作机制,将责任、权力、资金、任务落实下放到县(市、区),强化市县主体责任。建立党政一把手第一责任人制度,落实五级书记抓乡村振兴的要求。县级党委和政府是乡村振兴的“一线指挥部”,县委书记要当好乡村振兴“一线总指挥”,县镇两级领导干部要把主要精力放在抓乡村振兴战略落实上。各部门按照职能职责,制定政策措施,形成合力。
第二节 坚持规划引领
各地要积极推进乡村振兴战略规划与经济社会发展总体规划、空间规划、产业发展规划、环境保护规划等有机衔接,结合当地村庄演变与发展趋势,针对聚集提升类、城郊融合类、特色保护类、撤并消失类等不同类别村庄的发展重点,明确本地区乡村振兴战略的具体思路、目标和任务,细化实化政策措施,增强可操作性。省各有关部门要各司其职、密切配合,细化落实并指导市县完成全省规划提出的主要目标任务。建立规划实施工作推进机制,加强政策衔接和工作协调,确保规划对乡村振兴战略的引领作用。
第三节 强化法治保障
发挥立法在乡村振兴中的保障和推动作用,从乡村发展实际需要出发,制定促进乡村振兴的地方性法规、规章,把行之有效的乡村振兴政策法定化。开展地方性法规和规范性文件清理工作,对不适应乡村振兴要求的地方性法规、规章和规范性文件予以废止或修改。各级党委和政府在规划编制、项目安排、资金使用、监督管理等方面要提高规范化、制度化、法治化水平,善于用法治思维和法治方式推进乡村振兴工作。
(见专栏17)
第四节 注重典型带动
注重典型示范引领,立足各地实际,总结发展实践和成功经验,探索创新多元模式,及时总结推广乡村振兴先进经验、先进做法,以点带面、点面结合,推动全省乡村振兴战略健康有序进行。积极选树乡村振兴先进典型,讲好乡村振兴“广东故事”,以先进村庄、先进人物的生动实践引领带动乡村振兴战略的深入实施。
第五节 抓好考核监督
健全乡村振兴战略工作考核评价制度。将乡村振兴工作纳入各级党委和政府主要负责同志的目标考核范围。建立市县党政领导班子和领导干部推进乡村振兴的实绩考核制度,完善考核评价体系和考核办法。把粮食安全、农民增收、耕地保护、投入保障、绿色发展、人居环境改善、乡风文明、农村和谐稳定等作为考核地方特别是县级党政领导班子和领导干部绩效的主要内容。建立乡村振兴战略实施情况述职报告制度。各级党政主要负责人要将履行实施乡村振兴战略第一责任人职责情况列入年终述职内容。各级党委每年向上级党委报告乡村振兴战略实施情况。各级农村工作领导小组成员单位向同级农村工作领导小组报告乡村振兴战略实施情况。建立健全激励奖惩制度和责任追究机制。建立实施乡村振兴战略工作任务清单和落实台账制度。加强乡村振兴战略实施情况督促检查,把各级党委落实农村政策情况纳入巡视巡察内容。将工作实绩考核和巡视巡察结果作为领导班子和领导干部选拔任用、评先奖优、问责追查的重要依据。党委主要负责人不履行或不正确履行实施乡村振兴战略工作第一责任人职责的,依据《中国共产党问责条例》等规定予以问责。对履职不力、工作滞后的地区和部门进行约谈。建立容错纠错机制,支持鼓励各地区各部门在推进乡村振兴战略工作中勇于担当作为,勇于改革创新。


















来源:南方网


免责声明
本公众号部分内容来自网络、报刊及电视台,我们对文中观点保持中立,对所包含内容的准确性、可靠性或者完整性不提供任何明示或暗示的保证,请仅作参考。我们尊重作者的成果,如有侵权,请联系我们及时删除。非常感谢,支持原创,欢迎投稿。投稿请联系:0759-2366968


广东海空金控投资有限公司是一家专门从事特色小镇建设、乡村振兴、田园综合体、政府政策咨询、项目孵化、军民融合产业、政府与社会资本合作(PPP)业务的有限责任公司。团队实力雄厚,合作资源丰富。诚信、专业、热情、感恩,力争成为国内顶尖的综合投资与运营商。
地 址:广东省湛江市霞山区人民大道中3号新世纪大厦三楼
联系电话:0759-2366968



