欢迎关注“广州代订易企业服务平台”!
有疑惑,请务必加老师微信,因为我们是一群热情的人。
代订易,立志做广东最有温度的企业服务机构。为您提供工商、财税、创业就业补贴、退休养老,社保公积金等相关企业资讯!
在注册公司时,如果要经营就会牵扯到资金往来,银行的对公账户是必不可少的。
很多老板对于开对公账户,或多或少都有一些疑问,下面环亚小助就来为大家讲讲银行基本户、一般户、临时户应该如何选择?它们之间有什么区别?
你说呢?这个是肯定要的呀,不开通账户很多事情都没法往下走,难不成现在订个货还要扛着个箱子“一手交钱,一手交货“?
当然,除了这个行为有些原始之外,主要还是因为以下的几方面原因:
这里涉及到几种账户类型,也是今天的重点,等会下文环亚小助着重讲~~
如今是数据网络时代,税局只需要连接企业基本户,开立第三方协议,就可以在纳税申报系统中申报税收和扣除;
只有开办对公账户后,企业才能够办理社保、公积金等一系列的业务处理。
银行具有一定的公信力,从某种程度上来说,对于企业来说只有好处,毕竟办理银行相关业务时,需要通过层层资料审核~~
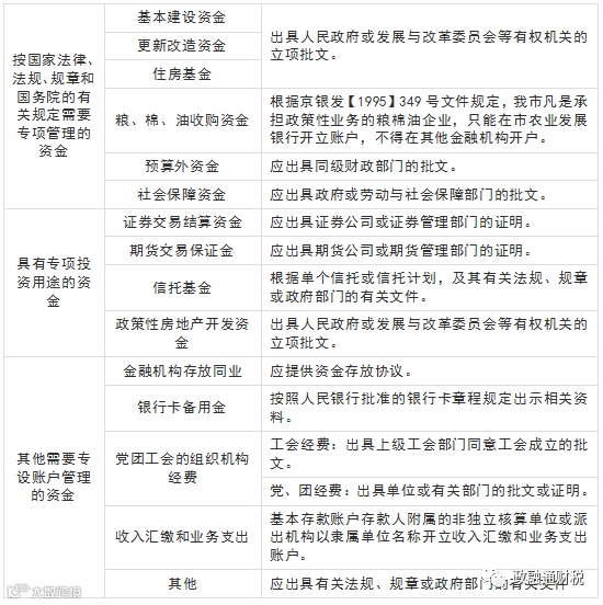
如名所述,有明确的有效期,主要用于企业临时经营活动的结算。
作用就是转款转用,公司要开设这个账户,需要提供相关部门的批文或证明。

也就是我们平时所说的企业基本户,主要用于企业平时的转账、结算和现金收付。
也称为企业一般户,企业的一些结算需要经过一般户,如基本户以外的银行有借款的,或者为了获得基本户以外的银行特殊服务(结算速度快、业务范围广、规避同一家银行的风险等等)。
1. 一个企业只能有一个基本户,在开了基本户的基础上才可以开立多个一般户(类似于电话卡的主卡和副卡的关系),开立时需提供相关的依据、文件;通过基本户的每笔核算业务,企业都要详细记录。
2. 以上四类银行账户中,只有一般户不得办理现金提取业务。在实际工作中,如果企业确实急需从一般户支出现金的,可以填开转账支票转到个人户,再通过个人户提取现金。专用存款账户能否支取现金要视情况而定。
对于企业来说,开基本户和一般户是比较常见的,那它们有啥区别呢?
人民银行的账户管理规定:一个企业只能开立一个基本账户,但是一般账户可以开多个,没有数量限制。
在使用上,基本户比一般户功能多一点。基本户可以:存、取、转、收,一般户只能:存、转、收,不得办理现金提取业务。
无论是基本户还是一般户,都会在税局进行备案,在强大的金税三期金税四期系统下,公司账户上的每一笔款项都受到监控。基本户一直没有存钱,没有收入就意味着没有纳税,也没有工资薪金等正常的费用成本支出,自然会引起税局注意,等着被稽查吧。
2、我们公司都是销货开发票,收入进公户,然后提到法人私户,等到需要缴税或是付款的时候法人再转来,基本上公户不留钱,这样有风险吗?
当然会有风险了,这是挪用资金,违反了《公司法》的相关规定了。详情请见《公司法》。
3、 员工自己用微信购买的东西,拿回公司报销,可以用基本户报销给他吗?可以做账吗?
员工为公司垫付发生的相关经营费用,可以报销,按报销的账务处理记账。
4、基本户和一般户可以在同一家银行开立吗?
通常不在同一个银行营业点。建议开立前咨询下银行。
5、对公转账是转到基本户还是一般户?
建议转到基本户,前文已经说过在一般户和基本户中,只有基本户可以办理现金支取。
6、 如果要注销基本户,该怎么做?
要准备的资料一般包括公章、法人章、财务章,开户许可证,支票,销户申请书,企业注销通知书,法人授权委托书,法人和受托人的身份证,等等。如果基本户上还有余额,也要转出去,最后等人行审批通过。不同银行办理手续大同小异,建议注销前咨询银行或者环亚小助所需的详细资料。
7、企业可以开办零余额账户吗?
零余额账户是指财政部门为本部门和预算单位在商业银行开设的账户,用于财政直接支付和财政授权支付及清算。企业不可以开办零余额账户,这是属于行政事业单位下的内容。
8、基本户转私户怎么走账?
支付给个人的,转账到个人账户的款项应当确认计入应付账款,如果是支付其他代垫费用的应当记入到其他应付款。
感谢关注广州代订易企业服务平台!
我们会在广州等你~️
专注于为中小微企业和创业公司提供一站式企业服务。如公司注册、公司变更、商标注册、代理记账、税务申报、发票管理、许可证申请等。
代订易,立志做广东最有温度的企业服务机构。为您工商、财税、创业就业补贴、退休养老,社保公积金等相关企业资讯!
下面的小提示,注意观看噢:
1、在公众号搜索页面,可以搜索你需要的相关信息;
2、联系我们,可以加微信(微信号:aneiwai)
3、电话咨询热线:吴老师15017527033
4、如何获取【中级系统集成资料包】,关注后,添加客服领取:(客服号:anqianhu1996)
5、如何获取【企业经营资料包】,关注后,添加客服♂️领取:(客服号:ruhu338168)
注:有疑惑,请务必加老师微信,因为我们是一群热情的人。
代订易,让企业服务变简单!