大数跨境

个税,我变了!即日起,这是我最新最全的税率表!

个税,我变了!即日起,这是我最新最全的税率表! 代订易企业一站式服务
2023-06-15
0
导读:感谢关注广州代订易企业服务平台!

 点击蓝字或下方名片 关注我们


欢迎关注“广州代订易企业服务平台”!

有疑惑,请务必加老师微信,因为我们是一群热情的人。 



代订易,立志做广东最有温度的企业服务机构。为您提供工商、财税、创业就业补贴、退休养老,社保公积金等相关企业资讯!


整理了最新最全个人所得税!

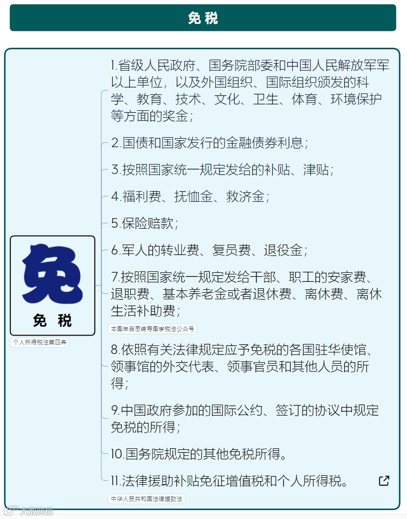
包含纳税人、应纳税所得范围、应纳税所得额、免税、减税、预扣预缴、自行申、汇算清缴、申报时间、股票激励、非货币性投资、拍卖收入、购买和处置债权等,建议大家收藏学习!










感谢关注广州代订易企业服务平台!


我们会在广州等你~️

专注于为中小微企业和创业公司提供一站式企业服务。如公司注册、公司变更、商标注册、代理记账、税务申报、发票管理、许可证申请等。


代订易,立志做广东最有温度的企业服务机构。为您工商、财税、创业就业补贴、退休养老,社保公积金等相关企业资讯!

下面的小提示,注意观看噢:

1、在公众号搜索页面,可以搜索你需要的相关信息;

2、联系我们,可以加微信(微信号:aneiwai)

3、电话咨询热线:张先生13678919911

4、如何获取【中级系统集成资料包】,关注后,添加客服领取:(客服号:anqianhu6688)


代订易,让企业服务变简单!


【声明】内容源于网络
0
0
代订易企业一站式服务
代订易于2015年成立,代订易汇聚了由注册会计师、注册税务师、以及资深管理人员组成的专业队伍,是一支专业、高效、稳健而又富于热情的服务团队。代订易专业团队会以科学完善的内部管理系统为客户提供高品质的服务,丰富的财务经验为客户保驾护航!
内容 1989
粉丝 0
代订易企业一站式服务 代订易于2015年成立,代订易汇聚了由注册会计师、注册税务师、以及资深管理人员组成的专业队伍,是一支专业、高效、稳健而又富于热情的服务团队。代订易专业团队会以科学完善的内部管理系统为客户提供高品质的服务,丰富的财务经验为客户保驾护航!
总阅读731
粉丝0
内容2.0k