点击蓝字或下方名片 关注我们
有疑惑,请务必加老师微信,因为我们是一群热情的人。
公司为什么要有对公账户?基本户和一般户有什么区别?快跟小龙一起看看吧!
No.1
对公账户是什么?
干什么用的?
企业注册好后,需要办理对公账户。那么对公账户是干什么用的呢?
01
对公账户是什么?
对公账户顾名思义,就是对公银行账户即单位银行结算账户,是指以公司名义在银行开立的账户。
经营活动的日常资金收付,以及工资、奖金和现金的支取均可通过该账户办理。它是非居民(个人)账户,如公司、行政事业单位等银行账户,没有卡和存折,通过支票和汇款凭证取钱。
02
为什么办理对公账户?
单位发工资、特定用途资金专项管理、日常转账结算和现金收付等都是通过各种对公结算账户进行的,最主要体现在这几项:
1、从税务申报和税款的缴纳上,企业必须要用到对公账户。作为企业必须履行的义务,记账报税隐性要求了企业必须办理银行开户;并且,如果申请个退税补贴一类的,也必须通过对公账户走,不会打给个人账户。
2、从经营的角度上看,企业在与客户进行交易时,部分客户也会要求必须使用对公账户进行收付款。
只有清楚地将法人的财产与私人的财产进行分割,才不会出现财产的混同。公司将法人的对公账户完全地独立,才能够保证公司财产的独立性。
如果交易金额转到私人账户上,那这笔交易明显就做不到三流合一,也许会被税局稽查。
3、就企业实际的经营运转来看,对公账户更方便实现资金各个用途的专项管理,提高公司对于资金的管理效率。
比如,公司通常会开立基本户、一般户、或者专门用途的账户等用于不同的资金管理需求,或者不同的用途。这样不仅可以清楚地划分资金的用途,也便于掌握企业各个款项的资金流向。定期对于各个资金户的流水进行分析,可以更有利于做出准确的资金筹划。
简而言之,公司的一切经营活动资金往来都必须通过对公账户来完成!
03
对公账户的优点
1、对公账户是一家企业信用和实力的象征
如果一个公司、企业连对公账户都没有,就很难让人信服,无论是银行还是客户想要长期合作都要权衡利弊。从客户的角度上来看,同等条件下,肯定会选择对公账户开立时间较早的这家,跟购物的时候,选择“百年老店”是一样的道理。
2、银行对公账户时间开立时间长,银行还能为企业提供信用贷款
一家优质企业的账户,对于银行来说,是极其宝贵的,而银行对这样的对公账户,评分是极高的。经常会对这些优质的对公账户,提供信用贷款额度,甚至都不用担保。
3、对公账户是企业发展的基础
公司办理对公账户是非常有必要的,无论是办理转账结算,或者是收、付现金这种金融活动都是要通过这个账户办理的,办这种对公账户是保证公司发展的条件之一。
很多企业在选择供货商的时候,都会要求把款项打到对公账户,如果你没有对公账户,有可能就会失去一次发展的机会。
No.2
基本户和一般户区别
以银行账户用途来分类,企业能开设银行账户有四种:
1.临时存款账户
如名字所讲的,有明确的有效期,主要用于企业临时经营活动的结算。
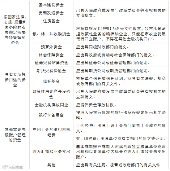
2.专用存款账户
所谓专用存款账户,作用就是转款转用,公司要开设这个账户,需要提供相关部门的批文或证明。
3.基本存款账户
也就是我们平时所说的企业基本户,主要用户企业平时的转账、结算和现金收付。
4.一般存款账户
一般存款账户也称为企业一般户,企业的一些结算需要经过一般户,如基本户意外的银行有借款的,或者为了获得基本户以外的银行特殊服务(结算速度快、业务范围广、规避同一家银行的风险等等)。
说完了银行账户的分类,再回到问题上来:基本户和一般户有什么区别?
1、数量区别
人民银行的账户管理规定:一个企业只能开立一个基本账户,但是一般账户可以开多个,没有数量限制。
2、使用区别
在使用上,基本户比一般户功能多一点。
基本户可以:存、取、转、收;一般户只能:存、转、收,不得办理现金提取业务。
小龙提醒:
1、 一个企业只能有一个基本户,在开了基本户的基础上才可以开立多个一般户(类似于电话卡的主卡和副卡的关系),开立时需提供相关的依据、文件;通过基本户的每笔核算业务,企业都要详细记录;
2、以上四类银行账户中,只有一般户不得办理现金提取业务。在实际工作中,如果企业确实急需从一般户支出现金的,可以填开转账支票转到个人户,再通过个人户提取现金。专用存款账户能否支取现金要视情况而定。
No.3
常见其他问题
1、如果基本户一直没有款项来往,有什么影响吗?
无论是基本户还是一般户,都会在税局进行备案,在强大的金税系统下,公司账户上的每一笔款项都受到监控。基本户一直没有存钱,没有收入就意味着没有纳税,也没有工资薪金等正常的费用成本支出,很有可能会引起税局注意被稽查。
2、我们公司都是销货开发票,收入进公户,然后提到法人私户,等到需要缴税或是付款的时候法人再转来,基本上公户不留钱,这样有风险吗?
有!这种行为已经是挪用资金了!已经违反《公司法》的相关规定了。
3、员工自己用微信购买的东西,拿回公司报销,可以用基本户报销给她吗?可以做账吗?
可以!员工为公司垫付发生的相关经营费用可以报销,但一定按报销的账务处理记账。
4、基本户和一般户可以在同一家银行开立吗?
通常来说,基本户和一般户不在同一个银行营业点。建议开立前咨询下银行是否有影响。
5、基本户可以注销吗?,该怎么做?
要准备的资料一般包括公章、法人章、财务章,开户许可证,支票,销户申请书,企业注销通知书,法人授权委托书,法人和受托人的身份证等等。如果基本户上还有余额,也要转出去,最后等人行审批通过。不同银行办理手续大同小异,建议注销前咨询银行所需的详细资料。
6、企业可以开办零余额账户吗?
零余额账户是指财政部门为本部门和预算单位在商业银行开设的账户,用于财政直接支付和财政授权支付及清算。企业不可以开办零余额账户,这是属于行政事业单位下的内容。
感谢关注广州代订易企业服务平台!
我们会在广州等你~️

