点击蓝字或下方名片 关注我们
——财税筑基 × 品牌赋能,助力企业越经营越值钱
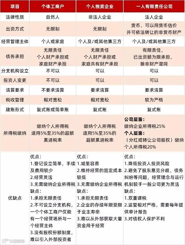
根据《个人独资企业法》第二条规定,个人独资企业,是指由一个自然人投资,资产为投资人个人所有,投资人以其个人财产对企业债务承担无限责任的经营实体。个人独资企业不具有法人资格。
根据《公司法》相关规定,一人有限责任公司是指只有一个自然人股东或者一个法人股东的有限责任公司。一人有限公司以其出资额为限对公司债务承担有限责任。具有法人资格。
(这是一人有限责任公司)
(这是个人独资企业)
1、字号不同
一人有限公司以“有限公司或者有限责任公司”作为公司名称结尾;个人独资企业以“工作室、事务所、中心、商行、经营部等“作为名称结尾。
一人有限公司的投资主体可以是自然人和法人,我们通常称为"股东";而个人独资企业的投资主体只能是自然人,我们通常称为"投资人"。
3、注册人数不同
一人有限公司除了出资股东之外,还需额外提供一位监事人,个人独资企业只需1个投资人即可注册。
4、适用法律不同
一人有限公司享受的权利、履行的义务主要根据《中华人民共和国公司法》,而个人独资企业享受的权利、履行的义务则根据《中华人民共和国个人独资企业法》。
5、主体资格不同
一人有限公司属于法定民事主体,具有法人资格;
个人独资企业只算一种组织形式,不具有法人资格。
6、责任承担不同
一人有限公司的股东仅以其出资额为限对外承担有限责任(但假设一人有限责任公司的股东,不能证明公司财产独立于自己财产的话,则应当对公司债务承担连带责任。)而个人独资企业的投资人则需以个人财产对企业债务承担无限责任。
7、缴纳税收不同
一人有限公司需要缴纳增值税、企业所得税和股东的分红个税(利息、股息、红利所得);
而个人独资企业没有企业所得税,只需缴纳增值税以及个人生产经营所得税。从税收角度来讲,个人独资企业比一人有限公司利润分配更有利。
8、征收方式不同
一人有限公司征收方式为查账征收,适用财务会计核算规范的企业,按收入减去成本费用后的利润找适用税率,计算缴纳企业所得税。
而个人独资企业则可以申请核定征收,把税费成本降低!核定征收主要是由于纳税人会计账簿不健全,资料残缺难以查账,或者因其他原因难以准确确定纳税人应纳税额时,由税局直接按收入核定利润(或应纳税所得额)或征收率(税额),不按收入和发票确定利润。
(一图带你区分几大商业主体)

个人独资企业、一人公司两种形式各有利弊。
在设立要求、程序繁琐度、监管力度上依次加大,但在信用度、规范化程度上也依次加强。
对于公司,个人独资企业少缴企业所得税,且无设立数量限制,仍然具备一定优势
对于初步就计划“做大做强”且具备一定资金实力的创业者,可以考虑直接成立一人有限责任公司,有利于降低投资风险,吸引投资人,规范化运作并规模发展。
具体还要根据自己的实际情况做选择
广州文武财务咨询有限公司(原名:广州代订易商务服务有限公司)是广州市天河区批准的专业代小规模、一般纳税人客户办理会计记账、纳税申报、工商办理、资质办理的专业服务机构,拥有代理记账许可证书,编号为:DLJZ44010620240034,公司于2015年成立,深耕企业服务领域【10】年,专注于为中小微企业提供“财税合规+品牌增值”双引擎解决方案,定制“越经营越值钱”解决方案。
💰帮助代账客户:
-
快速满足银行贷款资质要求(如财务报表规范、资产负债率达标) -
提升企业信用纳税评级和争取更高额度和更低利率 -
建立长期财务健康体系,降低融资成本
♥我们的产品有:
-
1年以上公司转让 -
科技型中小企业、创新型中小企业、专精特新、高新技术企业申请 -
企业纳税评级提升方案 -
开票额度提升方案 -
代理记账税务合规方案:全流程财务处理、纳税申报、税务合规筹划 -
知识产权申请转让:商标、专利、软著申请 -
企业基础形象打造:公司介绍PPT、官网搭建、微信公众号运营、短视频账号策划 -
新公司地址挂靠,代理记账,年报,汇算清缴 -
注册资本实缴 -
各行业经营许可证 -
创业、就业补贴申领
👭保留我的好友,您遇到相关问题,可以找我们。
扫码添加微信【aneiwai】,即可免费获得:
1️⃣ 《中小企业融资必备资料清单》电子版;
2️⃣ 企业价值健康度测评(5分钟生成报告);
3️⃣ 1对1咨询,定制你的“增值路线图”。
微信号丨aneiwai
手机号丨13678919911张先生
“你的企业价值被低估了多少?
立即扫码,解锁‘越经营越值钱’的秘诀!”
联系我们,让企业成为“银行抢着投、客户抢着买、人才抢着来”的优质资产![文武财税]——中小企业价值增长战略合作伙伴

