

关于公开征求《建设项目环境影响报告书(表)编制监督管理办法(征求意见稿)》及其配套文件意见的通知
为规范建设项目环境影响报告书(表)编制行为,加强建设项目环境影响评价事中事后监管,维护环境影响评价技术服务市场秩序,保障环境影响评价工作质量,根据《中华人民共和国环境影响评价法》和有关法律法规要求,我部组织起草了《建设项目环境影响报告书(表)编制监督管理办法(征求意见稿)》,拟以部门规章形式发布。
现将该办法征求意见稿以及《建设项目环境影响报告书(表)编制能力建设指南(征求意见稿)》《建设项目环境影响报告书(表)编制失信行为记分办法(征求意见稿)》和《建设项目环境影响报告书(表)编制单位和编制人员信息公开管理规定(征求意见稿)》等3项配套文件一并向社会公开征求意见。
各有关单位和个人均可于2019年4月3日前将书面意见和建议反馈我部。
联系人:环境影响评价与排放管理司马园园、应利
电话:(010)66556428、66556408
传真:(010)66556428
邮箱:huanpingsizonghechu@mee.gov.cn
通讯地址:北京市西城区西直门南小街115号
邮政编码:100035
附件:1.建设项目环境影响报告书(表)编制监督管理办法(征求意见稿)
2.建设项目环境影响报告书(表)编制能力建设指南(征求意见稿)
3.建设项目环境影响报告书(表)编制失信行为记分办法(征求意见稿)
4.建设项目环境影响报告书(表)编制单位和编制人员信息公开管理规定(征求意见稿)
5.《建设项目环境影响报告书(表)编制监督管理办法(征求意见稿)》及其配套文件编制说明
生态环境部办公厅
2019年2月28日
抄送:各省、自治区、直辖市生态环境厅(局),新疆生产建设兵团环境保护局。
附件1
建设项目环境影响报告书(表)编制监督管理办法(征求意见稿)
第一章总则
第一条【目的和依据】为规范建设项目环境影响报告书和环境影响报告表(以下简称环境影响报告书(表))编制行为及其监督管理,维护环境影响评价技术服务市场秩序,保障环境影响评价工作质量,根据《中华人民共和国环境影响评价法》和《建设项目环境保护管理条例》,制定本办法。
第二条【编制主体】建设单位可以委托技术单位对其建设项目开展环境影响评价,编制环境影响报告书(表);建设单位具备环境影响评价技术能力的,可以自行对其建设项目开展环境影响评价,编制环境影响报告书(表)。接受委托的技术单位不得与负责审批环境影响报告书(表)的生态环境主管部门或者其他有关审批部门存在任何利益关系。任何单位和个人不得为建设单位指定为其编制环境影响报告书(表)的技术单位。
第三条【相关方责任】建设单位应当对其环境影响报告书(表)的内容和结论负责;接受委托的技术单位对其编制的环境影响报告书(表)承担相应责任。
第四条【编制单位界定和能力建设】本办法所称编制单位是指主持编制环境影响报告书(表)的单位。编制单位应当加强环境影响评价技术能力建设,提高专业技术水平。环境影响报告书(表)编制能力建设指南由生态环境部另行制定。鼓励建设单位委托编制环境影响报告书(表)时,优先选择信用良好和按照能力建设指南开展能力建设的技术单位。
第五条【编制人员界定】本办法所称编制人员是指环境影响报告书(表)的编制主持人和主要编制人员。主要编制人员包括环境影响报告书各章节和环境影响报告表主要内容的编制负责人。编制人员应当不断更新和补充专业知识,提高业务能力。
第六条【环境影响评价信用平台】生态环境部负责建立全国统一的环境影响评价信用平台(以下简称信用平台),组织建立建设单位、技术单位和编制人员(以下统称信用管理对象)诚信档案管理体系,公开信用管理对象基础信息和失信行为等相关情况。
第二章编制要求
第七条【编制总体要求】编制单位和编制人员应当坚持公正、科学、诚信的原则,遵守国家有关环境影响评价法律法规、标准和技术规范,确保环境影响报告书(表)内容真实、客观、全面和规范。
第八条【编制单位要求】接受委托为建设单位编制环境影响报告书(表)的技术单位应当为企业法人或者核工业、航空和航天行业的事业单位法人。自行编制环境影响报告书(表)的建设单位应当为独立法人。下列单位不得编制环境影响报告书(表):
(一)生态环境主管部门或者其他有关审批部门设立的事业单位和作为业务主管单位或者挂靠单位的社会组织,以及受生态环境主管部门或者其他有关审批部门委托,开展环境影响报告书(表)技术评估的单位;
(二)第一项中的事业单位、社会组织以及技术评估单位出资的企业法人;
(三)第二项中的企业法人出资的企业法人。
第九条【编制单位信息公开】编制单位应当按规定在信用平台公开本单位基本情况、统一社会信用代码等基础信息。公开的基础信息发生变化的,编制单位应当在30个工作日内更新相关信息。鼓励编制单位在信用平台公开技术成果、保障条件等技术能力信息。编制单位应当对所公开信息的真实性和准确性负责。
第十条【编制人员要求】编制人员应当为编制单位中具备环境影响评价技术能力的全职人员。编制主持人应当具备环境影响评价工程师职业资格。
第十一条【编制人员信息公开】编制人员应当按规定在信用平台公开本人的基本情况、从业单位等基础信息,并取得信用编号。公开的基础信息发生变化的,编制人员应当在30个工作日内更新相关信息。 鼓励编制人员在信用平台公开教育背景、工作业绩等技术能力信息。编制人员应当对所公开信息的真实性和准确性负责。
第十二条【主持和委托要求】环境影响报告书(表)应当由一个编制单位主持编制,并由该单位中的一名编制人员作为编制主持人。建设单位委托技术单位编制环境影响报告书(表)的,应当与受委托的技术单位签订合同,约定各方的权利、义务和收费。
第十三条【质量控制】编制单位应当建立和实施覆盖环境影响评价全过程的质量控制管理制度,并形成可追溯的质量控制记录。编制单位在环境影响评价过程中,应当开展现场踏勘,掌握项目周边环境现状、环境保护目标等情况,并形成影像记录;开展环境影响预测时,应当记录原始数据,并形成预测过程文件。委托技术单位编制环境影响报告书(表)的建设单位,应当如实提供相关基础资料,落实环境保护投入和资金来源,并加强环境影响评价过程管理。
第十四条【编制情况表】环境影响报告书(表)应当附编制单位和编制人员情况表(格式见附)。建设单位、编制单位和相关人员应当对环境影响报告书(表)进行审核,并在情况表相应位置盖章或者签字。
第十五条【档案管理】建设单位应当将环境影响报告书(表)及其审批文件及时存档。编制单位应当建立环境影响报告书(表)编制工作完整档案,档案中应当包括项目基础资料和来源、现场踏勘记录和影像资料、质量控制记录、环境影响报告书(表)及其审批文件以及其他相关资料。开展环境质量现状监测、环境影响预测、科学试验的,还应当将相关监测报告、预测过程文件、试验报告等一并存档。建设单位委托技术单位编制环境影响报告书(表)的,双方还应当分别将委托合同存档。
第三章监督检查
第十六条【日常监督检查】生态环境主管部门在环境影响报告书(表)受理和审批过程中,应当对报批的环境影响报告书(表)规范性进行检查和对编制质量进行考核。
第十七条【规范性检查内容】环境影响报告书(表)规范性检查应当包括下列内容:(一)编制单位和编制人员是否符合本办法第八条至第十一条、第十二条第一款的规定,以及是否列入环境影响评价失信“黑名单” ; (二)环境影响报告书(表)是否符合本办法第十四条的规定。
第十八条【质量考核内容】环境影响报告书(表)编制质量考核应当包括下列内容:(一)基础资料数据是否真实可信;(二)内容是否符合环境影响评价法律法规、标准和技术规范要求,是否存在重大缺陷、遗漏或者虚假;(三)评价结论是否明确、正确和合理。
第十九条【复核】生态环境部按照“双随机一公开”原则定期或者根据实际工作需要抽取一定比例地方生态环境主管部门或者其他有关审批部门审批的环境影响报告书(表),按本办法第十七条、第十八条规定对其规范性和编制质量开展复核。省级生态环境主管部门可以对本行政区域内下级生态环境主管部门或者其他有关审批部门审批的环境影响报告书(表)开展相关复核。复核中应当对环境风险大的行业、公众投诉举报多的区域、失信行为多的编制单位,提高环境影响报告书(表)抽取比例。鼓励利用大数据手段逐步加大环境影响报告书(表)抽取范围。
第二十条【抽查】生态环境部定期或者根据实际工作需要对编制单位和编制人员在信用平台公开信息的真实性和准确性开展抽查。省级和市级生态环境主管部门可以对住所在本行政区域内的编制单位及其编制人员公开的信息开展相关抽查。
第二十一条【举报和调查】任何单位和个人有权向生态环境主管部门举报建设单位、技术单位及相关人员违反本办法规定的行为,接受举报的生态环境主管部门应当及时开展调查。
第二十二条【接受监督检查】根据生态环境主管部门监督检查需要,接受监督检查的单位和人员应当如实说明情况或者提供相关材料。
第二十三条【补正和不予受理的情形】负责受理环境影响报告书(表)的生态环境主管部门在受理过程中发现环境影响报告书(表)不符合本办法第十四条规定,或者由不符合本办法第八条至第十一条、第十二条第一款规定的编制单位和编制人员编制的,应当在5个工作日内一次性告知建设单位需补正的全部内容;发现环境影响报告书(表)由列入环境影响评价失信“黑名单”的编制单位和编制人员编制的,应当不予受理。
第二十四条【质量问题的通报批评情形】在监督检查过程中发现环境影响报告书(表)存在下列质量问题之一的,由市级以上生态环境主管部门对建设单位、负有责任的技术单位以及编制人员给予通报批评:
(一)未进行相关规划、区划或者规划环境影响评价符合性分析的;
(二)遗漏环境保护目标或者环境保护目标判断错误的;
(三)环境质量现状监测数据不合理、监测布点不符合要求或者未分析引用的环境质量现状监测数据有效性的;
(四)自然环境现状资料数据错误或者环境标准适用错误的;
(五)污染影响和生态影响因素分析错误或者主要影响因素遗漏的;
(六)评价因子选择不当或者污染源源强核算错误的;
(七)环境影响预测与评价方法或者结果错误的;
(八)评价等级错误或者评价深度和内容未达到相应评价等级要求的;
(九)提出的环境污染和生态破坏防治措施以及对改建、扩建和技术改造项目原有环境污染和生态破坏提出的防治措施针对性、有效性或者可行性不足的;
(十)关键内容或者数据前后表述不一致的。
第二十五条【质量问题的违法情形】在监督检查过程中发现环境影响报告书(表)存在下列严重质量问题之一的,由市级以上生态环境主管部门依照《中华人民共和国环境影响评价法》第三十二条的规定,对建设单位及其相关人员处以罚款;并对负有责任的技术单位处以罚款,情节严重的,禁止从事环境影响报告书(表)编制工作,有违法所得的,没收违法所得;对编制人员处以五年内禁止从事环境影响报告书(表)编制工作,构成犯罪的,依法追究刑事责任,并终身禁止从事环境影响报告书(表)编制工作:
(一)遗漏环境影响范围内环境保护目标的;
(二)环境质量现状监测数据虚假或者存在多项错误的;
(三)评价因子中遗漏相关行业污染源源强核算和污染物排放等标准规定的多项或者主要污染物的;
(四)未进行环境影响分析、预测、评价或者编造相关内容、结果的;
(五)未提出环境污染和生态破坏防治措施或者未对改建、扩建和技术改造项目原有环境污染和生态破坏提出防治措施,或者所提措施不可行的;
(六)污染物达标排放结论错误的;
(七)建设项目类型及其选址、布局、规模等不符合环境保护法律法规和相关法定规划,但给出环境可行结论的;
(八)因自然环境现状调查资料数据、工程分析、环境标准适用或者环境影响预测等错误致使评价结论不正确、不合理的;
(九)其他基础数据资料明显不实或者内容有其他重大缺陷、遗漏、虚假的。 因环境影响报告书(表)存在前款所列问题之一,致使建设项目 造成严重环境污染或者生态破坏的,依照《中华人民共和国环境影 响评价法》第三十二条规定的罚款上限对建设单位及其相关人员、 负有责任的技术单位予以罚款,并对负有责任的技术单位禁止从事环境影响报告书(表)编制工作。
第二十六条【作出处理决定前告知】在作出通报批评和行政处罚等决定前,生态环境主管部门应当向建设单位、负有责任的技术单位和相关人员告知查明的事实和作出决定的理由及依据,并告知其依法享有的权利。相关单位和人员可在规定时间内书面作出陈述和申辩。
第二十七条【处理决定及公开】生态环境主管部门应当将作出的通报批评和行政处罚等决定向社会公开。处理处罚决定应当包括相关单位及其人员基础信息、问题情况、处理处罚依据、处理处罚结果等内容。
第二十八条【后续措施】在监督检查过程中发现经批准的环 境影响报告书(表)有下列情形之一的,实施监督检查的生态环 境主管部门应当对相关审批部门予以通报:(一)由不符合本办法第八条、第十条规定的编制单位和编制人 员编制的; (二)由列入环境影响评价失信“黑名单”的编制单位和编制人 员编制的; (三)不符合本办法第十四条规定的; (四)存在本办法第二十四条、第二十五条所列问题的。 经批准的环境影响报告书(表)有前款第一项至第三项情形的, 实施监督检查的生态环境主管部门应当对其编制质量开展复核;有 前款第四项情形的,相关审批部门应当采取措施避免项目建设产生 不良环境影响,必要时应当撤销相应审批文件。
第四章信用管理
第二十九条【管理职责和失信记分】市级以上生态环境主管部门对信用管理对象实施信用管理。在监督检查中发现信用管理对象存在失信行为的,市级以上生态环境主管部门应当对信用管理对象失信行为予以记分。
第三十条【失信行为】信用管理对象的失信行为包括下列情形或者行为: (一)编制单位和编制人员不符合本办法第八条、第十条规定 的; (二)编制单位和编制人员未按本办法第九条、第十一条规定在 信用平台公开基础信息或者及时更新基础信息,以及公开的信息不真实、不准确的;(三)建设单位、技术单位违反本办法第十二条规定,由两家以上编制单位主持编制环境影响报告书(表)或者由两名以上编制人员作为环境影响报告书(表)编制主持人,以及未签订环境影响报告书(表)编制委托合同的;(四)建设单位、技术单位或者编制人员未按本办法第十四条规定填写编制单位和编制人员情况表并盖章或者签字的;(五)建设单位、技术单位未按本办法第十五条规定将相关资料存档的; (六)建设单位、技术单位或者编制人员未按本办法第二十二条规 定接受生态环境主管部门监督检查或者在接受监督检查时弄虚作假的;(七)因环境影响报告书(表)存在本办法第二十四条所列问题,信用管理对象受到通报批评的;(八)因环境影响报告书(表)存在本办法第二十五条所列问题,信用管理对象受到行政处罚的。
第三十一条【失信记分程序】生态环境主管部门应当对信用管理对象失信行为和失信记分予以通报,并于通报后5个工作日内,将有关情况记入信用管理对象诚信档案,通过信用平台向社会公开。其中,对未在信用平台公开基础信息的建设单位,生态环境主管部门应当在信用平台为其建立诚信档案,并记录其基本情况和统一社会信用代码等基础信息。信用管理对象有本办法第三十条第七项、第八项所列情形的,由作出处理处罚决定的生态环境主管部门对失信行为予以记分,并在处理处罚决定中一并通报其失信记分情况。在对信用管理对象失信行为和失信记分予以通报前,生态环境主管部门应当向信用管理对象告知查明的事实、记分情况以及相关依据。信用管理对象可在规定时间内书面作出陈述和申辩。
第三十二条【失信记录公开期限】失信行为和失信记分在信用平台的公开期限为五年。但是禁止从事环境影响报告书(表)编制工作的技术单位和终身禁止从事环境影响报告书(表)编制工作的编制人员,其失信行为和失信记分长期公开。失信行为和失信记分公开的起始时间节点以生态环境主管部门的通报文件时间为准。
第三十三条【失信记分累计】生态环境部对信用管理对象在一个记分周期(每年的1月1日至12月31日)内的失信记分实施动态累计,并将记分周期内累计失信记分情况作为对其实行守信激励和失信惩戒的依据。
第三十四条【守信激励措施】信用管理对象连续两个记分周期内无失信记分的,生态环境主管部门实施减少对其编制的环境影响报告书(表)复核抽取比例和相关建设项目环境保护事中事后监督执法频次的激励措施。
第三十五条【失信惩戒措施一】信用管理对象在一个记分周期内累计失信记分达到警示分数的,生态环境部通过信用平台直接对其实施两年内列入重点监督检查名单的惩戒措施,并将相关情况记入其诚信档案。生态环境主管部门在两年惩戒期内加大对其编制的环境影响报告书(表)的复核抽取比例,并加大对相关建设项目环境保护事中事后监督执法频次。
第三十六条【失信惩戒措施二】信用管理对象在一个记分周期内实时累计失信记分达到限制分数的,生态环境部通过信用平台直接对其实施五年内列入环境影响评价失信“黑名单”的惩戒措施。但是禁止从事环境影响报告书(表)编制工作的技术单位和终身禁止从事环境影响报告书(表)编制工作的编制人员长期列入环境影响评价失信“黑名单”。列入环境影响评价失信“黑名单”情况记入信用管理对象诚信档案。生态环境主管部门在惩戒期内不予受理其编制的环境影响报告书(表),并加大对相关建设项目环境保护事中事后监督执法频次。
第三十七条【惩戒情况通报和公开】生态环境部每年第一季度对上一记分周期内列入重点监督检查名单和环境影响评价失信“黑名单”的信用管理对象以及相关建设项目情况予以通报,通过信用平台向社会公开。
第三十八条【失信记分办法】生态环境部另行制定环境影响报告书(表)编制失信行为记分办法,对信用管理对象的失信行为记分规则、警示分数和限制分数等作出规定。
第三十九条【违法信息推送和联合惩戒】因环境影响报告书(表)存在本办法第二十五条所列问题,信用管理对象受到行政处罚的,作出行政处罚决定的生态环境主管部门应当及时将其相关违法信息推送至国家企业信用信息公示系统。生态环境部定期将列入环境影响评价失信“黑名单”的信用管理对象,以及受到行政处罚但在一个记分周期内累计失信记分未达到限制分数的信用管理对象情况,推送至全国信用信息共享平台。
第五章附则
第四十条【审批部门和人员责任】生态环境主管部门及其工作人员在环境影响报告书(表)编制相关监督管理过程中,违反廉政规定、徇私舞弊、滥用职权、玩忽职守的,依照有关法律法规和纪律处分规定进行处理。
第四十一条【行业自律】鼓励环境影响评价行业组织加强行业自律,开展技术单位和编制人员水平评价。
第四十二条【名词解释】本办法所称全职,是指在一个编制单位中按国家相关规定与该单位订立劳动合同(非全日制用工合同除外)并由该单位缴纳社会保险,或者在一个编制单位中在编。本办法所称从业单位,是指编制人员全职工作的单位。本办法所称技术单位,是指为其他单位建设项目编制环境影响报告书(表)的编制单位。本办法所称负有责任的技术单位,是指违反国家有关环境影响评价标准和技术规范等规定,致使其编制的环境影响报告书(表)存在本办法第二十四条、第二十五条所列问题的技术单位。本办法所称以上,包含本数或者本级。
第四十三条【参照执行】负责审批环境影响报告书(表)的其他有关审批部门可参照本办法,在受理和审批过程中,对报批的环境影响报告书(表)规范性进行检查和对编制质量进行考核。
第四十四条【解释部门】本办法由生态环境部负责解释。
第四十五条【施行时间】本办法自 2019 年月 日起施行。《建 设项目环境影响评价资质管理办法》(环境保护部令第 36 号)同时废止。
附:编制单位和编制人员情况表

附件2
建设项目环境影响报告书(表)编制能力建设指南 (征求意见稿)
第一条为保证建设项目环境影响报告书和环境影响报告表(以下简称环境影响报告书(表))编制质量,指导编制单位开展能力建设,根据《建设项目环境影响报告书(表)编制监督管理办法》(以下简称《监督管理办法》),制定本指南。
第二条编制单位可自愿按本指南开展能力建设,并在全国环境影响评价信用平台公开本单位实际达到的各项能力建设情况。
第三条编制单位的能力建设包括专业技术人员配备、技术成果和保障条件等三方面。
第四条专业技术人员配备方面的能力建设主要包括下列内容:
(一)配备一定数量具备环境影响评价技术能力的全职人员,包括环境影响评价工程师和其他专业技术人员;
(二)相关人员接受继续教育的学时满足国家关于专业技术人员继续教育的相关规定;
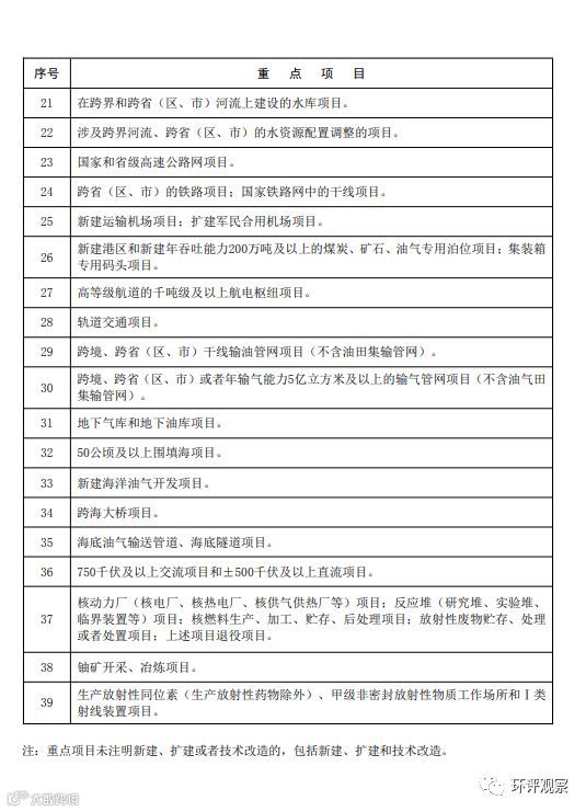
(三)编制重点项目环境影响报告书的单位配备的环境影响评价工程师中,有主持编制过相应重点项目环境影响报告书的人员。
重点项目清单详见附。
第五条技术成果方面的能力建设主要包括下列内容:
(一)近4年内主持编制过建设项目环境影响报告书(表);
(二)编制重点项目环境影响报告书的单位,近4年内主持编制过相应重点项目环境影响报告书;
(三)近4年内承担过生态环境领域科学研究、标准或者技术规范制修订等相关工作。
第六条保障条件方面的能力建设主要包括下列内容:
(一)有固定的工作场所;
(二)有地表水、地下水、大气、噪声等环境影响评价专业技术软件。
第七条本指南所称全职人员是指符合《监督管理办法》第四十二条第一款相关规定的人员。
第八条本指南所称环境影响评价工程师是指具备环境影响评价工程师职业资格的人员。


附件3
建设项目环境影响报告书(表)编制失信行为记分办法(征求意见稿)
第一条为规范建设项目环境影响报告书和环境影响报告表(以下简称环境影响报告书(表))编制工作中,建设单位、技术单位和编制人员(以下统称信用管理对象)的失信行为记分,根据《建设项目环境影响报告书(表)编制监督管理办法》(以下简称《监督管理办法》),制定本办法。
第二条生态环境主管部门在全国环境影响评价信用平台(以下简称信用平台)记录信用管理对象失信行为和失信记分时,应当一并记录作出通报的时间,并上传相关文件。
第三条信用管理对象失信记分的警示分数为一个记分周期内累计失信记分10分;限制分数为一个记分周期内实时累计失信记分20分。
第四条信用管理对象有下列情形或者行为之一的,对相关单位或者人员失信记分 20分:
(一)建设单位因环境影响报告书(表)存在《监督管理办法》第二十五条所列问题受到罚款上限处罚的;
(二)技术单位因环境影响报告书(表)存在《监督管理办法》第二十五条所列问题禁止从事环境影响报告书(表)编制工作的;
(三)编制人员因环境影响报告书(表)存在《监督管理办法》第二十五条所列问题,五年内或者终身禁止从事环境影响报告书(表)编制工作的;
(四)编制单位不符合《监督管理办法》第八条规定的;
(五)编制人员从业单位和取得环境影响评价工程师职业资格情况不属实的;
(六)建设单位、技术单位或者编制人员拒绝接受生态环境主管部门监督检查或者在接受监督检查时弄虚作假的。
第五条信用管理对象有下列情形之一的,对相关单位失信记分 10 分:(一)建设单位因环境影响报告书(表)存在《监督管理办法》第二十五条所列问题受到行政处罚,但罚款数额未达到上限的;(二)技术单位因环境影响报告书(表)存在《监督管理办法》第二十五条所列问题受到行政处罚,但未禁止从事环境影响报告书(表)编制工作的。
第六条信用管理对象因环境影响报告书(表)存在《监督管理办法》第二十四条所列问题受到通报批评的,对建设单位、技术单位和编制人员分别失信记分 5-7 分。
第七条信用管理对象有下列情形或者行为之一的,对相关单位和人员失信记分 4分:(一)编制单位符合《监督管理办法》第八条规定,但未按《监督管理办法》第九条规定公开或者及时更新基础信息,以及公开的信息不真实、不准确的;(二)编制人员的从业单位和取得环境影响评价工程师职业资格情况属实,但未按《监督管理办法》第十一条规定公开基础信息或者及时更新其他基础信息,以及公开的其他信息不真实、不准确的; (三)建设单位、技术单位或者编制人员未按《监督管理办法》 第十四条规定在编制单位和编制人员情况表中填写相关情况或者签 字盖章的; (四)建设单位或者技术单位未按《监督管理办法》第十五条 规定将相关资料存档的。
第八条信用管理对象有下列行为之一的,对建设单位和技术单位分别失信记分 4分:(一)违反《监督管理办法》第十二条规定,由两家及以上编制单位主持编制环境影响报告书(表)或者由两名及以上编制人员作为环境影响报告书(表)编制主持人的;(二)未按《监督管理办法》第十二条规定签订环境影响报告书(表)编制委托合同的;(三)未按《监督管理办法》第十四条规定在环境影响报告书(表)中附具编制单位和编制人员情况表的。
第九条信用管理对象未按《监督管理办法》第十条规定由本单位全职人员作为编制人员或者由具备环境影响评价工程师职业资格人员作为编制主持人编制环境影响报告书(表)的,对编制单位和编制人员分别失信记分 4 分。
第十条本办法所称编制单位、从业单位、技术单位和编制人员是指《监督管理办法》第四条、第五条和第四十二条中的相关单位和人员。
附件4
建设项目环境影响报告书(表)编制单位和编制人员信息公开管理规定(征求意见稿)
第一条为规范建设项目环境影响报告书和环境影响报告表(以下简称环境影响报告书(表))编制单位和编制人员信息公开工作,完善环境影响评价信用体系,方便建设单位查询和选择技术单位,根据《建设项目环境影响报告书(表)编制监督管理办法》(以下简称《监督管理办法》)、《建设项目环境影响报告书(表)编制能力建设指南》(以下简称《能力建设指南》)、《建设项目环境影响报告书(表)编制失信行为记分办法》(以下简称《失信记分办法》),制定本规定。
第二条生态环境部对全国编制单位和编制人员信息公开情况实施统一监督管理。省级和市级生态环境主管部门应当对在本行政区域内开展环境影响评价以及住所在本行政区域内的编制单位及其编制人员信息公开情况进行监督管理,可以对住所在本行政区域内的编制单位及其编制人员公开的信息开展相关抽查。
第三条编制单位和编制人员应当在全国环境影响评价信用平台(以下简称信用平台)填写基础信息,并上传相关基础材料。 鼓励编制单位和编制人员填写技术能力信息并动态更新。编制单位和编制人员应当对基础信息和上传基础材料的真实性、准确性和完整性以及技术能力信息的真实性和准确性作出承诺,并对本单位与《监督管理办法》第八条规定的符合性作出承诺。
第四条编制单位应当填写的基础信息包括单位名称、法定代表人、住所、统一社会信用代码、法人类型、联系人和联系方式,以及企业法人的出资情况、事业单位法人的举办单位、社会组织的业务主管单位或者挂靠单位。鼓励编制单位填写的技术能力信息包括下列内容:(一)主持编制的环境影响报告书(表)名称、项目类别、是否属于重点项目、审批(核准)部门、审批(核准)时间及文号和编制主持人; (二)承担的生态环境领域科学研究课题的承接时间、立项单 位、主要研究内容、验收(鉴定)时间;(三)承担制修订的生态环境保护相关标准或者技术规范名称、 立项单位、立项时间、已发布的标准号; (四)工作场所、具备的环境影响评价专业软件等情况。 填写时应当一并上传编制单位承诺书(附 1)和法人相关材料。
第五条编制单位提交信息和上传材料后,信用平台建立编制单位诚信档案,并向社会公开编制单位填写的单位名称、法定代表人、住所、统一社会信用代码、法人类型、与《监督管理办法》第八条规定符合性等基础信息和技术能力信息,以及专业技术人员配备情况。
第六条编制单位基础信息发生下列情形之一的,应当自情形发 生之日起 30 个工作日内在信用平台更新相关信息:(一)单位名称、住所或者法定代表人变更的;(二)出资人、举办单位、业务主管部门或者挂靠单位变更的,以及出资人中的法人出资人变更的;(三)编制单位法人资格终止的。有前款第一项、第二项情形的,还应当按本规定第四条上传变更后单位的相关材料;有前款第三项情形的,还应当上传法人资格终止材料。
第七条编制人员应当填写的基础信息包括姓名、身份证件类型和证件号码以及联系方式,并应当在信用平台选择所在的从业单位。取得环境影响评价工程师职业资格的,还应当填写相应的证书编号及取得时间。 鼓励编制人员填写的技术能力信息包括下列内容: (一)学历和所学专业; (二)主持编制的环境影响报告书(表)名称、项目类别、是否 属于重点项目、审批(核准)部门、审批(核准)时间及文号和编 制单位;(三)参加继续教育的形式、内容、培训时间、培训组织单位。 填写时应当一并上传编制人员承诺书(附 2)、在从业单位的全职工作情况材料、本人身份证件以及环境影响评价工程师职业资格证书等材料。
第八条编制人员提交信息和上传材料后,信用平台建立编制人员诚信档案,生成编制人员信用编号,并向社会公开编制人员填写的基础信息(身份证件号码和联系方式除外)以及技术能力信息,并自动归集至其从业单位的专业技术人员配备情况中予以公开。
第九条编制人员基础信息发生下列情形之一的,应当自情形发生之日起 30 个工作日内在信用平台更新相关信息:(一)取得信用编号后,取得环境影响评价工程师职业资格的;(二)从业单位发生变更或者法人资格终止的。有前款第一项情形的,还应当上传环境影响评价工程师职业资格证书;有前款第二项情形的,还应当上传在变更后单位的全职工作情况材料和原从业单位离职证明,或者原从业单位法人资格终止材料。
第十条省级和市级生态环境主管部门可查询住所在本行政区域内的编制单位及其编制人员在信用平台填写的全部信息和上传的材料,但不得将信用平台未公开信息和相关材料对外公开。
第十一条市级以上生态环境主管部门在监督检查中发现编制单位和编制人员未在信用平台公开基础信息或者公开的信息以及上传的材料不真实、不准确、不完整的,应当责令其改正,并根据《监督管理办法》和《失信记分办法》的有关规定对相关行为予以查处。
第十二条不再从事环境影响评价工作的编制单位和编制人员,可在信用平台提交相关信息。
第十三条编制单位法人资格终止以及编制单位和编制人员不再从事环境影响评价工作的,信用平台记录相关情况。
第十四条因有《失信记分办法》第四条第四项、第五项中的失信行为,编制单位和编制人员列入环境影响评价失信“黑名单”惩戒期届满的,相关单位和人员可在符合规定后按照本规定第六条、第九条变更相关信息。
第十五条信用平台保存编制单位和编制人员按照本规定第六条、第九条更新信息前的相关信息,并自动形成变更记录。
第十六条本规定所称的法人相关材料是指下列材料之一:(一)企业法人营业执照、企业章程和企业登记情况查询记录。出资人中含有事业单位和社会组织的,还包括事业单位法人证书、社会团体法人登记证书;出资人中含有企业法人的,还包括该类出资人的企业法人营业执照和企业章程。(二)事业单位或者社会团体法人证书。
第十七条本规定所称法人资格终止材料是指登记管理机关的注销登记公告、准予注销登记通知书或者其他可以证明法人终止的相关材料。
第十八条本规定所称全职工作情况材料是指下列材料之一:(一)从业单位人事部门近 3 个月内出具的在本单位在编的情况说明; (二)近 3 个月内在社会保险管理机构相关网站查询的在从业 单位参加社会保险的缴费信息记录。
第十九条本办法所称编制单位、技术单位、从业单位和编制人员是指《监督管理办法》第四条、第五条和第四十二条中的相关单位和人员。
第二十条本规定所称项目类别是指《建设项目环境影响评价分类管理名录》中的项目类别;所称重点项目是指《能力建设指南》中的重点项目。 附:1.编制单位承诺书 2.编制人员承诺书
附件5
《建设项目环境影响报告书(表)编制监督管理办法 (征求意见稿)》及其配套文件编制说明
相关背景
《全国人民代表大会常务委员会关于修改<中华人民共和国劳 动法>等七部法律的决定》(中华人民共和国主席令第二十四号)已于 2018 年 12 月 29 日公布施行,对《中华人民共和国环境影响评价法》(以下简称《环境影响评价法》)作出修改,取消了建设项目环评资质行政许可事项。为确保资质审查取消后,环评文件质量不下降、环评预防环境污染和生态破坏的作用不降低,根据修改后的法律有关规定和国务院关于“行政许可取消后,相关部门的管理职能要重点转向制定行业标准规范,加强事中事后监管,惩处违法违规行为,维护市场秩序”的有关要求,制定本办法及三个配套文件。
编制原则
(一)依法依规 在《环境影响评价法》《建设项目环境保护管理条例》等相关法 律法规以及环评技术规范和标准等框架下,重点围绕新修改的《环 境影响评价法》第十九条、第二十条、第二十八条和第三十二条规 定,构建环评技术服务市场放开后,以质量为核心、以信用为主线、以公开为手段、以监督为保障的事中事后管理体系。
(二)强化监管 取消建设项目环评资质审查,并不意味着不管,而是在激发市场 活力、调动市场主体积极性的同时,通过更严格的监管,为保证环 评制度的有效实施提供技术支撑。按照谁获益谁担责的原则,明确 建设单位对环评文件承担主体责任,解决长期以来存在的因建设单 位“重审批结果、轻环评内容”而导致的环评市场不正当竞争,以 及项目建设过程中擅自变更和“三同时”不落实等问题。将建设单 位及其相关责任人以及编制单位和编制人员全部纳入环评文件质量 责任追究范畴,加大处罚和公开力度,提高违法成本,提升环评文 件严肃性和对违法行为的震慑力。通过日常考核、复核、抽查以及 失信记分等管理措施,实现各级生态环境主管部门对相关单位和人 员编制行为全过程和所审批报告书(表)“全覆盖”式监管。
(三)平稳过渡 沿用现有管理模式中质量控制和质量考核等行之有效的事中事后 管理手段,同时将近几年管理实践中开展的技术复核等工作予以制度化和规范化。参考现有环评单位能力建设情况,配套制定《建设项目环境影响报告书(表)编制能力建设指南》,引导编制单位提高能力水平和建设单位择优选取技术单位,继续发挥现有技术队伍的行业中坚作用。按照环保系统环评机构脱钩和事业单位体制改革现实情况,继续限制环保系统单位和一般性事业单位从事环评工作,维护环评市场公平公正。
三、编制重点
(一)明确编制主体 严格落实法律要求,不再强制由具有环评资质的单位编制环境影响报告书(表),而是规定建设单位可以委托技术单位为其建设项目编制环境影响报告书(表),建设单位具备相应技术能力的,也可自行编制环境影响报告书(表)。通过更加充分的市场竞争,提升环评技术服务水平和服务意识,也有利于进一步减轻企业负担,推进实体经济发展。
(二)提出编制要求 明确环境影响报告书(表)编制工作原则和总体要求。建立编制 单位和编制人员信息公开制度,配套制订《建设项目环境影响报告 书(表)编制单位和编制人员信息公开管理规定》。继续实行编制 单位和编制人员双重负责制,并由取得职业资格的环评工程师组织 对环境影响报告书(表)整体内容进行审核把关。规范委托合同签 订、编制过程、审核签章、档案管理等主要工作环节,明确相关要 求。
(三)突出质量核心 以环境影响报告书(表)编制质量为核心,明确各级生态环境主 管部门监管职责、监管方式和监管内容,完善监管体系。继续实行 环境影响报告书(表)审批过程中的日常考核,辅以大数据、智能 化手段对审批后的环境影响报告书(表)开展复核和抽查,在“双随机一公开”基础上,强化重点单位、重点行业靶向监管,提升管理效能。对出现环境影响报告书(表)质量问题的相关单位和人员采取行政处理处罚与失信记分双重惩戒的管理措施。根据环评技术要求和管理工作实际,对监督检查中发现的质量问题进行分类。细化一般性质量问题的情形,对存在相关问题的责任单位和人员提出通报批评;细化“基础资料数据明显不实,内容存在重大缺陷、遗漏或虚假,环境影响评价结论不正确、不合理”等三类严重质量问题情形,以提高法律相关条款在执行中的可操作性,减少自由裁量权,为管理部门规范执法和问题查处提供依据。
(四)实施信用管理 为规范新形势下环评行业秩序,促进相关单位和人员提高诚信意 识,按照法律规定并结合国务院关于社会信用体系建设的总体要求,建立全国统一的信用平台,对建设项目、技术单位和编制人员实施信用管理,明确失信行为的具体情形,并配套制定《建设项目环境影响报告书(表)编制失信行为记分办法》,建立守信激励和失信约束的奖惩机制。对年度累计失信记分高的单位和人员,根据累计分数不同,分别提出列入“黑名单”、加大监管频次等差别化惩戒措施;对无失信记分的单位和人员采取减少监管频次等激励措施,营造守信者受益、失信者难行的良性市场秩序。
四、几个需要说明的问题
(一)关于编制主体组织形式 《环境影响评价法》规定的编制主体为“单位”。本办法中对编制主体提出了独立法人的基本要求,并对技术单位提出了企业法人等基本要求。主要是基于以下两点考虑。一是与其他非法人组织相比,独立法人单位依法独立享有民事权利和承担民事义务,民事主体资格和法律责任更为明确,更有利于在实际管理中落实责任。二是脱钩改制单位不走“回头路”。2009 年以来,环保系统外 230 余家事业单位中有近 200 家完成环评体制改革,已由相应企业法人承担环评工作,在推动环评技术服务市场化方面取得实质性进展;2016 年,全国环保系统环评机构脱钩工作全面完成,相关单位已全部退出环评市场。本办法中继续限制一般性事业单位和环保系统相关单位从事环评工作,有利于维护环评市场秩序和促进公平竞争。
(二)关于编制主持人要求 环评工作涉及生态环境安全和公共利益,专业性强、复杂程度高。 环评工程师通过全国统一考试,在政策法规、标准规范、技术方法 等方面,对环评文件质量有较强的把握能力。本办法中规定由环评工程师作为环境影响报告书(表)的编制主持人,具有较强的合理性和正当性。其主要目的是发挥相关人员作用,保证环评文件质量。本办法未对主要编制人员作相应规定。
(三)关于编制单位能力建设指南 该指南为指导性文件,不具有强制性。编制单位可自愿按照指南中提出的专业技术人员配备、技术成果和保障条件等三方面要求,自觉加强人才培养,积累实践经验,提升软硬件水平和技术能力。编制单位也可自愿在信用平台公开本单位实际达到的能力情况并动态更新,供建设单位查询和择优选择。
(四)关于失信行为和失信记分 建设单位、技术单位和编制人员的失信行为分为 8类。由市级以上生态环境主管部门对失信行为予以记分,并将失信行为和失信记分及时记入相关单位和人员诚信档案,通过信用平台向社会公开;由生态环境部对信用管理对象一个自然年内的失信记分实施动态累计。配套的失信记分办法中明确了各类失信行为的记分规则,并给出失信记分累计的警示分数和限制分数。失信记分应履行提前告知等相应程序。
(五)关于编制单位和编制人员信息公开 编制单位和编制人员信息公开是掌握从业队伍基本情况、完善信用体系建设的一项基础性工作。本办法中要求编制单位和编制人员主动公开单位名称、统一社会信用代码以及个人基本情况、从业单位等基础信息;相关信息作为诚信档案的组成部分纳入信用平台统一管理,接受社会监督和方便建设单位查询。鼓励编制单位和编制人员主动公开相关能力建设情况以及相关专业水平情况。配套的管理规定中明确了各项信息填写和公开的具体内容以及相关材料要求。
五、其他事项
本办法拟以生态环境部部门规章形式发布,《建设项目环境影响评价资质管理办法》(环境保护部令第 36 号)同时废止。与本办法配套的《建设项目环境影响报告书(表)编制能力建设指南》《建设项目环境影响报告书(表)编制失信行为记分办法》《建设项目环境影响报告书(表)编制单位和编制人员信息公开管理规定》等 3 项规范性文件,拟同步发布。

