
山东省生态环境厅
关于2018年第四季度环评机构环评文件质量
考核情况及2018年度考核不合格环评机构的通报
鲁环函〔2019〕97号
各市生态环境局、有关市行政审批服务局,各县(市、区)生态环境(环境保护)局,有关环评机构:
根据《建设项目环境影响评价资质管理办法》(环境保护部令第36号)、《山东省建设项目环境影响评价文件质量考核办法(试行)》(鲁环发〔2017〕3号)和《山东省建设项目环境影响评价文件质量考核办法》(鲁环发〔2018〕191号,2018年9月10日起施行)等有关规定,现将全省2018年第四季度环评文件质量考核情况及2018年度考核不合格环评机构通报如下:
一、2018年第四季度考核情况
2018年第四季度,省、市、县三级生态环境主管部门分别组织对各环评机构编制的环评文件质量进行了季度考核。本季度将环评影响报告书和报告表分别进行考核计算得分,考核结果分为优秀、良好、合格、不合格四个等级,即90分以上为优秀,70—89分为良好,60—69分为合格,59分以下为不合格。
(一)报告书编制机构环境影响评价文件质量考核情况。2018年第四季度,在山东省开展业务的95家环评机构共编制报告书500件。根据考核结果,青州市方元环境影响评价服务有限公司等19家环评机构编制的环评文件考核结果为良好;日照市环境保护科学研究所有限公司等75家环评机构编制的环评文件考核结果为合格;重庆大润环境科学研究院有限公司编制的环评文件考核结果为不合格。考核结果详见附件1。
(二)报告表编制机构环境影响评价文件质量考核情况。2018年第四季度,在山东省开展业务的154家环评机构共编制报告表8657件。根据考核结果,河北欣众环保科技有限公司编制的环评文件考核结果为优秀;河北鑫旺工程建设服务有限公司等27家环评机构编制的环评文件考核结果为良好;北京工大智源科技发展有限公司等123家环评机构编制的环评文件考核结果为合格;辽阳市环境保护科学研究有限责任公司等3家环评机构编制的环评文件考核结果为不合格。考核结果详见附件2。
二、2018年第四季度处理情况
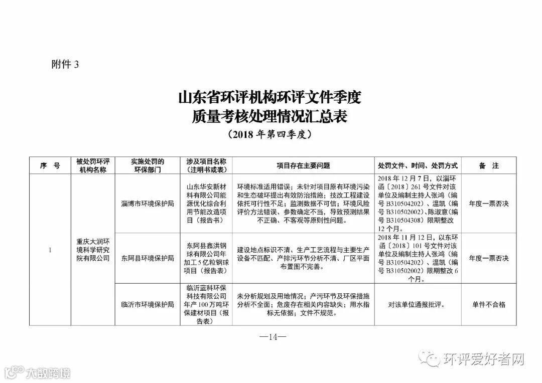
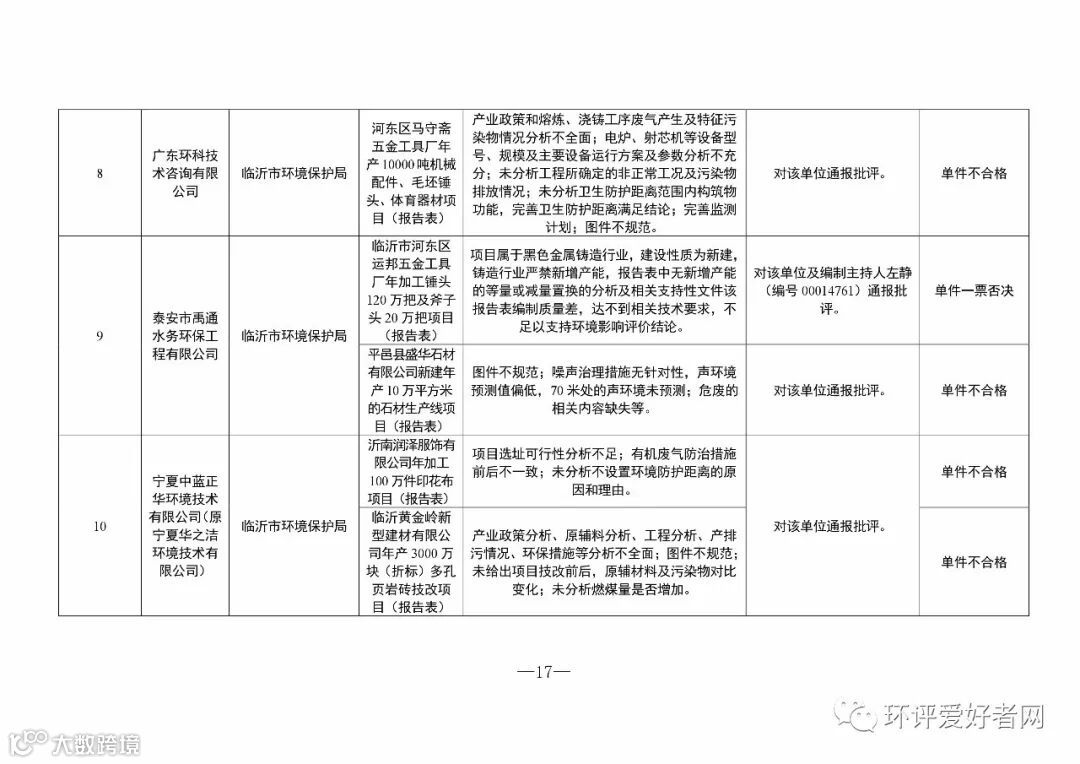
(一)重庆大润环境科学研究院有限公司等6家环评机构编制的环评文件因存在重大原则性问题,直接判定其环评机构环评文件年度质量为不合格,已由环评文件审批部门责令环评机构、编制主持人、主要编制人员限期整改12个月或者6个月。
(二)重庆丰达环境影响评价有限公司编制的环评文件质量较差,季度考核不合格,已由环评文件审批部门对环评机构、编制主持人、主要编制人员限期整改3个月。
(三)广西南宁新元环保技术有限公司等12家环评机构因编制的环评文件质量较差,单件文件质量考核不合格,已由环评文件审批部门对环评机构、编制主持人、主要编制人员进行通报批评。
(四)安徽省四维环境工程有限公司、北京林大林业科技股份有限公司、内蒙古八思巴环境技术咨询有限公司、山东怡德环境工程科技有限公司4家环评机构已注销,不再列为考核对象。
环评机构处理情况详见附件3。
三、2018年度考核不合格环评机构情况
综合2018年度环评机构环评文件质量季度考核情况,判定34家环评机构年度考核不合格。其中,北京华夏国润环保科技有限公司等22家环评机构因存在重大问题直接判定年度一票否决;安徽华森环境科学研究有限公司(原巢湖中环环境科学研究有限公司)等12家环评机构因至少两个季度考核不合格,被判定年度考核不合格。考核结果详见附件4。
附件:
1.山东省环评机构环评文件季度质量考核情况汇总表—报告书(2018年第四季度)
2.山东省环评机构环评文件季度质量考核情况汇总表—报告表(2018年第四季度)
3.山东省环评机构环评文件季度质量考核处理情况汇总表(2018年第四季度)
4.山东省2018年度考核不合格环评机构情况汇总表
山东省生态环境厅
2019年3月29日
信息公开属性:公开
抄送:生态环境部,省建设项目环境评审服务中心。



















