关于发布《铜镍钴采选废水治理工程技术规范》等3项国家环境保护标准的公告
为贯彻《中华人民共和国环境保护法》,规范相关行业污染防治工程建设和运行管理,现批准《铜镍钴采选废水治理工程技术规范》《铅冶炼废水治理工程技术规范》《印制电路板废水治理工程技术规范》为国家环境保护标准,并予公布。
标准名称、编号如下:
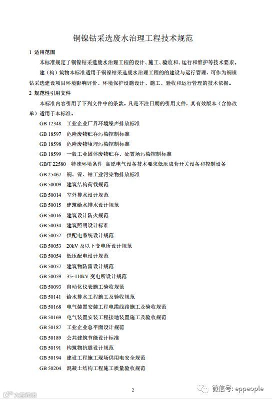
《铜镍钴采选废水治理工程技术规范》(HJ 2056-2018);
《铅冶炼废水治理工程技术规范》(HJ 2057-2018);
《印制电路板废水治理工程技术规范》(HJ 2058-2018)。
以上标准自2018年9月1日起实施, 由中国环境科学出版社出版,标准内容可在生态环境部网站(kjs.mee.gov.cn/hjbhbz/)查询。
特此公告。
生态环境部
2018年8月13日
生态环境部办公厅2018年8月14日印发





















http://www.mee.gov.cn/gkml/sthjbgw/sthjbgg/201808/t20180820_452333.htm








