
7月25日,山东省十三届人大常委会第十三次会议举行联组会议,对全省安全生产工作进行专题询问。

当提及有关化工园区生产安全问题时,省人大常委会委员、省人大民族侨务外事委员会副主任委员刘俭朴表示,山东是化工大省,安全生产问题不容忽视。目前省政府已经分四批公布了85个化工园区,这批园区化工生产安全是否能够保障,新建园区又如何防范和化解系统风险。
省工业和信息化厅党组成员、副厅长,化工专项办公室主任孔庆成介绍,对目前认定的85个化工园区要全部摸排。对于新建园区,省政府确定目前85家园区不再新增,如果再新增的话就是建一撤一。
(来源:齐鲁壹点·海报新闻)
附:山东省全部四批化工园区名单

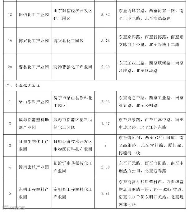
6月27日,山东省人民政府办公厅印发《关于公布第四批化工园区和专业化工园区名单的通知》,公布了10家化工园区和3家专业化工园区,加上之前分3批公布的65家化工园区和7家专业化工园区,山东省共认定75家化工园区和10家专业化工园区。
与此前公示的名单相比,此次公布的化工园区名单增加了山东裕龙石化产业园,公示的四家专业化工园区中,商河农药产业园区此次并未出现。
据山东省化工专项行动办有关负责人介绍,经过近2年的工作,山东省化工园区和专业化工园区的认定工作全面完成,下一步,要把工作重点放在园区问题的整改提升上。


附:前三批化工园区和专业化工园区名单
山东省第三批化工园区和专业化工园区名单












(来源:山东省人民政府办公厅)

