大数跨境

生态环境部审议通过“推进实施焦化、水泥两行业超低排放的意见”

生态环境部审议通过“推进实施焦化、水泥两行业超低排放的意见” 山东天洁项目管理咨询有限公司
2023-11-17
0


  11月15日,生态环境部部长黄润秋主持召开部常务会议,审议并原则通过《京津冀及周边地区、汾渭平原2023—2024年秋冬季大气污染综合治理攻坚行动方案》(以下简称《方案》)、《关于推进实施水泥行业超低排放的意见》《关于推进实施焦化行业超低排放的意见》(以下简称《两个意见》)和8项国家生态环境标准,听取全国温室气体自愿减排交易市场配套制度情况汇报。生态环境部党组书记孙金龙出席会议。

京津冀及周边地区、汾渭平原2023-2024年秋冬季大气污染综合治理攻坚行动方案(征求意见稿)

关于公开征求《关于推进实施水泥行业超低排放的意见(征求意见稿)》和《关于推进实施焦化行业超低排放的意见(征求意见稿)》意见的通知


   ◇会议指出 

开展秋冬季大气污染综合治理攻坚行动是打好重污染天气消除攻坚战的关键举措。制定并实施好《方案》,对于巩固京津冀及周边地区、汾渭平原大气污染防治成果,确保完成空气质量改善目标任务具有重要意义。要充分认识2023—2024年秋冬季大气污染防治形势的严峻性和紧迫性,有效统筹经济平稳运行、民生保障和大气污染防治,不断提升精准、科学、依法治污水平,推动空气质量持续改善。要进一步健全和完善常态化联防联控机制,加强监测监控和协调联动,做到早预警、早会商、早行动,更加有效应对重污染天气,实现污染过程“削峰降速”。要持续推进治污减排工程,高质量推进重点行业超低排放改造,稳妥有序推进散煤治理,加快推广车辆和非道路移动机械的电动化。要加强统筹调度和监督帮扶,强化考核督察和政策支持,多措并举全力保障攻坚行动各项措施落实见效,确保打好秋冬季攻坚这场硬仗。


   ◇会议强调 

推进实施水泥和焦化行业超低排放,是推动行业绿色低碳高质量发展、助力深入打好蓝天保卫战的重要举措。要统筹推进超低排放改造和碳减排行动,引导企业更好落实原料替代、燃料替代等防控措施,从源头上减少污染物和碳排放,推动实现减污降碳协同增效。要扎实做好《两个意见》的组织实施、评价管理和宣传解读等工作,配套印发评估监测技术指南等,指导企业高质量完成改造任务,切实发挥出减排效益。要指导地方落实好超低排放的各项支持政策,提高企业改造积极性,让绿色发展水平高的企业真正享受到政策红利。


   ◇会议指出 

自愿减排交易市场建设和运行是一项长期而复杂的系统工程,必须不断完善制度体系,为交易市场健康发展提供坚实保障。《温室气体自愿减排项目设计与实施指南》《温室气体自愿减排注册登记规则(试行)》《温室气体自愿减排交易和结算规则(试行)》(以下简称《三项制度》)是《温室气体自愿减排交易管理办法(试行)》的重要配套制度,有利于进一步夯实交易市场制度基础,规范市场交易活动,维护交易市场秩序和各参与方合法权益。《三项制度》发布后,要根据市场运行情况,及时指导有关机构做好制度修订完善工作,不断健全交易市场制度体系并推动制度落实。要指导加快注册登记机构和交易机构组建,加强监督和业务指导,全力做好自愿减排交易市场启动各项准备工作。


   ◇会议强调 

生态环境损害鉴定评估是生态环境损害赔偿制度改革、环境公益诉讼、环境刑事司法等工作的基础性科技支撑。《生态环境损害鉴定评估技术指南 总纲和关键环节 第3部分:恢复效果评估》《生态环境损害鉴定评估技术指南 总纲和关键环节 第4部分:土壤生态环境基线调查与确定》《生态环境损害鉴定评估技术指南 生态系统 第1部分:农田生态系统》是生态环境损害鉴定评估技术标准体系的重要组成部分,将为做好鉴定评估工作提供更加科学的依据。要强化标准的全面应用,进一步规范生态环境损害鉴定评估和损害恢复效果评估,确保受到损害的生态环境得到合理赔偿和有效恢复。要不断完善鉴定评估技术标准体系,做好重点和关键问题研究,更好服务于鉴定评估实践。


   ◇会议指出 

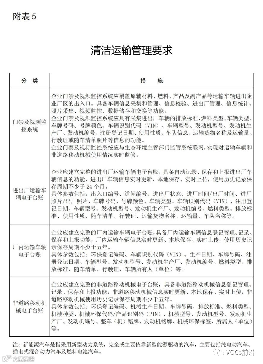
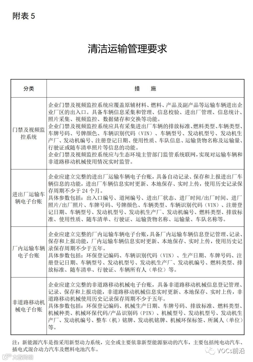
《非道路移动机械排放远程监控技术规范》进一步完善了非道路移动机械监管体系,有利于增强机械排气污染治理精准性。制定出台《重点行业移动源监管与核查技术指南》是加强重点行业移动源监管的重要举措,也是积极应对重污染天气的迫切需要,将为相关企业移动源管理和监管部门移动源核查提供技术支撑。要做好两项标准的公开发布和宣贯培训工作,切实加强监管核查,有效提升监管科技化水平。要指导非道路移动机械生产企业按要求安装车载终端并开展机械联网工作,实现“一机一档”动态管理。要指导重点行业企业加强移动源管理,推进门禁及视频监控系统建设,规范数据联网和报送。


   ◇会议强调 

规范开展建设项目竣工环境保护验收,是建设单位的法定义务,是生态环境保护监督管理的重要基础性制度。《建设项目竣工环境保护设施验收技术规范 铀矿冶》《建设项目竣工环境保护设施验收技术规范 铀矿冶退役》《建设项目竣工环境保护设施验收技术规范 卫星地球上行站》(以下简称《三项标准》),根据相关项目特点分别提出针对性要求,进一步完善了核与辐射建设项目环境管理标准体系,对于强化辐射环境保护工作具有重要意义。要加强《三项标准》的宣贯解读,多渠道、全方位做好人员培训和技术指导。要严格监督标准实施,压实建设单位主体责任,切实落实各项保护措施,保障环境保护设施稳定、有效、可靠运行,确保辐射环境安全。
  生态环境部副部长翟青、赵英民、郭芳,中央纪委国家监委驻生态环境部纪检监察组组长廖西元,生态环境部总工程师刘炳江出席会议。
  驻部纪检监察组负责同志,机关各部门、应急中心、服务中心、信息中心主要负责同志列席会议。


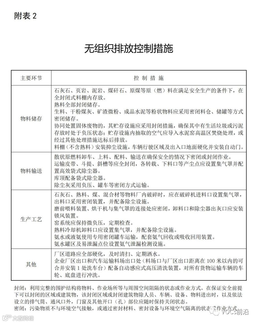
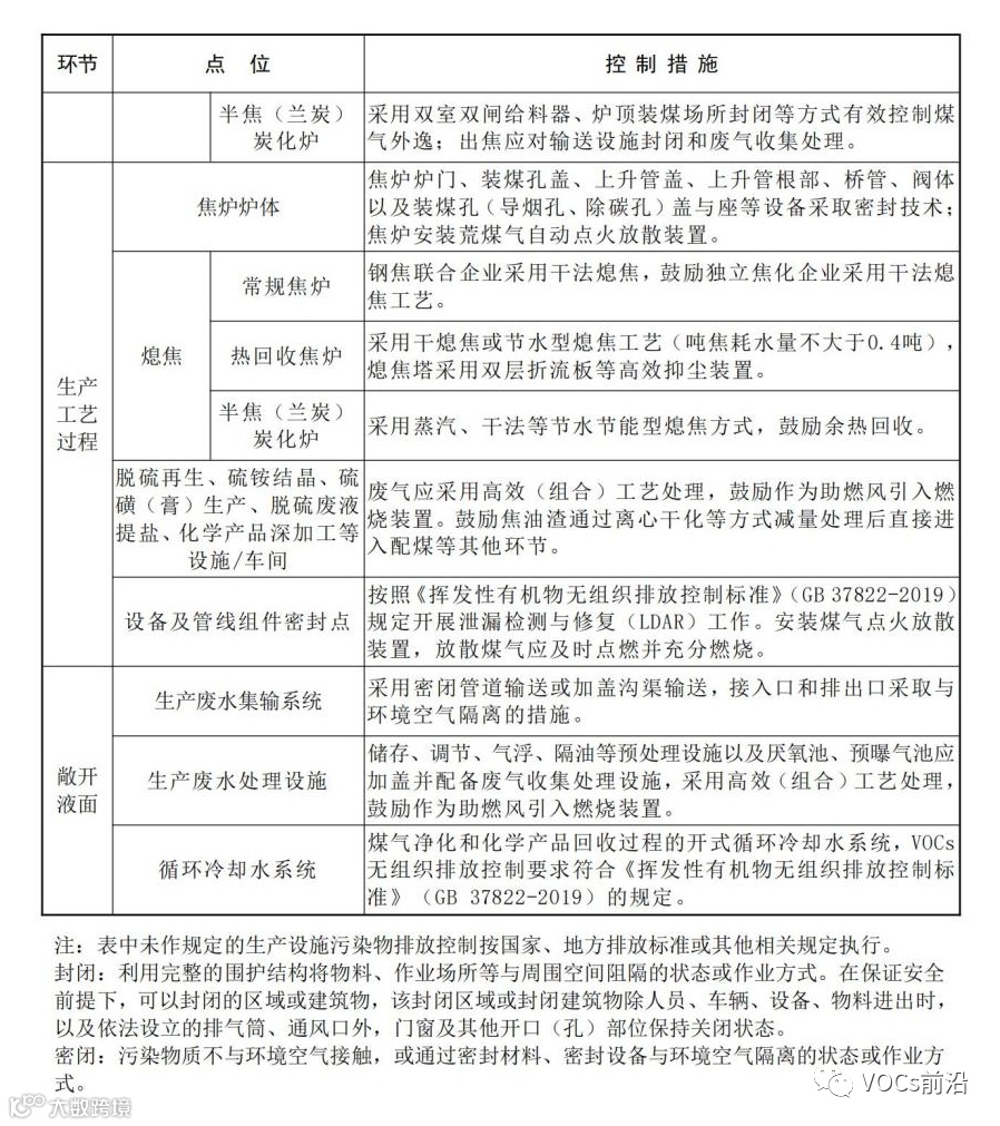
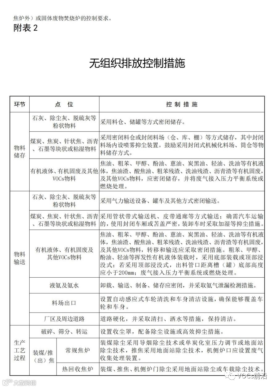
推进实施焦化行业和水泥行业超低排放是推动行业高质量发展、促进产业转型升级、助力深入打好蓝天保卫战的重要举措。近日,生态环境部部组织编制了《关于推进实施焦化行业超低排放的意见(征求意见稿)》《关于推进实施水泥行业超低排放的意见(征求意见稿)》


PART.1

《关于推进实施焦化行业超低排放的意见

(征求意见稿)



主要目标

推动焦化企业(含半焦生产,下同)超低排放改造。到2025年底前,重点区域焦化企业力争80%左右产能完成改造;到2028年底前,重点区域焦化企业基本完成改造,全国力争80%左右产能完成改造。已完成超低排放改造的钢焦联合企业,要对标对表、查缺补漏,确保焦化工序按期达到本意见要求。

意见全文

PART.2

《关于推进实施水泥行业超低排放的意见》

(征求意见稿)



主要目标

水泥行业超低排放实施范围包括水泥熟料生产企业(不含矿山)和独立粉磨站(含生产特种水泥、协同处置固废的水泥企业)。推动现有水泥企业超低排放改造,到2025年底前,重点区域取得明显进展,50%左右的水泥熟料产能完成改造;到2028年底前,重点区域水泥熟料生产企业基本完成改造,全国力争80%左右水泥熟料产能完成超低排放改造。

意见全文





【声明】内容源于网络
0
0
山东天洁项目管理咨询有限公司
公司成立于2006年,德州市环境保护产业协会会长单位,德州市“德办好”咨询服务业联合体理事长单位,同时拥有环评资质、工程咨询资质及市级维稳资质的技术咨询服务单位。
内容 907
粉丝 0
山东天洁项目管理咨询有限公司 公司成立于2006年,德州市环境保护产业协会会长单位,德州市“德办好”咨询服务业联合体理事长单位,同时拥有环评资质、工程咨询资质及市级维稳资质的技术咨询服务单位。
总阅读335
粉丝0
内容907