
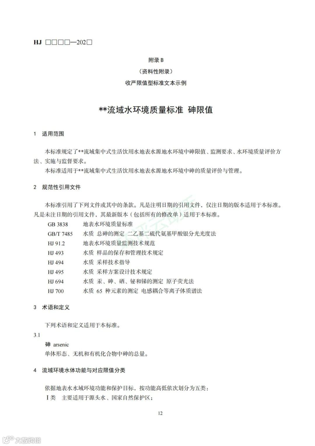
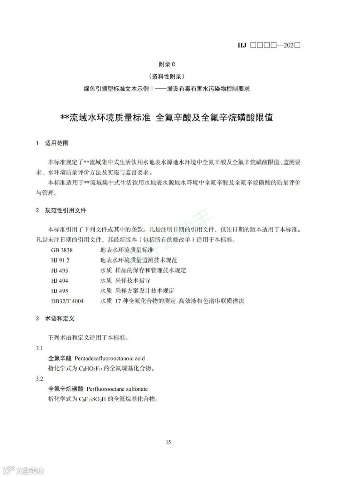
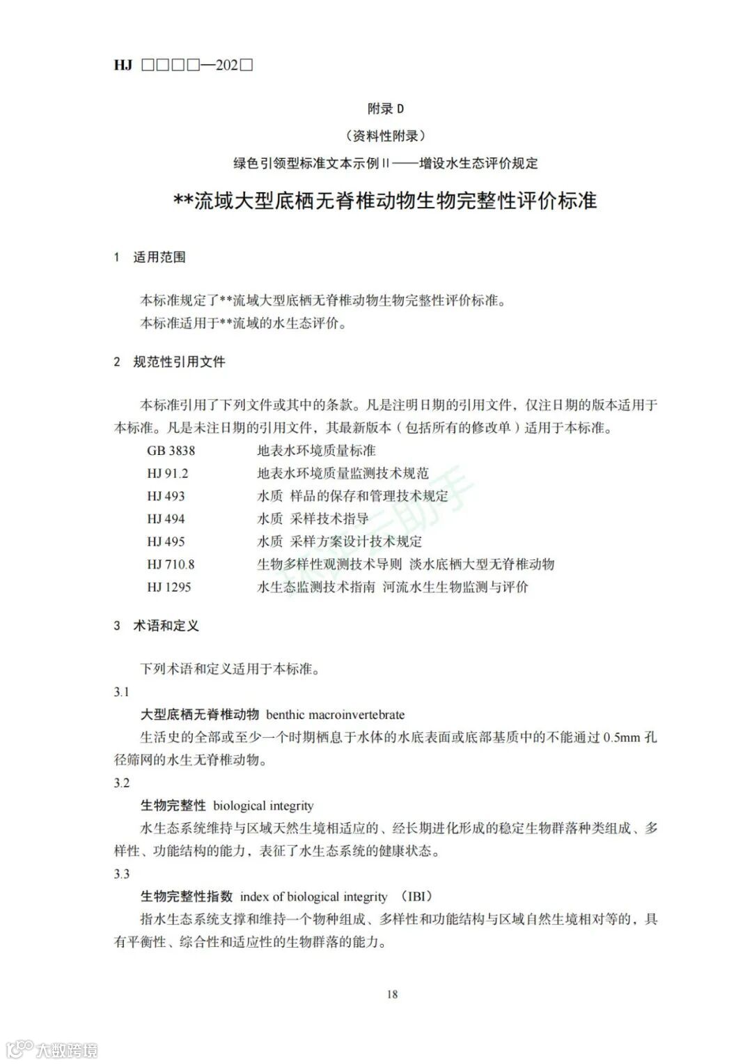
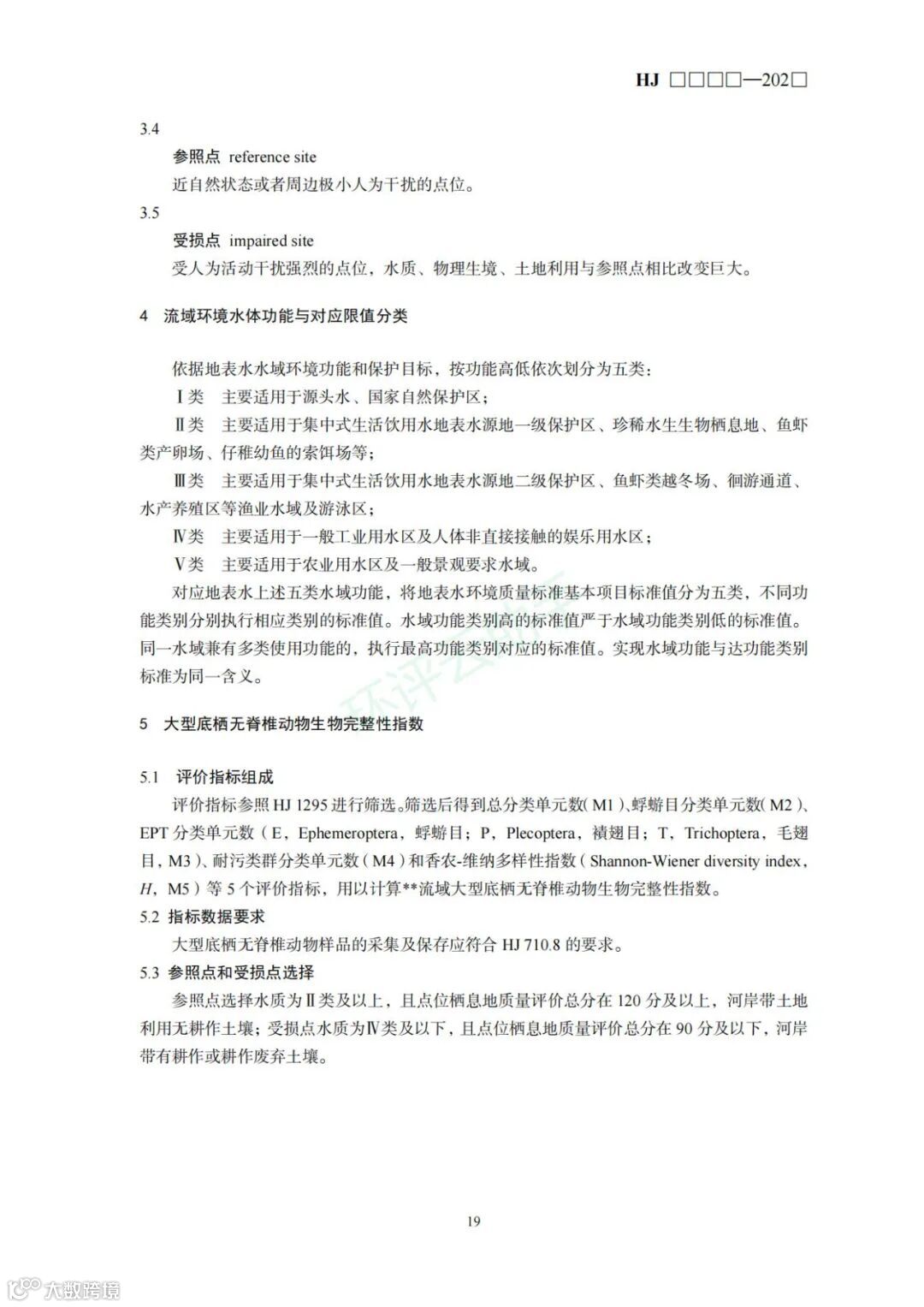
关于公开征求国家生态环境标准《流域水环境质量标准制订技术导则(征求意见稿)》意见的通知
为贯彻《中华人民共和国环境保护法》《中华人民共和国水污染防治法》《中华人民共和国长江保护法》《中华人民共和国黄河保护法》等法律法规,规范流域水环境质量标准制订工作,我部组织编制了《流域水环境质量标准制订技术导则》(征求意见稿),现公开征求意见。征求意见稿及编制说明可登录我部网站(http://www.mee.gov.cn/)“意见征集”栏目检索查阅。
各机关团体、企事业单位和个人均可提出意见和建议。有关意见建议请于2023年12月24日前通过信函或电子邮件的方式反馈我部。
附件:
生态环境部办公厅
























