
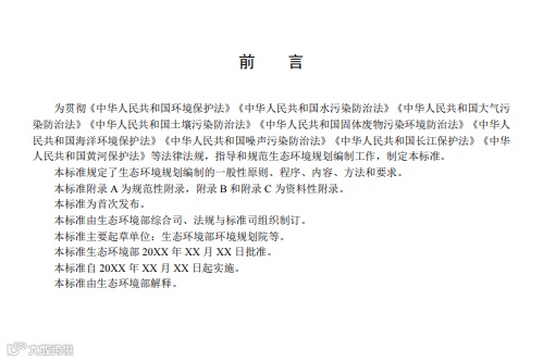
关于征求国家生态环境标准《生态环境规划编制技术导则 总纲(征求意见稿)》意见的通知
联系人:生态环境部综合司张信
电话:(010)65645227
邮箱:guihuachu@mee.gov.cn
地址:北京市东城区东长安街12号
邮编:100006
编制单位联系方式:
联系人:生态环境部环境规划院熊善高
电话:13718093839
邮箱:xiongsg@caep.org.cn
地址:北京市石景山区实兴大街15号
邮编:100043


















山东天洁项目管理咨询有限公司
联系人:生态环境部综合司张信
电话:(010)65645227
邮箱:guihuachu@mee.gov.cn
地址:北京市东城区东长安街12号
邮编:100006
编制单位联系方式:
联系人:生态环境部环境规划院熊善高
电话:13718093839
邮箱:xiongsg@caep.org.cn
地址:北京市石景山区实兴大街15号
邮编:100043

















