点击上方蓝色文字关注我们

10月25日,深圳市住建局发布了《深圳市住房公积金管理委员会关于我市住房公积金租房提取有关事项的通知》,关于这个政策!让小编我给大家展开说说!
深圳住房公积金租房提取怎么申请
接下来小编收集了一些大家常问的问题!
赶紧一起来看看
有没有你想知道的~
深圳公积金租房提取一年可以提几次?
职工通过住房公积金网点柜台提取的,每年申请提取不超过两次。
职工已签订《深圳市住房公积金业务自助办理服务协议》,通过公积金中心网上办事系统、粤省事小程序、住房公积金业务银行网点自助终端等自助服务平台申请提取的,每月可以申请提取一次。
深圳公积金按月委托租房提取什么时候可以到账?
职工可通过广东住房公积金微信小程序或支付宝市民中心(城市:深圳)自助签订此协议,每月租房提取到账时间为协议签订日期的三个工作日内,在签订协议时可以看到到账时间。
协议签订当月未发生提取的,协议于当月生效;协议签订当月已发生提取的,协议于次月生效。

深圳公积金提取影响以后贷款买房吗?
公积金提取不影响申请公积金贷款,但深圳住房公积金贷款额度与申请人公积金账户余额、缴存基数、所购房产价值、贷款成数、贷款年限等有关,所以尽量留存足够的余额以便计算贷款额度。
外省缴纳的住房公积金怎么转入深圳?
第一步,进入粤省事小程序后先实名验证登录,并绑定自己的公积金账户。

第二步,在小程序首页找到【公积金】服务,点击进入后选择下方的【异地转移业务】发起公积金转移申请(注意,公积金异地转入需近期连续缴存满6个月才可申请)。


发起并提交申请后,可重新在公积金主页点击【异地转移业务】,进入查看申请详情。在异地中心尚未审核的情况下,如需撤销,可点击“撤销申请”。
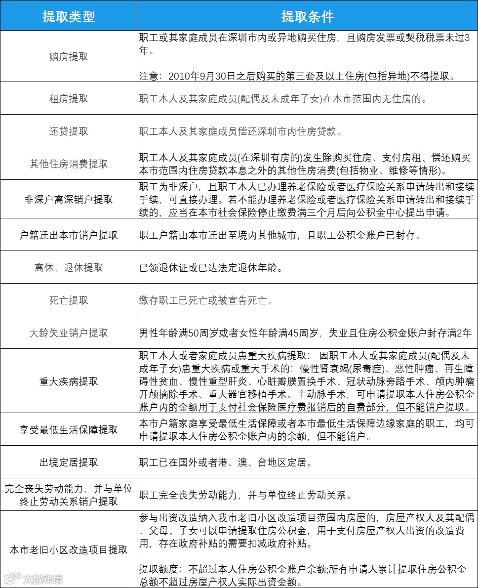
深圳公积金提取全攻略
深圳公积金提取攻略共有14种,将公积金账户里的余额提取出来用于购买住房、支付房租、偿还购买本市范围内住房贷款本息等等。

(点击图片放大查看)
-END-
今天的分享就到这里啦,
如果对您有帮助,就点个免费的关注吧!
欢迎在下方留言,
我们下期再见!
- 往期回顾 -





