点击蓝字或下方名片 关注我们
有疑惑,请务必加老师微信,因为我们是一群热情的人。

在这里,给大家准备了2023年最新最全个税汇算操作攻略。
综合所得汇算清缴通知
各位同事:
依据政策,符合规定的情形需办理年度汇算进行退税或补税。

如需委托单位代办汇算清缴,应于2023年4月30日前与单位进行书面确认,补充提供其2022年度在本单位以外取得的综合所得收入、相关扣除、享受税收优惠等信息资料。
请大家根据本人实际情况申报,参照附件完成汇算清缴。如有疑问,请联系财务部。
附件2:如何自己在个税APP上完成综合所得汇算清缴?
附件3:如何委托单位办理个税综合所得汇算清缴?
附件4:可以在汇缴期间补充扣除的费用
附件1:如何判断自己是否需要汇算清缴?
1.哪些人需要办理年度汇算

(一)年度汇算需补税但综合所得收入全年不超过12万元;
(二)年度汇算需补税金额不超过400元;
(三)已预缴税额与年度汇算应纳税额一致;
(四)符合年度汇算退税条件但不申请退税。

2.标准申报:2022年度综合所得年收入额超过6万元,需要通过标准申报方式办理年度汇算。(办理时间:3月1日至6月30日)
注意:居民个人取得境外所得的,需要到办税服务厅办理。


如果不方便自行申报,也可以选择委托单位来办理个税综合所得汇算清缴。由于牵扯到隐私问题,如果条件允许,还是建议各位按照附件2指引,进行自行申报。

注意:
(1)个人对所提交信息的真实性、准确性、完整性负责,单位不会进行核实,也不承担由此产生的风险。
(2)根据政策规定,申报表及相关收入、扣除等资料,需自年度汇算期结束之日起留存5年。
税务总局公告2021年第2号规定:纳税人未与单位确认请其代为办理年度汇算的,单位不得代办。
附件4:可以在汇缴期间补充扣除的费用
如果在2022年度发生下列费用,符合标准的可以在汇算清缴中进行扣除。

2022年度个税汇算最新变化
附:专项附加扣除操作指南
2.进一步完善预约办税制度,在维持预约办税起始时间(2月16日)基础上,将预约结束时间延长至3月20日。
3.新增对生活负担较重的纳税人优先退税的规定,同时将2022年度收入降幅较大的纳税人也纳入优先退税服务范围。
二、专项扣除的内容有哪些,具体扣除标准是什么?







个税汇缴计算方法
附:详细案例解析
一、个税汇算项目

注意:以下不并入综合所得,不是个税汇算清缴范围:

二、应纳税所得额

(1)专项扣除:个人承担的基本养老保险、基本医疗保险、失业保险、住房公积金部分。
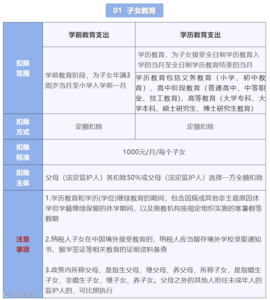
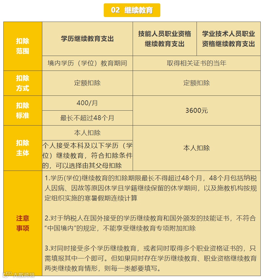
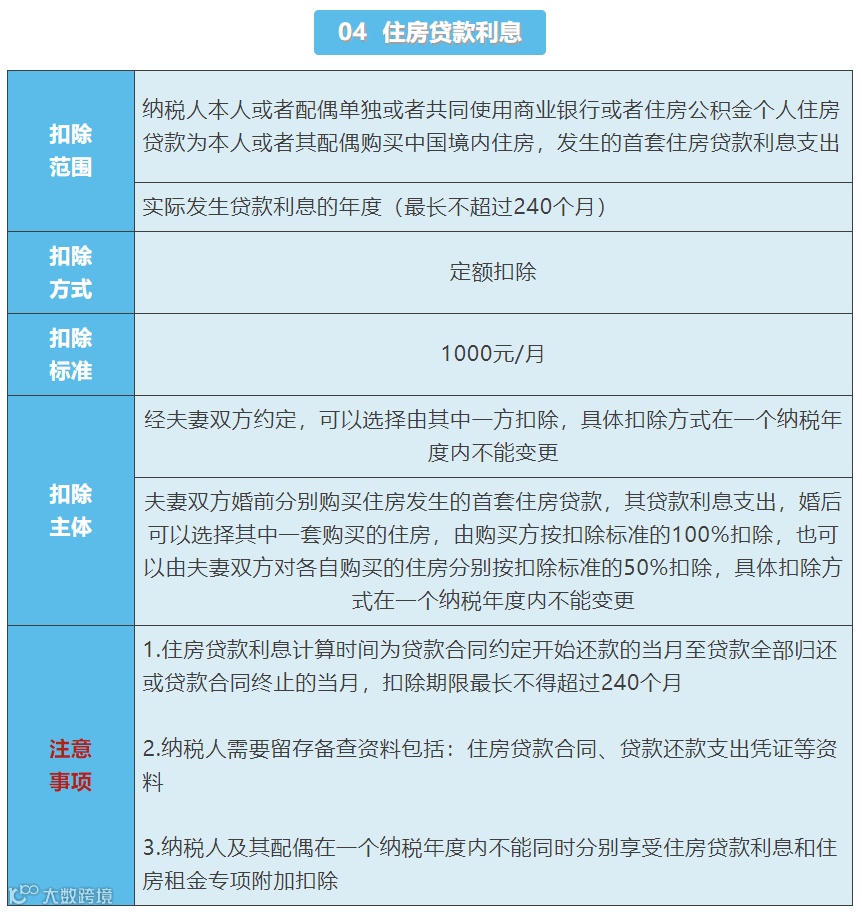
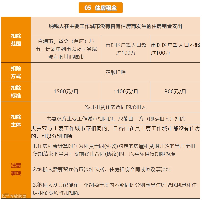
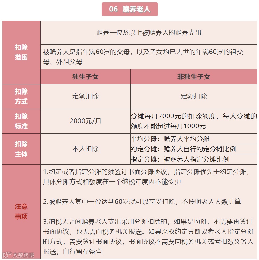
(2)专项附加扣除:子女教育、继续教育、大病医疗、3岁以下婴幼儿照护支出、住房贷款利息、住房租金和赡养老人等七项专项附加扣除。
(3)其他扣除:个人养老金、个人缴付符合国家规定的企业年金、职业年金,个人购买符合国家规定的商业健康保险、税收递延型商业养老保险的支出以及国务院规定可以扣除的其他项目。
三、税率表

四、应纳税税额

2022年度应补/应退税额=2022年度应纳税额-2022年度已预缴税额
提示:以下3种情形不需要进行个税汇算清缴。

中国居民小松2022年取得如下所得:
(1)取得任职的A公司发放的全年工资200000元,按照国家规定的标准缴纳了三险一金30000元,另有符合条件的专项附加扣除20000元。
(2)4月收到B公司支付的设计费5000元。
(3)7月收到了出版社支付的稿酬40000元。
(4)提供著作权的使用权给天成出版社,10月一次性取得收入100000元。
请问:2022年个税汇算时应补缴多少个税?假设小松已预缴20000元个税。
答:
①工资、薪金所得的年收入额为200000元
②劳务报酬所得的年收入额=5000×(1-20%)=4000(元)
③稿酬所得的年收入额=40000×(1-20%)×70%=22400(元)
④特许权使用费所得的年收入额=100000×(1-20%)=80000(元)
⑤综合所得年应纳税所得额=(200000+4000+22400+80000)-60000-30000-20000=196400(元)
查阅居民个人综合所得适用税率表可知,适用税率20%,速算扣除数16920,应纳税额=196400×20%-16920=22360(元)
2022年小松应补缴税额=22360-20000=2360(元)
个人所得税税率表
建议打印收藏!






感谢关注广州代订易企业服务平台!
我们会在广州等你~️

