点击蓝字或下方名片 关注我们

导读
最近国家连连发布个税优惠政策,新政后一部分人个税少交甚至不交,具体怎么做到?快跟小编一起看看!
专项附加扣除标准提高
纳税人个税减负!

为进一步减轻家庭生育养育和赡养老人的支出负担,依据《中华人民共和国个人所得税法》有关规定,国务院决定,提高3岁以下婴幼儿照护等三项个人所得税专项附加扣除标准。现将有关事项通知如下:
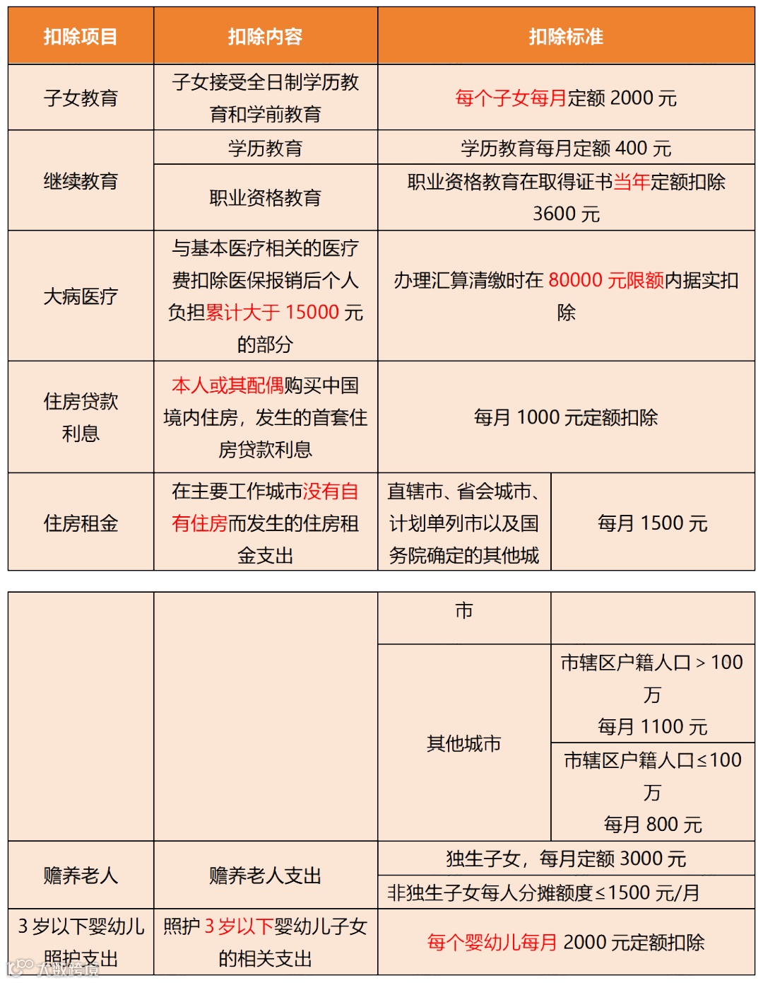
一、3岁以下婴幼儿照护专项附加扣除标准,由每个婴幼儿每月1000元提高到2000元。
二、子女教育专项附加扣除标准,由每个子女每月1000元提高到2000元。
三、赡养老人专项附加扣除标准,由每月2000元提高到3000元。其中,独生子女按照每月3000元的标准定额扣除;非独生子女与兄弟姐妹分摊每月3000元的扣除额度,每人分摊的额度不能超过每月1500元。
其实三项专项附加扣除调整,真正影响的是缴纳个税且满足上述三项专项附加扣除条件的个人,即有老人孩子的纳税人。对于这些人而言,假如有两个孩子,三项扣除标准每月提高1000元,最高能比之前多享受3000元每月个税扣除额,一年则是36000元。
如果该人适用最高的45%个税边际税率,那么理论上可享受1.62万元个税减税额。
当然,如果有更多的孩子,可以享受更高的扣除额度,到手收入会更高。
两项个税优惠政策延期
与纳税人息息相关

为进一步减轻纳税人负担,财政部、税务总局发文明确延续实施全年一次性奖金个人所得税政策至2027年12月31日。

(1)单独申报适用税率表

(2)综合申报适用税率表

二、延续实施个税综合所得汇算清缴有关政策

2024年1月1日至2027年12月31日居民个人取得的综合所得,年度综合所得收入不超过12万元且需要汇算清缴补税的,或者年度汇算清缴补税金额不超过400元的,居民个人可免于办理个人所得税综合所得汇算清缴。
居民个人取得综合所得时存在扣缴义务人未依法预扣预缴税款的情形除外。
官方明确!
年收入10万以下基本不交个税
财政部副部长王东伟在近期召开的国务院政策例行吹风会上表示,目前年收入10万元以下的个人基本不缴纳或者仅缴纳少量的个人所得税。
三项专项附加扣除标准提高以后,纳税人税收负担将进一步降低,尤其是中等收入群体减税幅度更大。
关于这个问题,财政部副部长王东伟表示:
自8月31日,国务院宣布将赡养老人、3岁以下婴幼儿照护和子女继续教育三项专项附加扣除标准提高以后,纳税人税收负担将进一步降低,尤其是中等收入群体减税幅度更大,我们国家有四亿多中等收入群体,这个群体受益最大。比如,纳税人有两个小孩,他的父亲或母亲年满60岁,按照新的扣除标准测算,这个纳税人每个月都可以多扣除3000元,一年就能多扣36000元。如果这个纳税人的年收入是20万元,那他的减税幅度就达到54%;如果这个纳税人的年收入是50万元,那他的减税幅度就达到14%。
举例说明:
一、居民个人小A,税前年收入10万元,全年个人承担的三险一金为1万元,有两个上小学的孩子,父母均已年满60周岁。
假设小A全年无其他收入,按公式计算的个税的应纳税所得额=
100000-60000-10000-2000×2×12-3000×12=-54000元(即为0元),根本无需缴纳个人所得税。
如果小A还有住房贷款的利息支出等其他附加扣除,应纳税所得额只会更低。
上述案例列举的是大部分家庭的个税情况,但如果纳税人本身未结婚,也未生育子女,父母也未年满60周岁的话,情况可能稍微不太一样。
居民个人小A,税前年收入10万元,全年个人承担的三险一金为1万元,未结婚,无子女,父母也未年满60周岁,仅有住房租金支出。在小A全年无其他收入的情况下:
个税的应纳税所得额=100000-60000-10000-1500×12=12000元;
应纳税额=12000×3%=360元。
附:2023年个税扣除项目
1、基本减除费用

2、专项扣除

3、专项附加扣除

4、其他扣除

5、公益性捐赠

感谢关注广州代订易企业服务平台!
我们会在广州等你~️


