点击蓝字或下方名片 关注我们


1、内资公司:
股东为内地自然人,需要准备任一股东身份证原件,其他股东身份证复印件,所有股东及公司高管的U盾(用于电子签名使用,建议办理专用的深圳数字证书);
2、外资公司:
若新注册公司股东为港澳台自然人或国外自然人,需要携带本人携带身份证或通行证到现场面签一次,如香港自然人提供回乡证,台湾自然人提供台胞证,国外自然人提供护照,如本人无法到场,可提供本人证件的公证书进行认证。
1.确定公司类型
首先,需要确定你想要注册的公司类型。在深圳,常见的公司类型包括有限责任公司(LLC)和股份有限公司(Ltd.)等。不同的公司类型有不同的注册要求和流程,因此在选择公司类型时要根据实际情况进行考虑。
2.选择公司名称
在选择公司名称时,需要注意以下几点:
- 公司名称应该与经营范围相符,不能与已注册的公司重名。
- 公司名称应该简洁明了,易于记忆和传播。
- 公司名称不能含有敏感词汇或违法内容。
3.确定注册资本
注册资本,实缴制,五年内需要缴满,不建议设置太高。。
4.选择经营范围
经营范围是指公司可以从事的业务范围。在选择经营范围时,需要考虑到市场需求和自身能力,确保选择的经营范围符合法律规定。
5.确定股东出资比例以及公司高管身份信息
(包含:法人、总经理、监事及所有股东)
6.办理银行U盾或个人数字证书

确定经营项目: 首先,创业者需要明确自己要经营的业务项目,包括经营范围、经营地点等。
选择名称: 在确定经营项目后,需要选择一个符合法律规定的公司名称,可以通过工商行政管理机关的网站查询是否已有同名,确保名称的唯一性。
准备材料: 准备好个人身份证明、经营场所租赁合同或产权证明、申请书等相关材料。
到工商行政管理机关办理注册手续: 携带好准备的材料,前往当地工商行政管理机关办理注册手续,填写相关申请表格并缴纳相关费用。
领取营业执照: 在提交申请后,等待工商行政管理机关审核通过后,即可领取营业执照。
拿到营业执照后是不是什么都不用管呢?
当然NO NO NO!!
这只是一个开始 ,快来看看下面六大重大事项,请一定要注意办理哦!
拿到执照后,需要到公安局指定点进行刻章,共四个章
公章:最重要的章,基本办理很多业务都需要盖公章,一定妥善保管!
财务章、法人章:主要是开设基本户时会用到
发票章:发票章在涉及开票业务会用到
*如果是已经注册好了的公司没有刻章备案或者注册时忘记选择免费刻章备案的话,就只能另找刻章公司了哦。
1、可以就近原则选择银行,但为了安全方便,建议最好还是选择四大银行
2、提前布置好公司场地,在门口挂上公司招牌,紧接着预约银行客户经理看场地
3、最后带上营业执照、印章、租赁合同等资料去银行开户就可以啦
在营业执照签发之日起30日内记得办理税务报道,登记税种,否则可能面临罚款甚至吊销营业执照!
目前可在线上办理啦,首先法人需要在 “广东税务”APP进行实名认证,接着登录电子税务局,选择“新办纳税人套餐”填写即可。
办理好税务登记的次月进行纳税申报,即使没有业务,每个月也要按时做账零申报,
否则不仅公司会被罚款,对外申办业务被限制,法人也会进入黑名单,对以后的贷款、投资、出国出行都会受到影响!
每年5月31日前完成企业所得税年报(公司)
每年3月31日前完成个体经营所得年报(个体户/个人独资企业)
*忘记申报会面临罚款哦!
每年6月30日之前做工商年检,否则会被列入经营异常名录!面临执照被吊销和罚款的风险。
增值税:根据公司的经营规模、行业和纳税人类型,增值税税率有所不同。贸易销售、动产租赁等行业的一般纳税人通常为13%,现代服务业一般纳税人增值税为6%,而小规模纳税人则统一按3%进行申报缴纳(目前优惠政策税率为1%)
企业所得税:税率根据企业的应纳税所得额大小而有所不同,标准税率为25%(一定情况下优惠政策税率约5%)
附加税:包括城市维护建设税、教育费附加和地方教育费附加,这些附加税通常是基于增值税的应纳税额来计算的。
其他税费:如消费税、房产税、印花税、土地使用税等,这些税费根据公司具体的业务活动和资产情况来确定申报。
公司在交完以上相关税费后,股东通过分红方式获取企业利润时,还需要缴纳个人所得税。
个人所得税:个体户根据其经营所得,需要缴纳个人所得税。个人所得税采用超额累进税率,根据经营所得的多少来确定税率。
增值税:对于销售商品或提供服务的个体户,需要缴纳增值税。具体的税率根据销售额和纳税人类型来确定,一般情况下个体户都是属于小规模纳税人,按销售额的3%缴纳增值税(目前政策优惠税率为1%)
附加税费:包括城建税、教育费附加和地方教育费附加,这些税费是基于增值税的应纳税额来计算的。
新注册的公司注册资本写多少比较好?必须开通公司账户么?这些你都清楚吗?今天,就让柏图财税来给您一一解答,快一起看下吧!
01
注册资本越多越好?
按照修订的《公司法》及相关条例,注册资本的实缴已经没有期限承诺限制,也没有认缴限额,也不再需要《验资报告》。
什么是认缴制
认缴制指的工商部门只登记公司认缴的注册资本总额,无需登记实收资本,不再收取验资证明文件,申请企业登记不用再为注册资本发愁。
注册资本多少才合适?
殊不知认缴制下公司股东的出资义务只是暂缓缴纳,而不是永久免除!
注册资本巨大?
如果公司有外债,股东依然需要在注册资本的范围内承担这些债务。
也就是说,注册资本越大,投资人的风险就越高!

假设蔡老板的有限责任公司注册资本为3000万,后期由于公司经营不善,导致企业破产,对外欠债为1500万。
根据新公司法的规定,有限责任公司的股东是以认缴出资额为限承担公司责任的,如果注册资本只有100万,那么只需要承担100即可;但由于注册资本为3000万,则公司需要承担全部1500万的责任!
02
公司不同的银行账户
新注册的公司必须要有银行账户,一般来说基本户和一般户两种,有什么区别?
其实银行账户分总共为4大类:
也就是企业的基本户,是办理转账结算和现金收付的主办账户,经营活动的日常资金收付以及工资、奖金和现金的支取均可通过该账户办理。
2.一般存款账户
也称为企业一般户,企业的一些结算需要经过一般户,如基本户意外的银行有借款的,或者为了获得基本户以外的银行特殊服务(结算速度快、业务范围广、规避同一家银行的风险等等)。
一句话总结一下:基本户可以存、取、转、收;一般户只能存、转、收,不得办理现金提取业务。
3.临时存款账户
如字面意思,有明确的有效期,主要用于企业临时经营活动的结算。
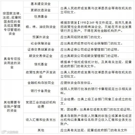
4.专款专用的存款账户
公司要开设这个账户,需要提供相关部门的批文或证明。

1. 一个企业只能有一个基本户,在开了基本户的基础上才可以开立多个一般户(类似于电话卡的主卡和副卡的关系),开立时需提供相关的依据、文件;通过基本户的每笔核算业务,企业都要详细记录;
2. 以上四类银行账户中,只有一般户不得办理现金提取业务。
在实际工作中,如果企业确实急需从一般户支出现金的,可以填开转账支票转到个人户,再通过个人户提取现金。
专用存款账户能否支取现金要视情况而定。
03
现在的新公司开户大致分为三步:
预约以后银行会安排人员上门拍照;拍照后再带齐资料去银行柜台办理开户。
2.资料审核
银行审核公司所有资料信息,并等待审核结果。
3.领取开户许可证
个别银行开户要求开户存入一定量的资金(一般是5K-10K之间),大约一周左右时间可以取出。
以建行为例,开立基本户的流程如下:

所需资料
所需资料为:营业执照原件、含股东组成情况及其前面的公司章程、股东材料(个人身份证复印件或单位的营业执照复印件及其法定代表人的身份证复印件)、法人和经办人的身份证原件、公章、财务章、法人章。
注意
当银行审核不通过时,就会退回企业的申请。
一般户:除了需要上述资料外,还需要提供开户许可证,如果开户公司为分支机构,还需要提供总公司的相关资料。
感谢关注广州代订易企业服务平台!
我们会在广州等你~️


