
2022年初,发改委、工信部、住建部、商务部等部门研究制定了《促进绿色消费实施方案》。方案指出:进一步激发全社会绿色电力消费潜力。鼓励行业龙头企业、大型国有企业、跨国公司等消费绿色电力,发挥示范带动作用,推动外向型企业较多、经济承受能力较强的地区逐步提升绿色电力消费比例。
至于以上这些界定和交易的规则,国网和南网已经出台相关规则,全国范围内的绿电交易交易基本有规则可以遵循!
2022年5月,北京电力交易中心印发《北京电力交易中心绿色电力交易实施细则》,就国网区域绿电交易的定义、规则、机制等进行了明确。南方区域各电力交易机构联合编制印发《南方区域绿色电力交易规则(试行)》对以上问题进行了明确,并已与2月25日起实施。对上述问题进行了解释。
国网层面:
绿色电力产品是指符合国家有关政策要求的风 电、光伏等可再生能源发电企业上网电量。市场初期,主要指风电和光伏发电企业上网电量,根据国家有关要求可逐步扩大至符合条件的其它电源上网电量。
绿色电力交易是指以绿色电力产品为标的物的 电力中长期交易,用以满足发电企业、售电公司、电力用户等市场主体出售、购买绿色电力产品的需求,并为购买绿色电力产品的电力用户提供绿色电力证书。
绿色电力证书(以下简称"绿证")是国家对 发电企业每兆瓦时非水可再生能源上网电量颁发的具有唯一代码标识的电子凭证,作为绿色环境权益的唯一凭证。
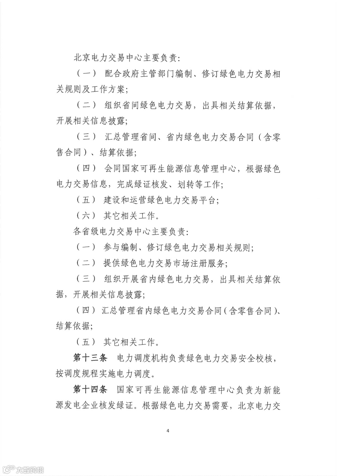
参与市场成员:发电企业、电力用户、售电公司等市场主体,以及电网企业、电力交易机构、电力调度机构、国家可再生能源信息管理中心等。
参与绿色电力交易的发电企业初期主要为风电和光伏等新能源企业。绿色电力交易优先组织未纳入国家可再生能源电价附加补助政策范围内的风电和光伏电量(以下简称“无补贴新能源”)参与交易;已纳入国家可再生能源电价附加补助政策范围内的风电和光伏电量(以下简称"带补贴新能源")可自愿参与绿色电力交易,其绿色电力交易电量不计入合理利用小时数,不领取补贴;分布式新能源可通过聚合的方式参与绿色电力交易。
绿色电力交易主要包括省内绿色电力交易和省间绿色电力交易。其中:
(一)省内绿色电力交易是指由电力用户或售电公司通过电力直接交易的方式向本省发电企业购买绿色电力产品。
(二)省间绿色电力交易是指电力用户或售电公司向其他省发电企业购买符合条件的绿色电力产品,初期由电网企业汇总省内绿色电力交易需求,跨区跨省购买绿色电力产品,结合电力市场建设进展和发用电计划放开程度,建立多元市场主体参与跨省跨区交易机制,有序推动发电企业与售电公司、用户参与省间绿电交易。
绿色电力交易的组织方式主要包括双边协商、挂牌等,可根据市场需要进一步拓展,应实现绿色电力产品可追踪溯源。其中:
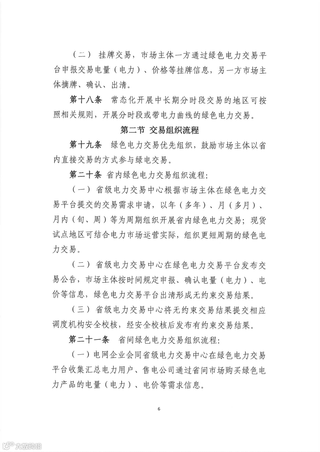
(一)双边协商交易,市场主体自主协商交易电量(电力)、价格,通过绿色电力交易平台申报、确认、出清。
(二)挂牌交易,市场主体一方通过绿色电力交易平台申报交易电量(电力)、价格等挂牌信息,另一方市场主体摘牌、确认、出清。
价格方面,绿色电力交易价格由市场主体通过双边协商、挂牌交易等方式形成。绿色电力交易价格应充分体现绿色电力的电能价值和环境价值,原则上市场主体应分别明确电能量价格与绿色环境权益价格。
参与绿色电力交易的电力用户、售电公司,其购电价格由绿色电力交易价格、输配电价、辅助服务费用、政府性基金及附加等构成。输配电价、辅助服务费用、政府性基金及附加按照国家有关规定执行。参与绿色电力交易的电力用户应公平承担为保障居民农业等优购用户电价稳定产生的新增损益分摊费用。
绿色电力交易试点初期,按照平稳起步的原则,可参考绿色电力产品供需情况合理设置交易价格上、下限,待市场成熟后逐步取消。
南网层面:
1)绿色电力:符合国家有关政策要求的风电、光伏等可再生能源发电企业上网电量。
2)绿色电力交易:电力用户或售电公司与绿色电力发电企业依据规则同步开展电力中长期交易和绿证认购交易的过程。在绿色电力供应范围内,电力用户或售电公司与绿色电力发电企业建立绿证认购关系,选择通过电网企业供电的方式获得绿色电力,属于绿色电力交易范畴。
3)绿色电力证书:简称“绿证”,是按照国家相关管理规定,依据风电、光伏等绿色电力上网电量,通过国家能源局颁发的具有唯一代码标识的电子凭证。
交易市场成员按照市场角色分为售电主体、购电主体、输电主体和市场运营机构。
1)售电主体:主要是符合绿证发放条件的风电、光伏等可再生能源发电企业,现阶段主要是集中式陆上风电、光伏。根据市场建设发展需要,售电主体可逐步扩大至符合条件的水电企业以及其他可再生能源发电企业。
2)购电主体:是电力用户或售电公司,其中,售电公司参与绿色电力交易,应与有绿色电力需求的零售用户建立明确的代理关系。电网企业落实国家保障性收购或代理购电政策的,可以作为购售电主体参与绿色电力交易。适时引入分布式电源、电动汽车、储能等市场主体参与绿色电力交易。
3)输电主体:为各省区省级电网企业,跨区跨省开展绿色电力交易的,输电主体还包括南方电网超高压输电公司。电网企业应为绿色电力交易提供公平的报装、计量、抄表、结算和收费等服务。
4)电力交易机构:广州电力交易中心负责南方区域绿色电力交易组织和管理,负责南方区域绿证的划转、注销和交易等工作,负责组织为南方区域市场主体提供绿色电力查证服务。南方区域各电力交易机构依据规则开展绿色电力交易。
5)电力调度机构:在确保电网安全的前提下,提供安全约束条件,开展安全校核,合理安排运行方式,优先执行绿色电力交易合同。
6)国家可再生能源信息管理中心:根据南方区域绿色电力交易需要,会同广州电力交易中心向发电企业核发绿证。
附:北京电力交易中心和广州电力交易中心绿电交易规则原文件

















据说 点 亮 星 标后
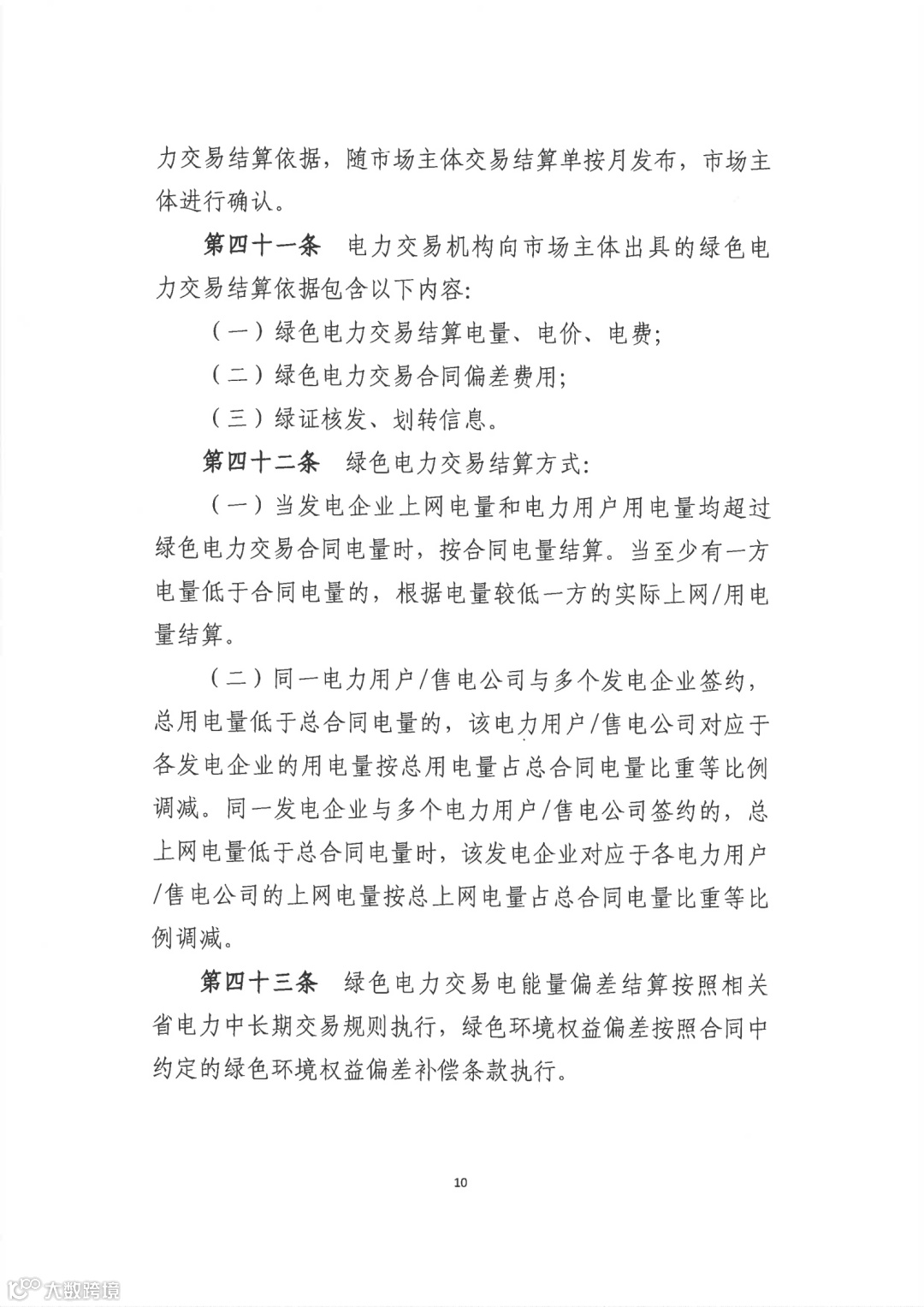
不会错过光合能源每条推送哦!