
我国工业领域的能源消费占据了全国消费总量的65%。截止2020年底,工业领域用电量占到了全社会用电总量的67%以上。作为我国能源消费的“主战场”,工业领域需要尽快解决产业结构和能源结构的平衡性问题,争取率先“达峰”。
日前,由工信部印发的《“十四五”工业绿色发展规划》,指明了工业领域未来发展的方向。《规划》指出,到2025年,工业产业结构、生产方式绿色低碳转型取得显著成效,绿色低碳技术装备广泛应用,能源资源利用效率大幅提高,绿色制造水平全面提升,为2030年工业领域碳达峰奠定基础。
其中,《规划》重点提出要提升我国清洁能源消费比重,鼓励工厂、园区开展工业绿色低碳微电网建设,大力发展屋顶分布式光伏、多元储能等技术,有效推动工业领域多能高效互补利用。这项政策的颁布,对我国未来5年内工业领域绿色转型,推动实现“双碳”目标具有重要意义。
另外自2021年起,国家、地方从政策层面屡次强调“光伏+新建厂房”,《2030年碳达峰方案》明确提出“到2025年新建厂房屋顶光伏覆盖率力争达到50%”的目标,多个省、市、县区也出台政策,结合绿色建筑、绿色经济、生态经济发展规划,鼓励工厂、园区开展工业绿色低碳微电网建设,发展屋顶光伏等,推进多能高效互补利用。

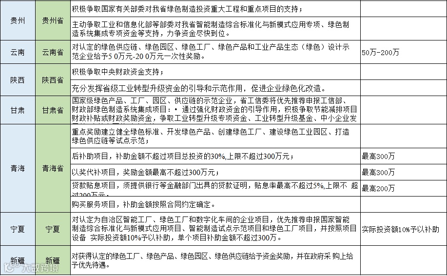
北京、上海、天津、河北、广东、安徽等多地出台绿色工厂、绿色园区补贴政策,包括资金补助、金融担保、信贷支持等。
从以下表格可以看出大部分地区对于入选国家级绿色园区、工厂名单的企业将一次性奖励100万元,浙江湖州的奖励金额达到了1000万元,对于入选省级名单多是一次性奖励50万元,同时还有多个城市按照设备投资金额的百分比进行奖励,最高可达800万,分享给大家。

资料与信息来源:3060碳达峰碳中和
据说 点 亮 星 标 后
不会错过光合能源每条推送哦!