
//
据国家能源局南方监管局官方发布,8月3日,国家能源局南方监管局发布《广东、广西、海南省(区)分布式光伏发电项目并网指引(征求意见稿)》,该指引适用于分布式光伏发电项目接入南方电网公司在广东、广西、海南省(区)配电网。
指引中对于广东、广西、海南省(区)分布式光伏发电项目并网中各个环节做了详细的要求,请大家仔细浏览,并按照要求更好地开展分布式光伏发电项目。
征求意见稿全文如下:










资料与信息官方发布:国家能源局南方监管局
推荐阅读
据说 点 亮 星 标 后
不会错过光合能源每条推送哦!
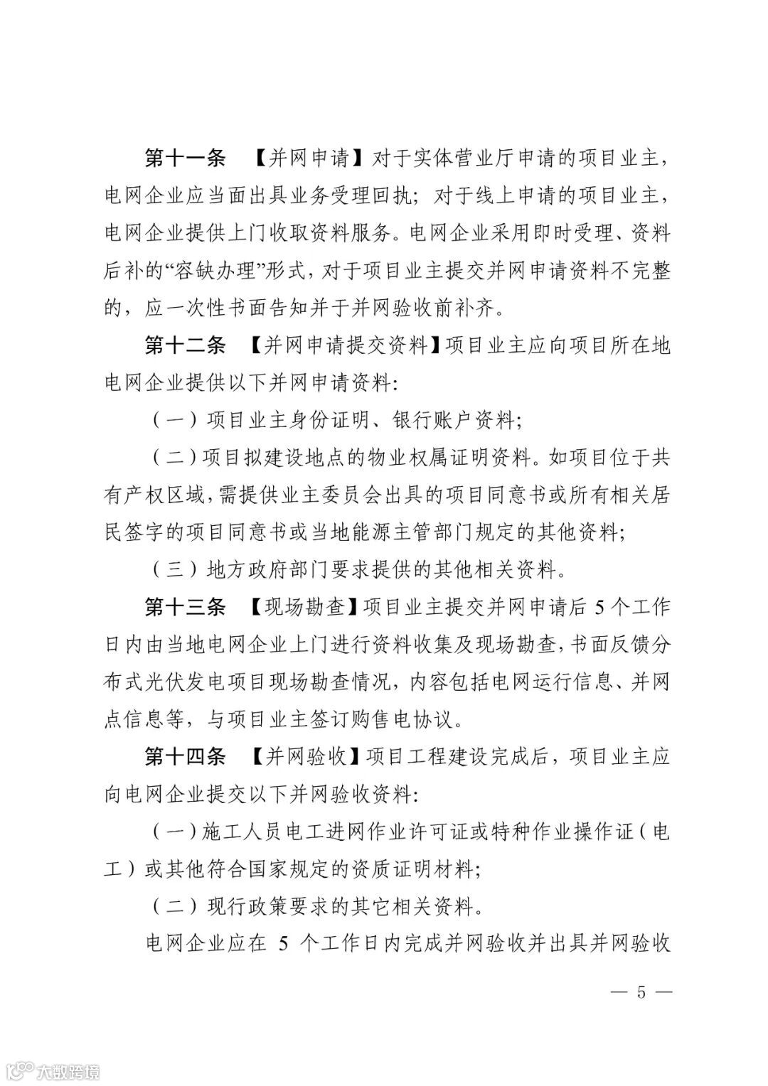
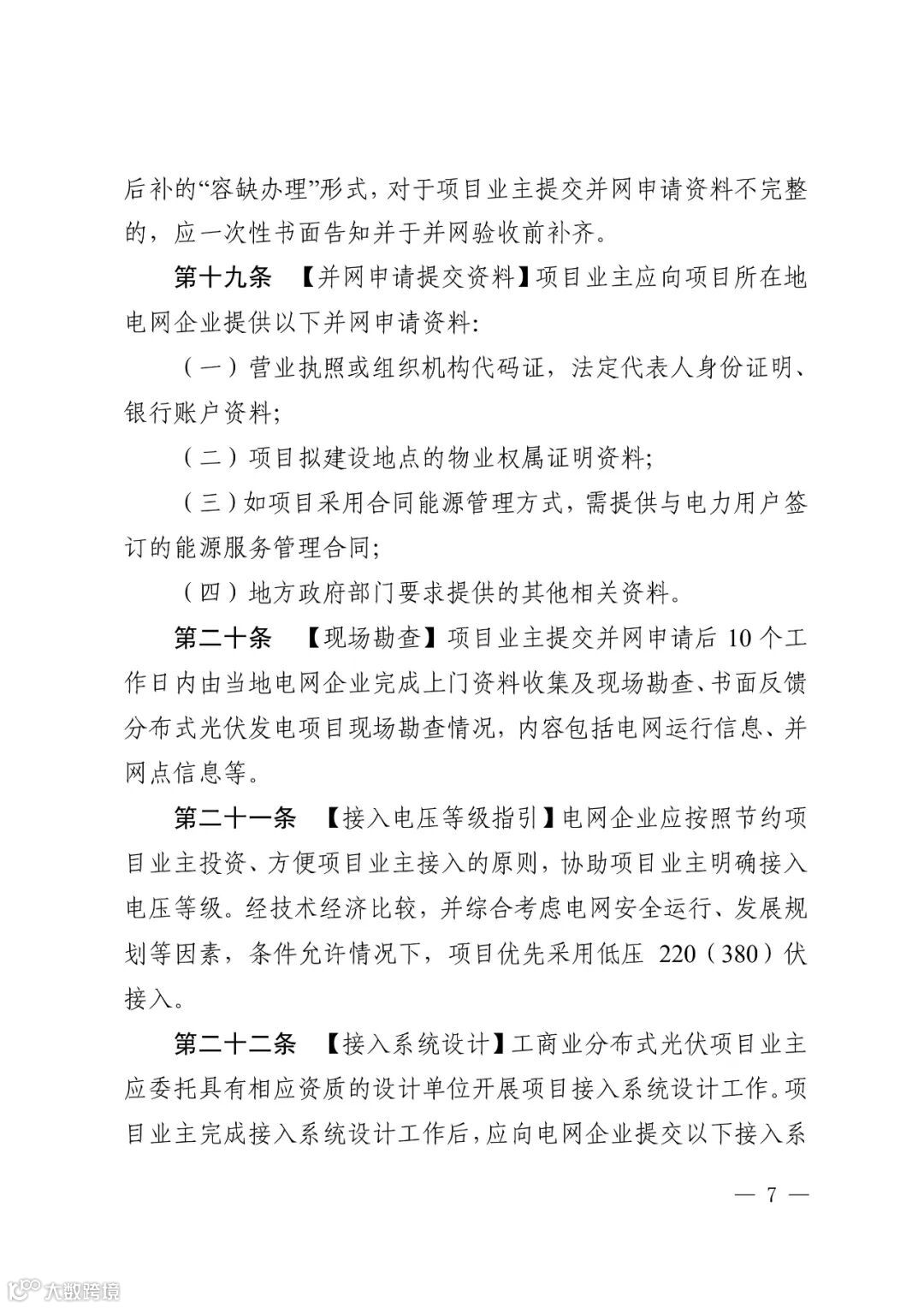
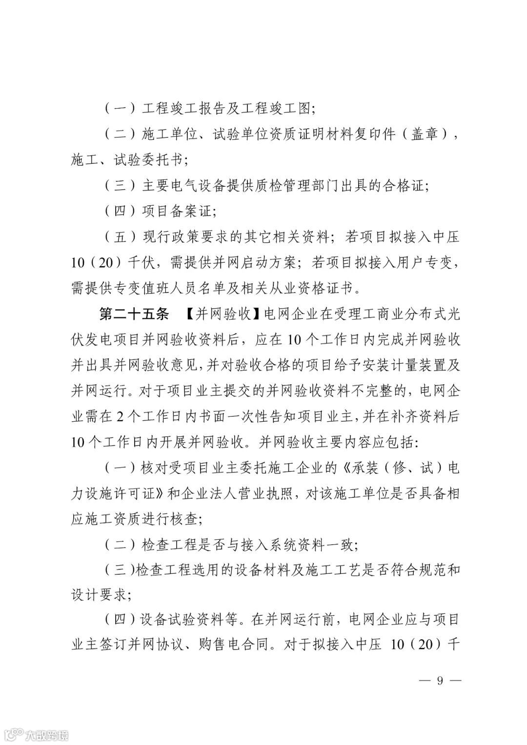
喜欢我们的内容请点分享+赞+在看

