点击蓝字 关注我们
3月16日,国家能源局综合司发布关于印发《2023年能源行业标准计划立项指南》(以下简称立项指南)的通知。
立项指南指出
坚持需求导向,紧密围绕碳达峰、碳中和目标任务,充分发挥标准推动能源绿色低碳转型的技术支撑和引领性作用,突出重点领域和关键技术要求,提出能源行业标准计划。
立项指南明确
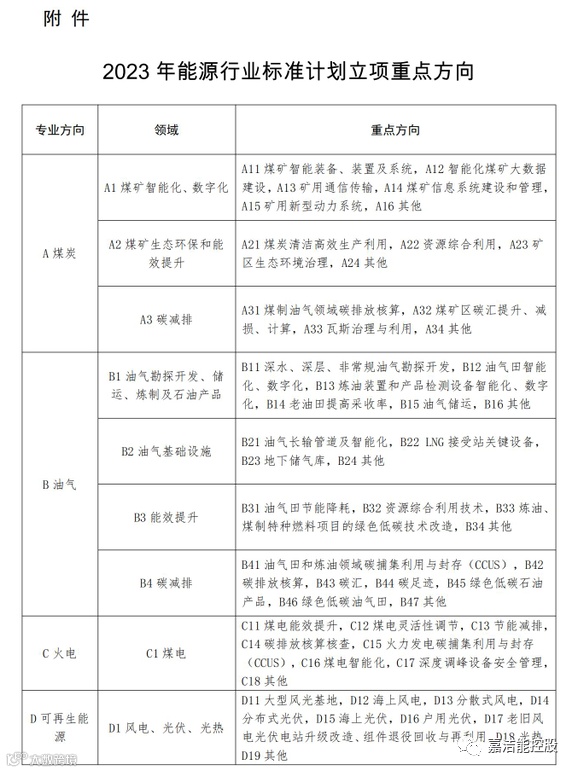
2023年能源行业标准计划立项重点方向有可再生能源(光伏、风电、光热)、新型电力系统、新型储能等。
其中立项重点介绍:
(一)行业标准计划
支撑能源领域碳达峰、碳中和目标的行业标准计划;涉及能源绿色低碳转型、新兴技术产业发展、能效提升和产业链碳减排等重点方向的行业标准计划;显著提升能源行业整体技术水平和产品、服务质量的行业标准计划;与相关国家标准的实施相配套的行业标准计划;服务我局开展能源行业管理需要的行业标准计划;对标国外、国际先进标准,有利于提升中国标准国际公信力、影响力的行业标准计划(各专业领域重点方向见附件)。
(二)行业标准外文版翻译计划
在加强能源领域对外贸易、服务、承包工程所需的成套标准外文版体系研究的基础上,鼓励申报行业标准外文版翻译计划。鼓励标准外文版翻译计划与标准计划同步立项、同步制定、同步发布。
2023年能源行业标准计划立项重点方向
能源行业标准制定,有利于推进国家能源方面法律法规、政策、标准和其他要求的实施,形成规范合理的一体化管理体系,科学的强化能源管理,降低能源消耗、提高能源利用效率,促进节能减排目标的实现,为建立和完善相互联系、相互制约和相互促进的能源管理体系结构提供保障。
文章来源:国家能源局。
选择嘉洁能 温暖一座城
新型储能 清洁供暖 智慧用电

