
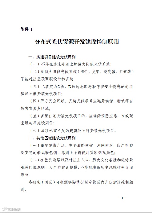
以下是《方案》的具体红头文件,由东莞市光伏行业协会统一发出:
对于《方案》的发布,我们可以从中得到几点信息:
推荐阅读
据说 点 亮 星 标 后
不会错过光合能源每条推送哦!
喜欢我们的内容请点分享+赞+在看
广东光合新能源
以下是《方案》的具体红头文件,由东莞市光伏行业协会统一发出:
对于《方案》的发布,我们可以从中得到几点信息:
推荐阅读
据说 点 亮 星 标 后
不会错过光合能源每条推送哦!
喜欢我们的内容请点分享+赞+在看