点击蓝字或下方名片 关注我们

根据《国家税务总局关于修订发布〈个人所得税专项附加扣除操作办法(试行)〉的公告》(国家税务总局公告2022年第7号)规定,纳税人次年需要由扣缴义务人继续办理专项附加扣除的,应当于每年12月份对次年享受专项附加扣除的内容进行确认,并报送至扣缴义务人。
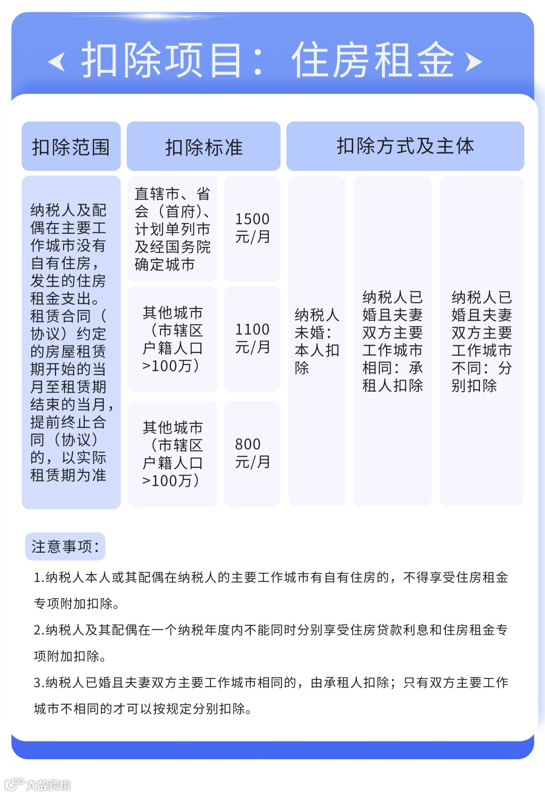
穗穗,我今年毕业工作了,在公司附近租了一套房,听说租房可以扣个税是吗?
是的。纳税人及配偶在主要工作城市没有自有住房,发生的住房租金支出,可以按照以下标准定额扣除。
更多政策要点及操作指引,请往下刷↓
2024年度专项附加扣除开始确认啦!请您在2023年12月31日前,登录个税APP对次年享受专项附加扣除的内容进行确认哦!
操作路径为:点击个税APP首页上方专题页面,点击【去确认】—【一键带入】,按提示进行操作。
左右滑动查看更多操作步骤
进入待确认扣除信息页面,请逐项点击【可确认】,核对信息是否准确,确认无误后点击【返回】,在页面右上角点击【一键确认】。
左右滑动查看更多操作步骤
我点击【可确认】后,发现我2024年度的住房租金扣除信息需要调整,要怎么操作呢?
在填报详情页面,点击【删除】或【修改】,可按提示选择修改申报方式或修改租房信息。
左右滑动查看更多操作步骤
我今年才开始租房,发现还未填报住房租金专项附加扣除信息,我要怎么填报呢?
如果需要新增专项附加扣除信息,您可以直接点击个税APP首页【常用业务】-【专项附加扣除填报】。
温馨提示:如果您需要通过扣缴单位在预扣预缴时即享受专项附加扣除,申报方式一定要选择“通过扣缴义务人申报”哦。
错误填报专项附加扣除信息,会有何法律后果?
1.纳税人填报专项附加扣除信息存在明显错误,经税务机关通知,拒不更正或者不说明情况的,税务机关可暂停其享受专项附加扣除。
2.年度汇算存在未足额补缴税款的,税务机关将依法加收滞纳金,并在其个人所得税《纳税记录》中予以标注。
3.申请年度汇算退税,如存在应当办理以前年度汇算补税但未办理,或者经税务机关通知以前年度汇算申报存在疑点但未更正或说明情况的,需在办理以前年度汇算申报补税、更正申报或者说明有关情况后依法申请退税。
感谢关注广州代订易企业服务平台!
我们会在广州等你~️


