欢迎关注“广东慧财”企业官方微信,点击右上角,即可分享
新三板最近发生了什么?
1. 做市转让:3月“单周成交额”超过以往整月
3月份第一周,做市转让部分成交量和成交额双双超越协议转让部分,做市转让部分成交额高达22.89亿元,超过以往任何整月。仅从新增做市公司数量上,难以解释成交增大。

与此同时,近期新三板市场估值也出现显著提升,协议转让板块平均市盈率17.36倍,做市转让板块市盈率43.4倍,较前周涨幅超过30%。目前新三板做市板块市盈率与中小企业板51X市盈率相比还有20%的差距。

2. 做市转让:成交额为协议转让的2.4倍,市值不到其一半

3. 做市转让:2015年涨幅均值116%,每家均成交额3434万元

4. 做市转让:成交额超3000万元公司,股价超定增价约3.6倍
5. 协议转让:10只个股占总成交额超一半,大市值成交活跃
协议转让部分成交相对集中,九鼎投资、联讯证券、成大生物、圣泉集团、中搜网络、七维航测、乐升股份、中科软、原子高科和益善生物等10只个股成交额达19.79亿元,占总成交额(37.31亿元)比重为53.04%,超过一半。
6. 行情驱动因素之一:制度推进超预期
自2014年12月份以来,关于新三板竞价交易、分层管理、新三板和创业板之间转板试点不断见诸报端,态度明确、进度清晰,政策越发明朗。两会期间,证监会主席肖钢参加陕西团讨论间隙接受媒体采访表示,多层次市场间转板机制是个较复杂的问题,今年将进行调研和试点,不会全面推开。目前考虑先从新三板跟创业板之间的转板机制进行试点,制定该转板方案是今年改革的重要工作之一。


7. 行情驱动因素之二:新三板指数即将发布
2015年2月13日全国股转公司和中证指数公司联合发布公告,公布全国股转系统首批两只指数编制方案。根据方案,首批指数为全国中小企业股份转让系统成份指数(指数简称:三板成指,指数代码:899001)、全国中小企业股份转让系统做市成份指数(指数简称:三板做市,指数代码:899002),定于2015年3月18日正式发布指数行情。
2015年以来,协议转让部分10只个股成交额达19.79亿元,占协议转让总成交额(37.31亿元)比重为53.04%,超过一半,市值占比接近20%。
做市转让部分成交相对均衡,但前20名个股成交额达32.58亿元,占总成交额(60.44亿元)53.90%,市值占比接近23%,也呈现较为集中的状态。




8. 行情驱动因素之三:做市业务快速发展,局面已经打开
2014年12月份以来,做市转让方式已经被越来越多的公司采用,券商参与做市积极性迅速提高,12月份单月新增做市公司48家,并且券商不断追加做市,使得单个公司做市商数量不断增多,估值定价的博弈更加充分。
此前,新三板的流动性功能不足,做市制度被引入之后,经过半年左右的时间,局面已经打开,做市转让部分总市值1336.58万元,不到协议转部分(3188.03亿元)一半,但成交额已经远超协议转让部分。做市制度的成功实施将吸引更多投资者进入新三板市场。
同时,实施做市转让有利于享受分层管理、转板、投资者门槛降低等制度红利,将会被越来越多的挂牌公司采用。
9. 行情驱动因素之四:各类新三板产品积极入市
2014年12月份以来,新三板类产品的募集就进入密集期。目前基金非公募业务中的新三板产品,锁定期大多采用2+1的模式。私募基金主要采取拟挂牌新三板企业+已挂牌新三板企业的混合模式,即将募集的一部分资金重点投资拟挂牌新三板企业,并重点培育投资标的直至被并购或上市,另一部分资金将滚动投资数家已挂牌企业。另外近期券商、保险的目标新三板的投资产品也如雨后春笋般出现。

两会映射新三板:新三板环保、医疗、教育公司
10. 环保板块
从盈利情况、商业模式、竞争地位等角度,建议关注金达莱(分散式生活污水治理领域和电镀等行业重金属废水治理,专利数量业内领先)、芳迪环保(为城镇污水提供解决方案,集中在湖北和贵州地区,成本低)、凌志环保(中小城镇生活污水和工业废水的处理,收入规模大)、银发环保(环保咨询、固危废处理、综合治理,布局广、环境咨询服务占比大)、江扬环境(设计和生产常规污水处理设备、净化水处理设备等,收入规模处于非上市公司第一梯队)、中一检测(第三方检测服务机构,浙江省最具竞争力民营检测机构之一)、科特环保(水质在线监测仪及相关配套产品、水处理系统整体解决方案等,国内从事厌氧处理研究和工程应用的第一批企业)、新安洁(城市环境护理,重庆地区优势明显,受益政府部分环卫职能外包)、博广热能(各类节能环保型石灰窑炉,规模突出)。

11. 教育和体育板块

新三板教育和体育类公司2013年营业收入规模为7.71亿元,净利润规模为8336.80万元。从净利润规模来看,最大的为嘉达早教3703.67万元。从毛利率来看,平均为40.83%,处于较高水平。从净利率来看,两极分化比较明显,其中朗顿文化净利率高达47%。

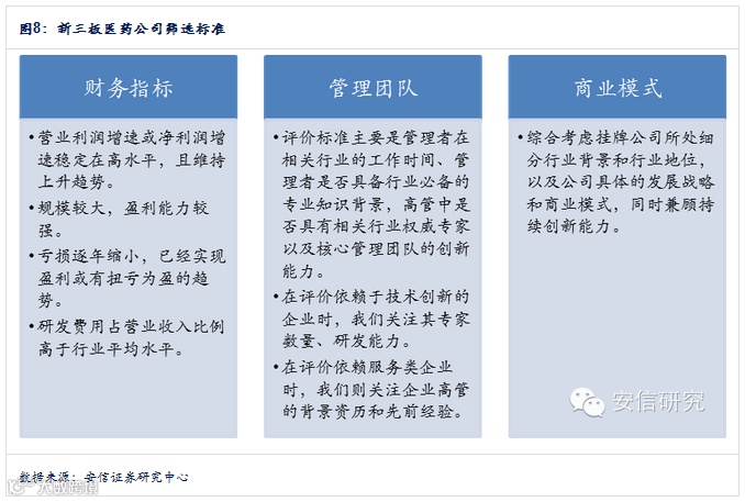
12. 医药医疗板块
新三板医药板块净利润增速明显高于营业收入,主营业务收入增速中位数的均值为21.31%,净利润的增速均值为37.98%,这种内在增长势头值得期待。该板块研发费用占比均值为8%,比创业板研发费用占比均值高出21%,鉴于研发投入对技术创新公司的重要意义,部分新三板公司可能颇具增长潜力。
对于新三板医药板块,从三个维度进行筛选:财务指标;管理团队;商业模式与业务特点,综合筛选出17家公司:第一类属于技术和产品创新类,包括原子高科、星昊医药、新产业、科新生物、益善生物、百傲科技、明德生物、吉玛基因、永翰新港。第二类具有特色战略稳步发展类,包括康泰恩、同济医药、威门药业、新昊生物。第三类属于专科医疗器械及服务类,包括迈达科技、可恩口腔、新眼光、杰纳瑞。

【新三板定向发行融资功能分析】
目前,新三板融资环境日益向好,定向发行、优先股、股权质押、股票的质押式回购、中小企业私募债等融资工具逐步落地并被采用。
根据股转公司数据,2014年,挂牌公司股票发行的次数从2010年的7次,增加到389次;发行融资金额从不足2亿元,增长到132.09亿元。除股权融资外,挂牌公司通过发行债券融资11.45亿元,挂牌后通过股票质押借款17.65亿元。定向发行简便灵活,是目前新三板应用较为广泛的融资方式。
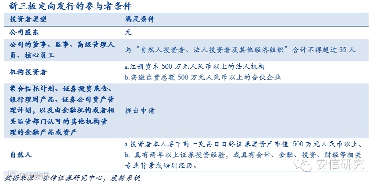
13. 定向发行参与者条件
关于定增参与者的条件,参见《全国中小企业股份转让系统投资者适当性管理细则(试行)》和《关于修改〈非上市公众公司监督管理办法〉的决定》。

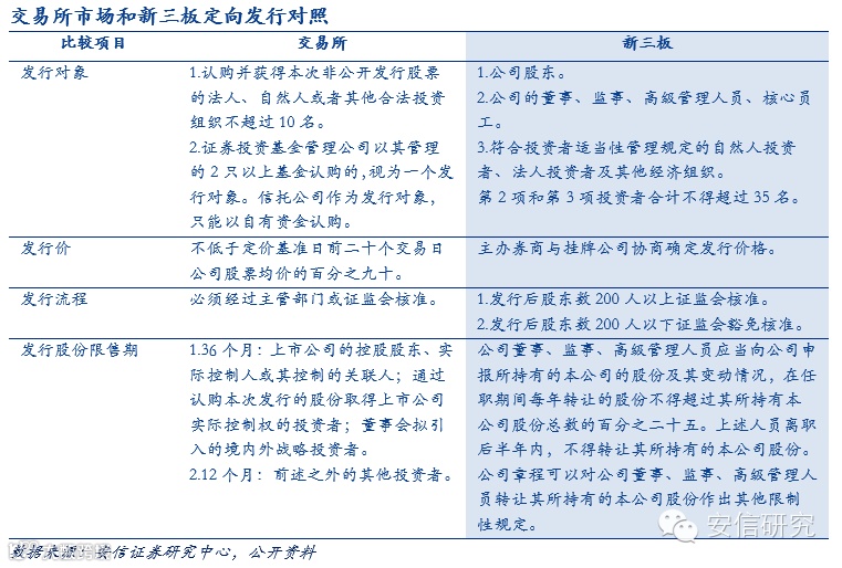
新三板可以公开询价,但必须定向发行,相比较于交易所市场,新三板发行规定相对宽松。例如,发行价主要由主办券商与挂牌公司协商确定,发行过程相对快捷,同时限售期方面仅有《公司法》的限制,股转系统无明确限制。

14. 新三板定向发行融资耗时短
由于向特定对象发行股票后股东累计不超过200人的,中国证监会豁免核准;因此,新三板挂牌企业从发布预案到发布增发公告,耗时较短,平均不到2.63个月。而交易所市场目前定增所耗时间较多,平均为9.22个月,90%左右的上市公司需要6个月以上。

15. 定向发行融资数量和规模:2014年迅猛发展

16. 融资规模与交易所市场比较
剔除异常数据,新三板通过定向发行实际募资金额与月末市值比值平均数为0.22%,交易所市场平均数为0.18%,从这个角度而言,2014年新三板融资规模与交易所市场相当。

17. 2014年以来实际募资规模:大多数在3000万元以下
去年开始,新三板共计实施定向发行约440多次,其中80%的挂牌公司募资金额在3000万元以下,剔除九鼎投资之后,平均每家募资2300多万元。

18. 定向发行前有成交的公司
定向发行前有成交的公司一般折价发行居多,溢价发行率较高的有沃捷传媒、普滤得、远大股份、捷世智通、金刚游戏、凯立德、同济医药和首都在线等,发行均价为13.76元,发行前收盘均价为2.13元,发行溢价率为6倍多。

19. 定向发行前没有成交的公司
定向发行前没有成交的公司一般溢价发行居多,发行价较高的主要有九鼎投资、绿岸网络、参仙源、成聪软件、壹玖壹玖、凯路仕、熙浪股份、银橙传媒、仁会生物、明德生物和希芳阁等。

20. 尚在亏损三板公司融资案例:
仁会生物:2013年营业收入不到20万元,融资近3亿元
公司主要产品系重组人胰高血糖素类多肽-1 (7-36)(英文简称 rhGLP-1,商品名谊生泰),该药物系仁会生物自主开发的拟用于2型糖尿病的国家一类治疗用生物制品。谊生泰为中国首个进入生产注册阶段的 GLP-1 类药物,且为全球首个全人源结构的 GLP-1 类药物。该药品对于 2 型糖尿病患者最为明显的治疗作用是在不易发生低血糖风险的情况下有效降低患者血糖水平,并且明显降低体重指标,改善血脂水平。与进口的同类药物相比,由于其人源性特点,长期使用产生抗体的风险更小。
国内进入临床阶段的同类药物至少尚需数年时间进入新药生产注册阶段,仁会生物比同类型产品预计可早上市销售 3至4年,形成先入优势。
2013年公司实现营业收入19.07万元,净利润-808.61万元。

东芯通信:XIN100-R2 量产芯片今年1季度对外销售
公司是一家新兴的 LTE基带芯片设计企业,专业从事高端通信核心芯片及解决方案的研发和产业化,系全球少数自主掌握 LTE基带芯片核心技术的企业之一。公司产品分为XIN100-R1和XIN100-R2两种,是4G/LTE移动互联网核心部件,同时支持 TD/FDD两种 LTE 制式。基于XIN100系列芯片的无线终端产品可广泛应用于LTE公网/专网,实现高速率、低延时的无线移动互联网应用。
基于自有核心技术,公司已获6项国家发明专利,6项软件著作权,18项国家发明专利申请已进入实审阶段。作为中国通信标准化协会全权会员和工信部TD-LTE 工作组成员,公司还积极参与LTE无线宽带集群国家标准的制定工作。
2014年12月24日,公司公告称,经过公司全体员工的努力,本公司研发的 XIN100-R2 全光罩(Full Mask)量产芯片已于2014年 9月完成后端设计并交付外包生产,目前进展顺利。 近日,接芯片外包公司通知,第一批 XIN100-R2 量产芯片将于2015年1月16 日前到达本公司。随着芯片的陆续交付,公司预计 XIN100-R2 量产芯片将自2015年一季度开始正式销售。
2014年公司实现营业收入24.65万元,净利润-74.59万元。

诺思兰德: “研发+技术转让”商业模式,融资7000多万元
公司是专业致力于生物工程新药研发与产业化的高新技术企业,拥有一支专业结构科学合理的稳定研发和管理团队,正在开发6个具有自主知识产权的生物工程新药,其中 2 个新药项目正在开展Ⅲ期、Ⅱ期临床研究,另外还有 3个项目已经向CFDA 提交临床研究
申请,目前处于技术审评阶段。
公司药品生产基地一期工程于 2014年 6月完成全部工程施工,现正陆续进行设备调试及竣工验收资料准备等工作,一期工程建设项目计划于 2015年年初投产。
公司通过“研发+技术转让”的商业模式,将部分项目通过实施许可的方式开拓境外市场,与韩国、日本等国家的同行业公司建立了长期合作关系,随着项目研发的推进,公司可分期收取技术性收入,同时,公司有计划地开展公司在研项目的海外技术转让。
2013年公司实现营业收入184.97万元,净利润-850.80万元;2014年上半年实现营业收入3.08万元,净利润-438.99万元。

众合医药:融资1.2亿元,助力单克隆抗体药物研发
公司主要产品和服务是单克隆抗体药物研发的技术服务与技术转让。商业模式为: 利用公司技术优势及硬件优势对外提供新药开发的技术服务和新药品种的技术转让及新药的研发、生产和销售。

公司已构建起较为完善的四大核心技术平台:人源化技术平台、高表达细胞株构建技术平台、生产工艺开发技术平台以及质量分析与控制技术平台,涵盖从单抗药物分子发现到规模化制备及质量研究与控制的全技术领域。
中钢网:以较大钢铁行业门户网站为目标,融资3000多万元
公司是专业从事钢铁行业及相关原材料互联网平台运营的高新技术企业。公司运营的中国钢材网集钢铁资讯、电子商务、现货搜索平台、钢材电子交易为一体,提供一揽子专业的 B2B电子商务应用服务(客户营销推广、网络广告宣传、现货电子交易、企业网站建设、网站会员服务、钢材分销等)。公司在钢铁电子行业多年的服务过程中,累积了接近9万会员,并提供全国近100个城市、90多个大类品种的行情和资讯服务,日发布现货50万条。主要竞争对手包括上海钢联子公司上海钢银、找钢网、飞谷网、欧浦钢网和钢钢网等。
经公司初步测算,预计 2014 年度经营业绩将出现亏损,预计亏损500万元至700万元。


