

明天,4月24日,A股市场将迎来“独角兽”新政下的第一只独角兽——药明康德。
值得注意的是,目前以IPO形式回归A股的中概股只有暴风集团和药明康德!而暴风集团登陆A股的表现市场众所周知:
2015年3月24日,暴风集团正式登陆A股交易,上市后录得29个一字涨停板,打开涨停板后仅休整一天,随后再次拿下5个涨停板。
若以29个一字涨停板做为中概股IPO回A标准的话,那么中一签药明康德,可大赚52万元!但是,如今A股市场环境发生了重大变化,已完全不能同日而语。2015年回归A股的暴风集团,作为A股稀缺的互联网公司,备受市场资金追捧,如今“独角兽”新政下,首只独角兽——药明康德能否重演暴风集团的疯狂,让我们拭目以待。
其实,多数回A的中概股都是以并购重组、吸收合并或借壳的方式为主。不过,作为稀有标的,中概股回A的表现都十分亮眼:
三六零“借壳”江南嘉捷:
2017年11月7日复牌后,连续收获了18个一字涨停板。
巨人网络“借壳”世纪游轮:
2015年11月11日复牌后,连续收获20个涨停。
据券商中国记者统计数据发现,近期新股市场行情开始回暖,新股的平均涨停数也开始增加,若以平均涨停数7个计算,中一签药明康德可获利4万元。数据显示,药明康德从美国私有化退市时,市盈率约为30倍。不少市场人士猜测因拥有“独角兽”概念,上市后的药明康德市盈率可能还是会炒到较高的水平。

独角兽真的来了!周二(4月24日),A股将迎来首只独角兽——药明康德。

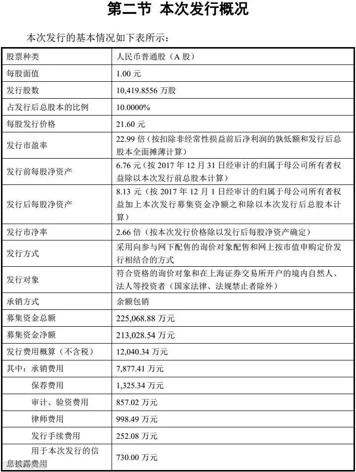
具体来看,药明康德申购代码为732259,发行价格为21.6元/股,顶格申购则需31万沪市市值。

此外,本周还有两只新股申购,分别是越博动力和亚普股份,申购日期均为周三(4月25日)。

药明康德招股书显示,此次IPO发行数量不超过1.04亿股,预计本次募集资金使用额为21.3亿元。

值得注意的是,根据此前药明康德发布的招股书申报稿显示,药明康德拟计划募集资金57.41亿元。而此次募资规模缩减至21.3亿元,大降63%。
具体来看,药明康德发行募集资金扣除发行费用后,将投资于下列四大项目:苏州药物安全评价中心扩建项目、天津化学研发实验室扩建升级项目、药明康德总部基地及分析诊断服务研发中心(91#、93#)、补充流动资金。

市场关注的另一个焦点在于,另一只独角兽——富士康迟迟未能拿到IPO批文,3月8日,富士康过会;3月27日药明康德过会。比富士康晚19天过会的药明康德先拿到了IPO批文,为何富士康迟迟拿不到批文成为市场关心的一大话题。业内人士分析称,药明康德的发行“代价”是,57.4亿元的募资金额降至21.3亿元,缩水高达63%。
要知道富士康拟定的募资规模272.532亿元,公司或在就发行规模、招股说明书中的质疑信息、发行股本等重要信息和监管层进行沟通,何时发批文还得看沟通进展。此外,有市场人士预期,刚刚过会不久拟募资131.2亿元的宁德时代募资额缩水也成为大概率事件。
进入2018年之后,新股市场迅速进入寒冬期,不管是发行数量还是新股市场行情,都齐齐进入寒冬期。一个涨停就开板的罕见情况却屡屡发生,华宝股份、今创集团、养元饮品3只新股上市后仅拿下一个涨停就结束了自己的上市涨停之旅。
特别是今年2月份,共计12只新股上市,其中6只新股涨停数不足5个,占比高达50%,创下了自2016年新股申购新规以来的新高。而且,2月份新股平均涨停数也跌到了冰点,仅4.8个涨停。
不过值得注意的是,进入3月份之后,新股市场开始逐渐转暖,新股涨停数也开始回升,3月份新股平均涨停数回升至7.3个,新股最高涨停数录得17个,涨停数超过8个的新股共有5只,而在2月份,涨停数超过8个的新股仅有1只。

若以平均涨停数7个计算,中一签药明康德可获利4万元,如果达到行业65倍的平均市盈率,药明康德需实现6个涨停,中一签可获利3.44万元。
作为首只以IPO形式回归A股的中概股——暴风集团,其上市后的表现十分亮眼。
2015年3月24日,暴风集团正式登陆A股交易,上市后录得29个一字涨停板,打开涨停板后仅休整一天,随后再次拿下5个涨停板。

目前来看,以IPO形式回归A股的中概股只有暴风集团和药明康德,其余中概股回归A股的方式以并购重组或借壳为主。值得注意的是,作为稀有标的,中概股回A的表现都十分亮眼。
以最近借壳江南嘉捷的三六零来看,在去年11月7日宣布“借壳方案”复牌后,江南嘉捷连续收获了18个一字涨停板。

巨人网络“借壳”世纪游轮:
2015年11月11日复牌后,连续收获20个涨停。
分众传媒“借壳”七喜控股:
2015年9月2日复牌后,连续收获7个涨停。
首旅酒店私有化如家:
2015年12月25日复牌后,连续收获6个涨停。

关注打新市场的投资者可以发现,进入2018年之后,可供申购的新股标的正在减少,新股也正成为市场的稀有品种,以往每周六七只的新股申购的情景早已消失,如今每周只有两三只新股可供申购,甚至出现连续多周无新股申购的情况。
数据显示,去年证监会每月平均核发的批文数量为34家,但进入2018年之后,证监会核发的IPO批文数量骤减,3月份核发的批文数量最多,共计15家,还不足去年每月平均数的一半。

值得注意的是,今年2月份,证监会仅核发了4家企业的IPO批文。而本月已过去了三分之二,证监会核发的IPO批文也仅有4家。
1拥有66家控股子公司
具体来看,截至2017年12月31日,药明康德共有七家一级子企业,包括上海药明、苏州药明、武汉药明、天津药明、WA-HK(药明康德香港)、WA-INT(药明康德国际)和成都药明。
2母子公司共拥有45个专利号
具体来看,上海药明拥有27个专利号;武汉药明拥有3个;苏州药明拥有6个;天津药明拥有3个;子公司共有拥有6个。
3八成员工属研发人员
截至2015年末、2016年末及2017年末,发行人及其控股子企业员工合计人数分别为9291人、11613人及14763人。截至2017年12月31日,研发人员占比接近80%。

4本科及本科以上员工超七成

5高层员工年薪超百万
招股书中给出了公司各个级别的员工薪酬状况,其中,高层员工年薪高达100.94万元。

招股书中也给出了不同岗位的员工薪酬状况,管理人员年薪最高,为26.45万元,其次为销售人员,为23.53万元。

6研发费用超3亿元,占营收3.94%
招股书显示,2017年药明康德研发费用为3.06亿元,占营收比例3.94%。招股书中还提到,2016年度和2017年度公司的研发费用增幅较大,主要原因是公司业务规模不断扩大的同时,为更好的提升服务客户的能力进而加大对技术平台研发上的投入。

百万用户都在看
史无前例!政治局会议同提五大市场,"推动信贷、股市、债市、汇市、楼市健康发展",透露重要信号
中兴通讯遭老美封杀,茅台躺枪,我们该如何反思资本市场的阿喀琉斯之踵
利率上浮50%!保本保息的大额存单突然这么火,与存款、理财产品比原来优势大了,来看六问六答
券商中国是证券市场权威媒体《证券时报》旗下新媒体,券商中国对该平台所刊载的原创内容享有著作权,未经授权禁止转载,否则将追究相应法律责任。
有一种美好习惯,叫做阅后点赞


