

6月26日,上期所正式发布通知,燃料油期货合约交割品级拟由180燃料油调整为保税380燃料油,保税380燃料油期货合约将于2018年7月16日挂牌。燃料油期货合约及业务规则修改方案已经理事会审议通过。
业内人士称,中国船用油市场,尤其是船用燃料油的现货经营商,对保税380燃料油期货的盼望已沉淀许久。
本次合约修订顺应行业发展实际,燃料油期货合约交割品级拟由180燃料油调整为保税380燃料油,并采用“净价交易、保税交割”的交易模式,旨在为船用燃料行业提供一个发现价格、规避风险的交易平台,填补国内保税燃料油定价机制缺失的空白。

燃料油期货品种于2004年在上期所上市,2012年以来,受市场消费结构变化等因素影响,燃料油期货市场规模逐渐萎缩。近年来,随着我国对外贸易的稳定增长,作为远洋运输的重要消费品,保税380船用燃料油已经逐渐成为市场的主要消费品种。
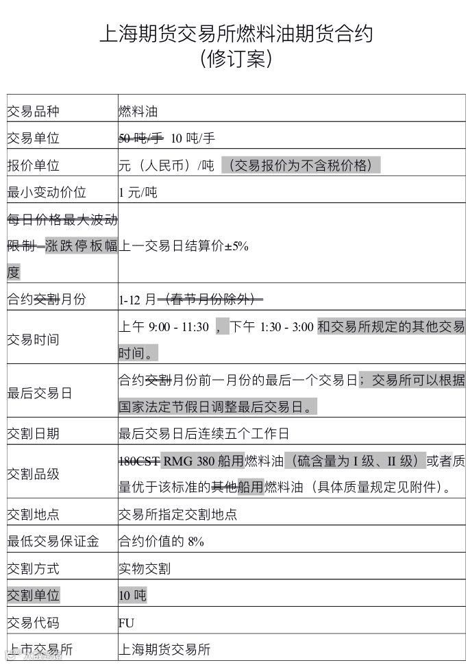
上期所对《上海期货交易所燃料油期货合约》进行了全面修订:
一、 交易单位“50吨/手”修改为“10吨/手”;
二、 报价单位“元(人民币)/吨”修改为“元(人民币)/吨(交易报价为不含税价格)”;
三、“合约交割月份”修改为“合约月份”,并将“1-12月(春节月份除外)”修改为“1-12月”,保持合约的连续性;
四、交割品级“180CST燃料油(具体质量规定见附件)或质量优于该标准的其他燃料油”修改为:“RMG 380船用燃料油(硫含量为I级、II级)或者质量优于该标准的船用燃料油(具体质量规定见附件)”;
五、交易时间“上午9:00-11:30,下午1:30-3:00”修改为“上午9:00-11:30,下午1:30-3:00和交易所规定的其他交易时间”;
六、最后交易日“合约交割月份前一月份的最后一个交易日”修改为“合约月份前一月份的最后一个交易日;交易所可以根据国家法定节假日调整最后交易日”。

此外,上期所还对《上海期货交易所结算细则》、《上海期货交易所燃料油期货交割实施细则》等配套细则做出了修订。


“今年是改革开放40周年,上期所深入贯彻‘金融服务实体经济’根本宗旨,做精做细现有品种。原油期货上市以来,上期所加快推进燃料油期货合约修订的各项工作,以进一步完善能源类期货市场建设。”上期所相关负责人指出。
根据上期所相关通知,自2018年6月27日起,已挂牌的燃料油期货合约终止交易。修订后的保税380燃料油期货合约将于2018年7月16日正式挂牌。
首批挂牌新合约为FU1901、FU1902、FU1903、FU1904、FU1905、FU1906、FU1907。挂牌时间为2018年7月16日,当日8:55-9:00集合竞价,9:00开盘。新合约连续交易时间为每周一至周五21:00-23:00。
新合约交易保证金为合约价值的10%;涨跌停板幅度为6%,首日涨跌停板幅度为基准价的12%。交易手续费成交金额的万分之零点五,平今仓暂免收交易手续费。基准价将在合约挂牌前一交易日公布。
上期所表示,下一步将严格按照证监会相关要求,做好合约修订与挂牌的各项技术准备工作,切实履行市场监管和服务职责,继续做好投资者教育和舆论宣传工作,确保燃料油期货合约的平稳运行。

一问:燃料油期货合约修订的背景是什么?
答:“能源期货,燃料油起航”,2004年上期所上市燃料油期货品种,上市后运行稳健,套期保值、价格发现功能充分发挥,曾是国内外180燃料油现货市场的主要参考标的。2009年起,受燃料油加征消费税影响,现货市场消费结构发生变化,燃料油期货市场规模随之逐渐萎缩,燃料油品种服务实体企业的功能无法有效实现。
为顺应现货市场变化,上期所自2013年起对燃料油期货合约及相关规则进行优化完善,在充分调研基础上推进产品与业务创新, 深化市场服务实体经济的功能。
燃料油期货合约由180转为保税380,是上期所做深、做精、做细现有期货品种的范例,符合交易所以“一主两翼”为核心的产品多元化战略,将为我国能源期货序列添砖加瓦,实现能化产品的系列化、层次化,提升期货市场服务实体经济的广度和深度。
二问:保税380燃料油期货合约挂牌有什么重要意义?
答:(一)有利于实体企业进行风险管理。
我国船用燃料油市场特别是保税船用燃料油需求平稳增长,而保税船舶供油企业及航运企业所用燃料油多采自于境外,国内缺乏相关的金融衍生品工具进行风险控制,剧烈的市场价格波动带来的敞口风险无法规避,迫切需要通过期货市场开展套期保值业务,管理价格波动风险,通过期货锁定采购成本和销售利润,实现稳健经营。2008至2017年期间,普氏380燃料油价格最高价达760.79美元/吨,最低价至129.88美元/吨,年度平均波幅高达54%。
(二)有利于优化定价机制,提高定价影响力。
目前,我国保税燃料油进口定价采用新加坡燃料油现货价格(普氏离岸现货估价MOPS价格+贴水方式)。通过燃料油期货合约修改,顺应市场消费结构,通过期货市场公开、透明、高效的集中竞价交易机制,形成行业合理、权威的远期市场价格,为生产、贸易、消费企业提供风向标,指导现货企业开展高效的生产经营,有利于形成更加合理的基准价格。
三问:投资者参与交易需要注意什么?
答:燃料油期货合约涨跌停板幅度为上一交易日结算价±5%,最低交易保证金为合约价值的8%。为了有效应对燃料油期货的价格大幅波动风险,执行燃料油期货涨跌停板幅度为6%,挂牌首日涨跌停板幅度为12%,交易保证金为合约价值的10%。
燃料油生产、贸易、消费、船供油企业和机构投资者参与期货市场,应坚持套期保值的原则,牢记参与期货交易的目的是保障生产和经营的稳定以及提高销售和利润的可控性,而非通过投机交易来获利。同时,交易者应当熟悉燃料油期货交易各项规则,加强套期保值各项管理制度建设,严格执行风险控制制度,健全和完善内控等各项监督机制,并在实践中不断提高利用期货市场的水平,以期充分利用好期货市场为企业发展服务。
四问:全球主要的船用油市场有哪些?
答:全球主要的四大船用油市场分别是,亚洲地区(新加坡、日本、韩国、中国香港、中国)、欧洲ARA地区(阿姆斯特丹、鹿特丹、安特卫普)、地中海地区(富查伊拉)和美洲地区(美洲东海岸)。以上地区的海洋贸易繁荣,远洋航运畅旺,船供油市场非常发达。
全球燃料油年产量约5亿吨,其中约3-4亿吨在公开市场上进行贸易。在燃料油市场中,最大的需求是船用(约2亿吨/年),其次是发电需求(约1.5亿吨/年),最后是工业需求(约1亿吨/年)。整体呈现欧洲地区、俄罗斯地区、美洲地区、中东地区需求较为过剩,亚太地区较为短缺的态势。
据统计,2017年全球船用保税油需求量约1.7亿吨,集中于亚洲、欧洲、北美、中东,亚洲占总需求的38%,其中新加坡约为5000万吨/年,韩国约为870万吨/吨,日本约为380万吨/年,中国约为1050万吨/年,中国香港约为700万吨/年,中国台湾约为120万吨/年。我国是亚洲第二大保税燃料油供应市场。

五问:我国船用油市场情况如何?
答:我国船供油市场大体可以分为内贸完税船供油市场和保税船供油市场两类。根据现行政策,航行于境内港口之间的船舶只能加完税油,目的港为境外港口的船舶可以加海关监管下的保税油,视同出口。目前,给外轮或者国际航线船舶加保税油用量已占我国燃料油出口的80%以上。
船用燃料油内贸与保税市场存在较大的差别,内贸船燃市场主要供应来自于我国本土的炼厂及调油商,而保税船燃市场的资源供应则基本源于进口。

六问:我国保税船供油市场的发展历程
答:保税船供油是指国家按照国际通行惯例,为国际航行的船舶提供免税油品供应。目前,我国对国际航行船舶保税油经营资格实施许可管理。2006年以来,中国船舶燃料有限责任公司(中国船燃)、中国石化燃料油销售有限公司(中石化燃料油)、中石化长江燃料有限公司(中长燃公司)、中石化中海船舶燃料供应有限公司(中石化中海)和深圳光汇石油集团股份有限公司(深圳光汇)等5家企业可在全国跨关区经营。
2017年,中国(浙江)自由贸易试验区成立,明确提出“建设东北亚保税燃料油加注中心”。浙江自贸试验区制定出台我国首个保税油企业经营管理办法并核准5家保税油供应企业。保税燃料油加注业务突破了自贸试验区范围,延伸至宁波、南京、上海关区,进一步加快了国际航行船舶保税油业务发展。
浙江永安资本管理有限公司方正庭表示,中国船用油市场,尤其是船用燃料油的现货经营商,对保税380燃料油期货的盼望已沉淀许久。
第一、 中国船用油经营企业需要一个国内的场内市场。
在以往,由于缺乏国内场内市场的对冲工具,船用油的现货套期保值业务有很大的开展难度,这为船用油经营企业带来许多问题。按历史价格来看,中国的保税燃料油价格在世界范围内没有较强的优势,同时,燃料油的价格波动也有着很大的不确定性。这使得船用油经营企业更迫切渴求场内工具来进行利润保护、风险规避。
上期所保税380燃料油期货合约挂牌交易后,保税船舶供油企业、燃料油生产企业、贸易商和航运企业都能获得一个有效管理经营风险的对冲工具。在交易时间内获得连续场内报价,获取价格的效率、交易的公平性能得到明显提升,交易成本显著降低。同时,一个完善的场内市场可以使参与者在计价期、价格选择等方面更具主动权、灵活性,根据每家企业独特的需求进行价格管理,使实体企业获得更好的对冲效果,降低行业整体的价格风险。
第二、中国船用油经营企业需要一个属于中国的基准价格。
目前,中国是亚洲除去新加坡外,船用油消费量最大的国家,年表观消费量保持在3000万吨左右。然而,由于缺乏市场工具,中国的船用油价格受到其他市场的强烈牵制。中国市场拥有独特的参与者区域分布、现货吞吐情况、沉淀资金量情况等,这些因素构成了中国船用油价格独特的基本面,而这些基本面需要一个基准价格来表达。
保税380燃料油期货合约挂牌交易,是中国燃料油基准油价建立的第一步,也是最为关键的一步。通过这个合约,中国船用油经营企业能用人民币,在中国的市场上进行交易交割,使价格更有效地反映出本土市场情况。最终,随着中国国内燃料油市场的逐步健全,保税380燃料油期货的价格将辐射亚太,成为影响全球燃料油市场的世界性基准油价。
第三、中国船用油经营企业需要长远的战略性支持。
长三角地区是我国保税油消费最集中的区域,其中舟山地区是重要港口,地理优势明显,对国际船舶在区域内加油具有较强的吸引力,许多船用油经营企业在舟山展开竞争。2017年4月,杭州海关公布了跨地区直供、一库多供、先供后报等针对保税船加油的政策,对舟山地区的保税船加油业务提供了很大的支持。同时,舟山市的保税油库被列为保税380燃料油合约的拟定交割库。借助保税380燃料油合约的挂牌,与相关政策的同时推进,舟山船用油经营企业得到了在贸易资质、交割优势等方面的全方位扶持。这对于舟山地区船用油经营企业的长远发展拥有战略性的帮助。
他认为,中国的船用燃料油行业需要保税380燃料油期货合约。合约挂牌后,船用燃料油现货经营者可以获得一个以人民币计价的、场内的交易市场,可以获得更符合国内市场基本情况的交易价格,可以获得更深远的战略支持。中国船用油行业将借此东风,往更规范、更稳定、更有话语权的未来冉冉起航。

午夜重磅!沪深交易所等三部门罕见集体发声,讲股票质押同一问题,风险有多大?真实数据如何说
小米打新进行中!内地投资者咋参与?七问七答全了解!券商最高推20倍融资,有的还送手环送现金
都在问,真要弃汇率保外储冻楼市?汇率瑟瑟发抖!连贬8天抹去今年全部涨幅,这些领域影响显现
定向降准落地!释放7000亿流动性,重点支持债转股,还将撬动5000亿社会资金,股市债市受益!看六大关键解读
券商中国是证券市场权威媒体《证券时报》旗下新媒体,券商中国对该平台所刊载的原创内容享有著作权,未经授权禁止转载,否则将追究相应法律责任。
有一种美好习惯,叫做阅后点赞


