2014年11月29日,“竞争性磋商”一词首次出现在财政部发布的《政府和社会资本合作模式操作指南(试行)》(财金〔2014〕113号)第十一条规定中,其具体规定为:“……(七)采购方式选择。项目采购应根据《中华人民共和国政府采购法》及相关规章制度执行,采购方式包括公开招标、竞争性谈判、邀请招标、竞争性磋商和单一来源采购。项目实施机构应根据项目采购需求特点,依法选择适当采购方式。……”
紧接着过了2日,即2014年12月31日,财政部为了深化政府采购制度改革,适应推进政府购买服务、推广政府和社会资本合作(PPP)模式等工作需要,根据《中华人民共和国政府采购法》和有关法律法规,专门制定并发布了《政府采购竞争性磋商采购方式管理暂行办法》(财库〔2014〕214号)。
据此,“竞争性磋商”正式登上舞台,但是,“竞争性磋商”一词,与我们所熟知的“竞争性谈判”之间,有什么异同呢?难道最大的不同是磋商与谈判,最大的相同是竞争性?为便于PPP项目中各采购人、采购代理机构、供应商及相应机构的理解、适用,特对“竞争性谈判”与“竞争性磋商”的究竟有哪些区别,也即它们的异同,分析如下。
一、法律层级规定的异同
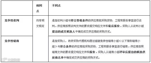
二、定义的异同
三、适用范围的异同
适用范围,是指哪些具体项目可以采用“竞争性谈判”或者“竞争性磋商”。
四、报批程序的异同
五、供应商(社会资本方)来源方式与数量的异同
六、谈判(磋商)文件包含内容的异同
七、谈判(磋商)程序时限的异同
八、保证金的异同
九、谈判(磋商)小组组成的异同
十、最后报价供应商数量的异同
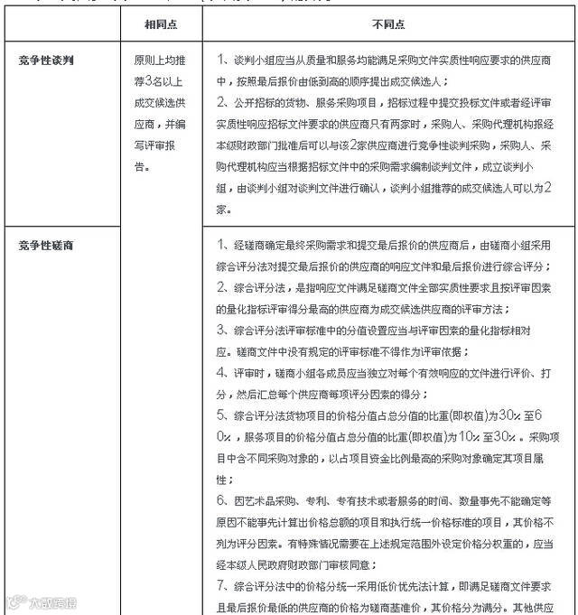
十一、推荐成交候选供应商(社会资本方)的异同
十二、确定成交供应商(社会资本方)的异同
十三、重新评审的异同
十四、终止竞争性谈判(磋商)采购活动的异同
十五、法律责任的异同
十六、结语
从以上的对比分析可知,PPP项目政府采购方式中,“竞争性谈判”与“竞争性磋商”的最大区别,在成交供应商(社会资本方)的确定方式以及候选成交供应商(社会资本方)的推荐方法及评审标准中,“竞争性谈判”主要看“价格”,“竞争性磋商”主要看“综合”;除此之外,两者之间的适用范围、法定时限、重新评审标准等,也是重大的区别;其他的程序性内容,基本上大体相同。

慧聚天下 财润人生














