

来源:招商策略研究
本轮盈利周期进入下行通道,2019年上市公司业绩将继续探底。资源品价格支撑动力不足,中游制造业受到上下游的利润挤压,消费品盈利韧性相对较强,信息技术行业的业绩将受益于内生增长和并购政策的放松。上市公司盈利修复能力的持续性受限,未来净利率和资产收益率都将拖累ROE。上一轮商誉问题将迎来出清,并购重组有望再次成为创业板业绩的重要推动力。
核心观点
1、本轮盈利周期进入下行通道,上市公司盈利将继续探底。2019年经济增长下行压力较大,我们预计,2019年全部A股上市公司盈利增速回落至4.7%附近。金融板块盈利增速回升至5.1%附近,非金融板块整体增速回落至4.2%。随着工业品价格支撑动能减弱以及过往同期的高基数,明年资源品行业的盈利增长乏力。中游制造利润受到上游资源品和下游消费品的双重挤压,未来利润增速将进一步回落至更低的水平。消费服务行业盈利性相比其他行业较有保障,必选消费品相比可选消费品的需求更加具有刚性。预计商誉问题将在2018年年报中迎来一波出清,进入2019年以后,信息技术行业将在内生增长以及并购政策放松的带动下迎来业绩改善。
2、盈利修复能力的持续性受限,净利率和资产收益率都将拖累ROE。ROE在2018年中报达到高点,并在三季度首次出现回落,结束了过去八个季度的业绩改善,销售净利率和资产周转率是ROE触顶回落的原因。展望2019年,上市公司在前期进行的资本扩张逐渐转化在建工程和固定资产,三季度固定资产增速底部出现回暖迹象,而收入增速向上动力不足,因此总资产收益率将大概率继续回落,对ROE造成冲击。同时上游资源品带来的利润增量贡献有限,上市公司的营收增速和净利润增速大概率出现进一步回落;由于企业盈利能力改善的持续性有限,费用类科目的拖累使得业绩增速放缓的幅度大于收入放缓的幅度,因此2019年上半年上市公司销售净利率也会对ROE产生较为明显的拖累作用。
3、上一轮兼并带来的商誉问题暂时出清,并购重组有望再次成为创业板业绩的重要推动力。在国内经济增速放缓的宏观背景下,流动性宽松以及并购政策的放松有利于资金涌入中小创板块。一方面,目前监管态度的转向有利于提升市场的风险偏好,壳价值已经出现底部回暖的迹象。另一方面,有望重新崛起的兼并重组可以直接增厚母公司的EPS,提高表观业绩增长;同时2015年前后发生的大量并购重组产生的商誉问题正在逐渐出清,进入2019年商誉减值对于净利润增速的影响将基本消退。2019年开始,创业板业绩增速迎来拐点。
4、A股整体特别是小盘股相对估值具有优势,业绩和估值的匹配度更强。 2018年以来,A股整体估值中枢不断下移,与历史水平相比已经回落至较低的位置,特别是过去两年外资大量买入蓝筹股,蓝筹股相对小市值公司的折价不断降低;A股与海外市场核心股指相比也具有估值优势。A股剔除银行后的估值水平与美股相同,分行业来看,A股的资本货物、商业和专业服务、耐用消费品与服装、零售业、医疗保健设备与服务、银行、软件与服务、地产等行业的估值相比美股较低。
风险提示:产业扶持力度不及预期,海外经济波动,贸易摩擦加剧
目录
01
企业盈利展望
2018年A股整体上市公司的业绩增长缓慢回落,预计全年累计净利润增速约为9.7%。2019年经济增长下行压力较大,在上一期高基数的基础下上市公司业绩增速将回落至4.7%附近。随着工业品价格支撑动能减弱以及过往同期的高基数,明年资源品行业的盈利增长乏力。中游制造利润受到上游资源品和下游消费品的双重挤压,未来利润增速将进一步回落至更低的水平。消费服务行业盈利性相比其他行业较有保障,必选消费品相比可选消费品的需求更加具有刚性。预计商誉问题将在2018年年报中迎来一波出清,进入2019年以后,信息技术行业将在内生增长以及并购政策放松的带动下迎来业绩改善。
1、总体预判——未来业绩增长放缓
2019年上市公司业绩将放缓。展望2019年上市公司业绩情况,在供给侧改革因素弱化以及未来需求动力不足的情况下,资源品行业的净利润增长或较大幅度回落;中游制造行业的利润将进一步受到上下游产业的挤压;消费服务行业盈利性将相对稳定,部分地产后周期行业的盈利性大概率受损;信息技术行业受到商誉减值的冲击将弱化,内生增长以及并购重组政策预期的好转将在一定程度上利好信息技术行业。我们预计,2019年全部A股上市公司盈利增速回落至4.7%附近。金融板块盈利增速回升至5.1%附近,非金融板块整体增速回落至4.2%。
2018年全球宏观经济并没有迎来期盼中的复苏。美国经济在减税等财政政策的刺激下持续走强但目前面临着增长见顶的压力,新兴市场在美元走强的压力下面临着货币贬值以及债务等问题。
中国经济增势明显放缓。三季度GDP增速已经回落至6.5%,前三个季度GDP累计增速为6.7%,相比2017全年增长下滑了0.2个百分点。固定资产投资在制造业的拉动下未出现快速下行,但是未来制造业和房地产投资放缓,基建投资尚未有明显起色,投资增长依然乏力。过去几个月剔除通胀后的消费增长处于回落中,食品和日用品的等大众消费品存在较强的需求刚性,但可选消费品如汽车等则面临的销量下滑的风险。出口方面受到贸易摩擦的影响后不确定性提升,人民币汇率贬值将对冲一部分贸易摩擦的压力。
整体来看,2019年中国宏观经济下行压力较大。在这样的经济背景下,再叠加上一期增速高基数,上市公司业绩增长将持续回落。无论是工业企业的盈利还是上市公司的业绩都和宏观经济密切相关。我们在《A股投资三段论》中提到,中国的经济存在三年半的信贷周期,当投资领先(社融增量增速)指标拐头向上时企业盈利随后迎来拐点,随后随着领先指标下滑,经济增速下滑,企业盈利向下。而目前的环境是经济增长持续下行,利率下行,企业盈利增速处于缓慢回落中,预计2019年上市公司业绩增长持续下行至个位数。
而在企业盈利下行阶段,上市公司业绩对于市场的驱动力减弱,盈利情况可看作是市场判断的辅助性指标。在企业盈利上行阶段往往伴随着市场行情走强;但是当风险偏好提升,市场由熊市转为牛市的阶段,企业盈利并不总是随之改善。
2、大类行业——盈利驱动因素分化
(1) 在供给侧改革弱化以及高基数的背景下,资源品行业的盈利增长将大概率下滑
2016年开始供给侧改产带动上游资源品的众多行业开启了一轮产能出清,本轮资源品行业的投资逻辑也围绕着供给端的变动展开,与此同时,环保督察和限产的力度有增无减,钢铁、建材、金属等工业品价格纷纷上涨,PPI也随之攀升。工业企业利润总额增长和在2017年初达到顶峰(31.5%),之后呈现缓慢回落的趋势,2018年前十个月工业企业利润总额增速已经下降至14.7%。
2019年供给侧的边际影响将减弱,而经济数据表明需求端也将面临下滑的风险。目前来看大宗商品的价格已经进入下行通道,未来随着工业品价格支撑动能减弱以及过往同期的高基数,明年资源品行业的盈利增长乏力。2019年资源品行业的利润中枢将随着商品价格的回落而下行。本轮资源品类上市公司的业绩增长在2017年一季度见顶,预计将在明年的二季度回落到相对低位,2019年全年资源品行业的净利润累计增速回落至0附近。
采掘行业,2018年动力煤价格处于高位震荡中,目前煤炭库存处于高位,未来“煤改电”政策对于煤炭价格带来进一步的冲击,同时下游基础行业以及未来制造业和房地产投资的放缓将进一步抑制对于动力煤的需求,2019年动力煤的利润将承压。焦化行业的利润与产业链下游钢铁行业的利润相关度较高,虽然2018年焦化行业去产能导致供给端边际改善,但是未来钢铁行业利润下行将对于焦化行业的开工率和利润带来打击。
钢铁行业,预计2019年钢铁的海内外需求将有所下降,汽车等制造业的投资上行动力不足,房地产投资热度降低都对于钢铁的需求减弱;目前钢坯和螺纹钢价格都处于加速下行态势,吨钢毛利受损,明年钢材价格可能将下行至新的中枢。若行业兼并重组加速将会对于提升行业的表观业绩增速。
化工行业,过去几个季度盈利性较好的子行业开始布局新产能建设,化工行业的资本开支增速一路攀升至60%,2019年化工行业将进入产能投放期。但是化工行业的景气指数自2018年二季度以来开始下滑,化工品价格指数回落,表明产业链下游的需求拉动力较差。化工行业短期内景气度面临压力,盈利下滑空间较大。
建材行业,本轮水泥和玻璃的景气度持续时间超于预期,特别是水泥价格持续上涨的趋势不减。同时水泥价格与房屋新开工面积增速的相关性较强,房地产投资放缓可能对于水泥价格的支撑力减弱,不过基建对于经济托底作用可能会对冲一部分水泥价格下滑的压力。玻璃价格已经出现回落的迹象。
(2)中游制造行业利润受到上下游产业的双重挤压
中游制造行业的净利润增速在2017年末达到本轮的高点,随后保持下滑趋势,2018年前三个季度回落至个位数增长,预计未来将进一步回落。上游资源品价格不断攀升,PPI走高对中游制造行业的生产成本带来压力,同时消费端需求并没有如期升高;2015年末PPI开始上行并且在2017年初达到顶峰,但是CPI一直处于不温不火的水平。中游制造利润受到上游资源品和下游消费品的双重挤压,目前净利润增速已经回落至较低的水平;2019年制造业投资增速将大概率回落,中游行业的业绩增长将回落至更低。
机械设备行业在经历了过去几年的产业出清后逐步进入业绩释放期,特别是工程机械的业绩表现最为稳定,其中以挖掘机为首的工程机械销量保持在较高的增长水平。十月挖掘机销量超预期回升至44.9%,同时装载机销量同比由负转正,基建投资回升将加大对于工程机械的需求。
光伏行业主要受到“531新政”的影响,国内外对于光伏电站的投资骤然减少,重大项目开工率下降;同时市场对于光伏组件的需求下降,导致光伏行业的订单减少,因此很多子行业的业绩存在较大不确定性。部分光伏产业链公司在前期进行了一些重大资产重组,未来经营业绩不达预期的风险较大。
智能装备方面,工业机器人和数控机床的需求持续放缓。乘用车产量放缓对于工业机器人需求造成较大的冲击,同时国产机器人市占率受到外资品牌的挤压,十月工业机器人的产量依然维持负增长,汽车产量下降以及整车厂生产线工业机器人普及率的提升都对于工业机器人的需求量大大减少。同时2017年外资品牌机器人加速流入国内市场,对于国产机器人的销量造成干扰。整体来看,2019年生产线对于自动化智能装备的需求表现疲弱。
国防预算支出对于军工业绩有一定支撑。2018年中央对于国防的支出将达到11069.5亿元,同比增速超过8%,超过2017年和2016年的军费支出增速,军费支出加速上升将会逐渐带动板块盈利改善。
(3)消费行业盈利性较有保障,必选消费相对可选消费更具刚性
过去几个季度消费服务行业的净利润增速维持在20%左右,盈利性相比其他行业较为保障,预计2019年消费服务行业的净利润增速将较小幅度回落至11.4%。一般而言,必选消费品相比可选消费品的需求更加具有刚性,食品饮料等行业的盈利增长维持在高位,家电等地产后周期行业可能会受到一定的压制。
楼市调控趋于严格将进一步抑制地产产业链的相关消费(如空调和家具),而提高个人所得税起征点、个税专项附加扣除细则等政策密集发布将会刺激消费,增强居民对于大众品的消费意愿(如粮油食品、日用品、化妆品和服装纺织)。预计后续影响消费的因素主要集中在猪肉价格走弱、原油价格回调、地产后周期消费需求减弱。
(4)商誉出清以及并购政策放松将带动信息技术行业业绩改善
信息科技行业净利润增长在2016年初达到高点然后进入下滑通道,2017年末受到商誉减值的打击下跌至负增长。进入今年一季度之后,业绩迎来一波反弹后回落至下行区间。目前来看,传媒、电子、计算机等行业的商誉减值风险较大,对于业绩的不确定性较大;预计商誉问题将在2018年年报中迎来一波出清,进入2019年以后,信息技术行业的内生增长以及并购政策的放松将带动业绩改善。
传媒行业在2015年前后进行了大量的并购重组,而近期国家规范互联网传播秩序的措施进一步加强,并且加大了对于传媒营销内同的监管力度。根据目前已经公布的2018年业绩预告,部分被收购公司的经营业绩不达预期,因此传媒行业盈利在2018年受到商誉减值冲击的风险很大,进入2019年以后商誉隐患将有所减弱。
全球半导体销售额增长仍处高位,但同比增速持续放缓,预计未来行业增速或回落。受制于研发技术和产能建设等因素,短期国内中高端集成电路的需求仍维持依赖于进口的现况,但后期产能逐步投放和技术升级有望改善目前局面。全球智能手机出货量持续走弱,2018年三季度全球出货量较去年同期减少17.9百万台至355.20百万台,增速跌至6%。继9月苹果、华为等多家大型智能手机厂商发布新品后,10月换机潮明显下降,预计短期内全球智能手机出货量或小幅回落,后期5G商用可能引起大规模换机潮。
随着高新技术的快速进步以及5G商用的临近,通信设备商未来仍高速投入生产设备所需,设备产量有望在下半年继续保持增长态势;回溯3G和4G时代帷幕拉开之前总是伴随着基站数量的大幅上升。
3、行业配置——高景气细分领域
(1)基建对经济有一定的托底作用,关注工程机械、建材
机械设备板块中工程机械销量良好为业绩带来支撑,基建反弹将加大对于工程机械的需求。机械设备行业2018年Q3收入累计增速和盈利累计增速分别为18.7%和21.0%,其中专用设备行业的盈利增长持续性较强。2018年前三个季度制造业投资增长持续好转,基建投资向下探底但是未来有望在政策扶持下迎来反弹,基建投资在经历了九个月持续下行之后已经出现回暖;专用设备制造业的固定资产投资完成额呈现快速上行的势头,前三个月累计增速大幅好转至13.9%,2017年累计增速仅为4.7%。专用设备行业上市公司Q3累计盈利增速为26.0%,其中工程机械、重型机械、印刷包装机械板块的业绩增长改善较为明显。专用设备行业盈利能力处于修复中,在经历了过去几年的去库存后行业出清效果明显,2018年前三个季度ROE持续回升至6.7%,盈利能力得到改善。同时,专用设备类如挖掘机、包装机械、重型机械等龙头公司的产品销量保持良好的增长势头。
水泥制造子行业在2016、2017和2018年上半年均保持了100%以上的净利润增速,景气度延续时间超出预期,盈利能力大大改善;水泥行业ROE(TTM)连续八个季度持续提升,由2016年二季度的1.6%提升至目前的20.4%,盈利修复能力得到加强。
(2)必需消费和线上零售等需求刚性强、关注零售、食品、禽养殖等
商业贸易行业2018年Q3收入累计增速和盈利累计增速分别为18.2%和23.2%,盈利增长快于收入增长,预计2019年可保持双位数增长。其中值得关注的是一般零售(如超市、百货、多业态零售等),一般零售Q3收入累计增速为9.8%,盈利累计增速达到22.7%,说明整个一般零售行业的盈利能力较强,特别是大型百货、线上销售占比高的公司盈利性显示出强者恒强的局面。对比国家统计局公布的社会零售额情况,网上实物商品零售额占社会零售额总额的比例逐步提升,前三个季度累计值比例已经达到17.5%,网上零售额占比有向上提升的空间。从零售额的分项数据来看,日用品和食品等必需消费品的零售额增长改善较明显。
另一方面,禽链价格高位带动景气回升,业绩好转值得关注,同时猪瘟疫情持续发酵对于增强了禽链的可替代性。肉鸡苗价格强劲上涨。因国内祖代引种数量下降、种鸡存栏量持续下行,商品代肉鸡出栏量减少,鸡价持续回升。鸡苗价格维持强势,猪瘟疫情扩散造成鸡肉的可替代性增强。
(3)经济转型中的高技术产业,关注计算机应用(云计算)、通信设备(5G产业链)、新能源车
4G向5G过度的前夜时期,产业链上中下游将迎来布局5G时代。3G到4G时期,三大运营商资本开支总和由低点(2009年资本开支共计3339.4亿元)到高点(2015年资本开支共计4413.8亿元),增幅达66.9%。据各公司年报数据预测,从2017年进入5G准备阶段,预计到2021年三大运营资本开支可达6099.4亿元,预计增幅将达到88.4%。同时近期移动通信基站的数量快速上升,3G和4G时代到来前夜总是伴随者基站数量的大幅上升。
在车市整体趋冷的情况下,新能源汽车产销量维持较高的增速。根据中国汽车工业协会公布,十月新能源汽车产量为14.6万量,当月同比增速约为58.70%。新能源汽车销量为13.8万量,当月同比增速约为51.65%。国内新能源汽车生产及销售速度进入三季度以来都明显提速,随着市场在逐渐调节和抢装的正式开启,预计新能源汽车销量或保持稳中有升。在补贴政策完善和双积分制度的带动下,新能源车的销售结构有望进一步向中高端方向靠拢。
流量需求将推动云服务供应商加快资本扩张。移动互联网接入流量处于快速增长阶段,无论是个人还是企业流量需求持续高涨都对于云计算服务商的数据中心(IDC)的规模和覆盖范围提出了更高的要求。2017年国内互联网中心的市场规模为946亿元,过去四年均保持了30%以上的年同比扩张速度;同时10月增值电信业务许可项目数量为2145个,2016年至今每个月保持在35%及以上的增长速度。但是与此同时,移动互联网接入流量的增长速度扩张更快,2017年累计增速为163%,2018年前十个月累计增速为152%。流量需求热情持续高涨将促使供给端加快对于数据中心的建设。
02
盈利驱动因素
1、增值税改——增厚企业利润
根据2018年政府工作报告中提到:“进一步减轻企业税负。改革完善增值税,按照三档并两档方向调整税率水平,重点降低制造业、交通运输等行业税率,提高小规模纳税人年销售额标准。”因此我们预计增值税税率会在5月1日改革的基础上,再进行下调。
按照“三档并两档”的思路,因此假设将高税率档次下调;由于重点在降低制造业、交通运输等行业(即采掘、钢铁、军工、机械等行业,税率主要处于16%)税率,因此我们假设新的税改方案主要将16%档下调。
假设一:16%档下调至10%,6%档不变。
在假设一的情景下,增值税第二次下调,相比于5月1日增值税改革前,利润增厚699亿,占净利润的1.91%;其中影响最大的是国防军工行业利润增厚10.88%,其次是机械设备7.66%,汽车7.34%,综合7.26%,建筑装饰7.05%,受益行业仍主要以周期行业为主。
假设二:16%档下调至10%,10%下调至6%。
在假设二的情景下,增值税第二次下调,相比于5月1日增值税改革前,利润增厚831亿,占净利润的2.27%;其中影响最大的是通信行业利润增厚14.02%,其次是国防军工10.88%,机械设备7.66%,汽车7.34%,综合7.26%,建筑装饰7.05%,除通信外受益行业仍主要以周期行业为主。
2、盈利修复能力的考量——ROE
ROE(净资产收益率)代表了企业所拥有的单位净资产所能带来的净利润,能够很好的衡量公司的盈利修复能力。一般情况下,当企业盈利好转时,稍后净资产收益率会随之发生改善;企业多余的产能会得到进一步利用,特别是制造业的产能利用率会得到较大幅度提升。随着盈利能力的增强,企业会有多余的现金去进行新一轮资本扩张,这时我们会观察到企业用于资本开支的现金会增多;紧接着企业的在建工程会增多,但在建工程转化为固定资产所需要的时间周期较长。当企业产能逐渐饱和之后,本轮盈利周期可能已经进入下行通道,ROE也会出现触顶回落,那么上市公司便进入盈利寻底的阶段。目前A股企业的盈利正处于下行通道中。
本轮上市公司盈利改善发生在2015年末2016年初,随后ROE修复自2016年三季度开始,再接着企业的开始进行资本扩张,在建工程随之开始较大幅度攀升,在今年三季度固定资产增长出现了回暖。与此同时,ROE在2018年中报达到高点,并在三季度首次出现回落,结束了过去八个季度的业绩改善。从分项指标来看,在本轮的盈利修复过程中,净利率、总资产周转率和资产杠杆均对ROE改善做出正面贡献,变动幅度分别为+14.5%、+7.3%、+2.0%,企业净利润快速提升而资产扩张有所控制因此ROE持续改善。从损益表来看,本轮盈利改善过程中费用负担(管理费用、销售费用和财务费用)未出现明显减轻,而净利润的提升主要来自于毛利润的扩张。
目前A股企业正处于盈利缓慢下行的阶段,在2018年三季度非金融上市公司ROE有所回落,盈利修复能力出现弱化的迹象。非金融公司ROE(TTM)由中报的9.5%回落至三季度的9.4%。销售净利率和资产周转率是ROE触顶回落的原因。展望2019年,上市公司在前期进行的资本扩张逐渐转化在建工程和固定资产,三季度固定资产增速底部出现回暖迹象,而收入增速向上动力不足,因此总资产收益率将大概率继续回落,对ROE造成冲击。同时上游资源品带来的利润增量贡献有限,上市公司的营收增速和净利润增速大概率出现进一步回落;同时由于企业盈利能力改善的持续性有限,费用类科目的拖累使得业绩增速放缓的幅度大于收入放缓的幅度,因此2019年上半年上市公司销售净利率可能会对ROE产生较为明显的拖累作用。
本文将不同行业在三季报中的ROE与去年同期相比发现,企业盈利能力修复最为明显的行业集中在资源品(钢铁、建材、化工、采掘)、休闲服务、机械设备、食品饮料、家用电器、商业贸易等行业。
03
风格选择——中小创占优
在国内经济增速放缓的宏观背景下,流动性宽松以及并购政策的放松有利于资金涌入中小创板块。一方面,目前监管态度的转向有利于提升市场的风险偏好,壳价值已经出现底部回暖的迹象。另一方面,有望重新崛起的兼并重组可以直接增厚母公司的EPS,提高表观业绩增长;同时2015年前后发生的大量并购重组产生的商誉问题正在逐渐出清,进入2019年商誉减值对于净利润增速的影响将基本消退。2019年开始,创业板业绩增速迎来拐点。
1、中小创板块更加受益于流动性改善
在经济增速整体回落的过程中,以中小创为首的公司更加受益于流动性改善。参考2013年至2015年,GDP增速从2013年的7.8%下滑至2015年的6.9%,增速创25年新低,产能过剩情况较为严重。在这样的经济环境下,股票市场的表现并不是由经济数据驱动,而流动性的放松以及风险偏好的提升有利于资金进入金融市场;在整体A股业绩下滑区间,沪深300走势相对创业板较为弱势。
创业板和主板的业绩增长呈现出不同的变化趋势。2011年至2012年,创业板业绩增速低于主板,创业板指显著跑输了主板。2013年开始,创业板业绩增速触底回升,而主板业绩增速逐渐见顶回落,2013-2015年创业板强于主板,同时伴随着十年期国债利率的持续下行。2016年创业板业绩见顶回落,主板业绩增速逐渐加速,创业板大幅跑输了主板。
目前十年期国债利率已经回落至3.5%以下,流动性宽松而经济萎靡,2019年开始,主板增速将继续回落,商誉减值对创业板冲击减弱,并购周期有望再起,创业板业绩有望优于主板。
2、商誉隐患对于业绩的影响将弱化
2015年开始,并购和商誉减值开始对创业板带来明显影响,对创业板业绩增速产生了明显的影响。2017年,创业板表观增速为8.8%,并购带来的利润增量为73.2亿,商誉减值79亿,不考虑并购和商誉减值,创业板实际增速为23.7%。
我们预计2018年创业板剔除温氏、宁德、坚瑞沃能、乐视网后的表观增速将会较2017年继续下滑,2019年开始,商誉减值对净利润增速的影响基本消除,2019年开始,创业板业绩增速迎来拐点。
目前来看商誉总量未出现大规模上升,商誉占净资产比例趋稳。截至2018年三季报,全部上市公司的存量商誉合计为1.45万亿元,2017年全部A股上市公司的存量商誉为1.26亿元。上市公司一般仅仅在季报和半年报中对于商誉问题做出简要说明,而真正计提的商誉减值数额仅仅在年报中披露。创业板存量商誉在三季度有所提升,前三季度商誉累计增速相比中报提升1.6个百分点至12.4%,存量商誉依然有待消化。创业板商誉占净资产的比例几乎与中报持平,并未出现明显上升的趋势。2018年以来创业板并购重组的数量和成功率都有所下降,存量商誉并未出现大幅增多。
商誉分布呈现结构性特征,传媒、医药生物、计算机等行业商誉问题较为突出。传媒行业商誉占净资产的比例较高;参考2018年年报业绩预告,不少传媒公司对于可能存在的商誉问题进行风险提示。而其他行业的商誉存量和占净资产的比例处于相对低位。
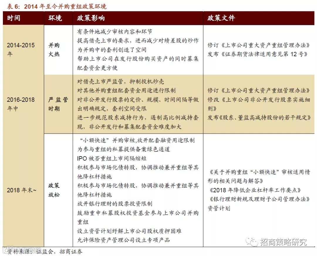
3、并购重组是中小创业绩增长的重要驱动力
进入2018年后半段,政府对于资本市场的态度和监管出现明显的转向;证监会在10月30日的声明中,提到“一是提升上市公司质量,围绕资本市场改革,创造条件鼓励上市公司开展回购和并购重组;二是优化交易监管,减少对交易环节的不必要干预,让市场对监管有明确预期;三是鼓励价值投资,引导增量中长期资金入市”。
未来三年有望进入新一轮的并购上行周期。一方面,传统的公司可以通过并购来转型,另一方面,兼并收购可以直接增厚上市公司EPS并使得股东股权增值,而并购政策对于上市公司重大资产购买、重组、置换等行为的松绑以及市场流动性的宽松,都将为并购方以及被并购方降低了交易成本和风险。中小市值的估值水平提升并形成正反馈,进一步促进了兼并重组事件的增加。近期,壳价值出现底部回暖的迹象。
04
估值对比——历史低点
2018年以来,A股整体估值中枢不断下移,与历史水平相比已经回落至较低的位置,特别是过去两年外资大量买入蓝筹股,蓝筹股相对小市值公司的折价不断降低;A股与海外市场核心股指相比也具有估值优势。A股剔除银行后的估值水平与美股相同,分行业来看,A股的资本货物、商业和专业服务、耐用消费品与服装、零售业、医疗保健设备与服务、银行、软件与服务、地产等行业的估值相比美股较低。
1、整体A股处于相对低估区间
2018年以来,A股整体估值中枢不断下移,目前全部A股的估值水平已经回落至历史较低的位置(约为13.0x),接近2014年初的水平,同时也接近2002年以来的均值减去一个标准差12.2x,与历史上估值底部非常接近。非金融A股的估值水平回落至17.0x,略低于均值减去一个标准差17.7x。
与海外市场相比,整体A股的估值水平处于较低区间,特别与美股估值相比更具优势。
2、中小创相对估值降幅更大
从相对全部A股估值的角度来看,小盘股的相对估值水平比大盘股降幅更大。陆股通开通以后,过去两年外资大量买入蓝筹股,蓝筹股相对小市值公司的折价不断降低。
3、多数行业估值已经回落至历史低位
大部分行业估值水平处在历史平均水平甚至十分位数以下。国防军工,计算机、通信的估值水平高于其他行业,建筑装饰、建材、房地产、银行和钢铁的估值水平较低,其中钢铁的估值水平处于末位。
4、中美估值对比
整体来看,当前美股公司整体估值水平为17.1x,A股公司整体估值为13.0x,A股剔除银行后估值为17.1x。A股剔除银行后的估值水平与美股相同。
从行业来看,A股的资本货物、商业和专业服务、耐用消费品与服装、零售业、医疗保健设备与服务、银行、软件与服务、地产等行业的估值相比美股较低。
从市值区间来看,A股在5000-10000亿元之间的公司相比较美股仍有折价,这种折价主要和非银金融、地产、建筑、钢铁煤炭等行业周期性行业估值低有很大的关系。市值处于500-1000亿元之前的公司估值趋同;而25亿元以下的A股公司估值相比美股仍有较为明显的溢价,这种溢价的出现与中A股的壳价值有很大的关系。以市值最小的物价公司平均市值作为壳价值,根据测算此指标目前约为10.7亿元。
券商中国是证券市场权威媒体《证券时报》旗下新媒体,券商中国对该平台所刊载的原创内容享有著作权,未经授权禁止转载,否则将追究相应法律责任。
有一种美好习惯,叫做阅后点赞


