
4月9日,广东省能源局发布了《广东省关于2020年风电、光伏发电项目建设有关事项的通知》,通知内提出:
1、2020年不再组织开展陆上风电竞争性配置工作,各地原则上不宜再核准新的集中式陆上风电项目。
2、加快推动我省列为2019年国家竞价光伏项目和平价光伏发电项目建设,同时积极组织和推进具备接网和消纳条件的新增平价上网项目建设,争取全省全年新增光伏发电并网容量150万千瓦。
3、2020年光伏竞价项目于5月5日之前将相关资料报送至广东省能源局。
4、加快接网工程建设进度,优先安排我省2020年年内并网的海上风电项目、国家光伏竞价补贴项目和可享受国家补贴的陆上风电项目的送出线路建设,并建立绿色通道,对该类项目实行快速审批、优先建设。
通知原文如下:
广东省能源局转发国家能源局关于2020年风电、光伏发电项目建设有关事项的通知
粤能新能函〔2020〕159号
各地级以上市发展改革局(委)、惠州市能源和重点项目局,广东电网公司、深圳供电局有限公司,各有关企业:
现将《国家能源局关于2020年风电、光伏发电项目建设有关事项的通知》(国能发新能〔2020〕17号,以下简称《通知》)转发给你们,并就做好我省2020年风电、光伏发电项目建设工作提出以下意见,请一并贯彻落实。
一、有序推进风电项目建设
(一)我省陆上风电现已建成并网约400万千瓦,与已核准未建和在建项目规模之和超过900万千瓦,远超国家规划我省2020年并网600万千瓦的目标,因此2020年不再组织开展陆上风电竞争性配置工作,各地原则上不宜再核准新的集中式陆上风电项目。要着力推进在建项目加快建设,争取年内多投产并网;同时积极推动其他已核准项目加快落实开工条件,尽快开工建设,争取全省全年新增并网容量200万千瓦。要抓紧清理并依法取消超期未开工项目,为后续风电项目开发腾出空间;仍在有效期而年内难以开工建设的项目,可列为“十四五”期的储备项目。请于年底将清理情况和储备项目报我局。
(二)对符合技术规范要求且具备就近消纳和接网条件的
分散式风电项目,各地可合理安排建设,并积极推行项目核准
承诺制,建立并联审批机制,简化相关手续办理。
(三)有关地市要按照《广东省能源局关于2020年海上风电项目开发建设有关事项的通知》(粤能新能〔2020〕22号)要求,督促项目单位对标年度投资和并网目标,加快项目建设,确保完成年底全省海上风电200万千瓦以上并网容量的规划目标。
二、积极推进光伏发电项目
(一)加快推动我省列为2019年国家竞价光伏项目和平价光伏发电项目建设,同时积极组织和推进具备接网和消纳条件的新增平价上网项目建设,争取全省全年新增光伏发电并网容量150万千瓦。
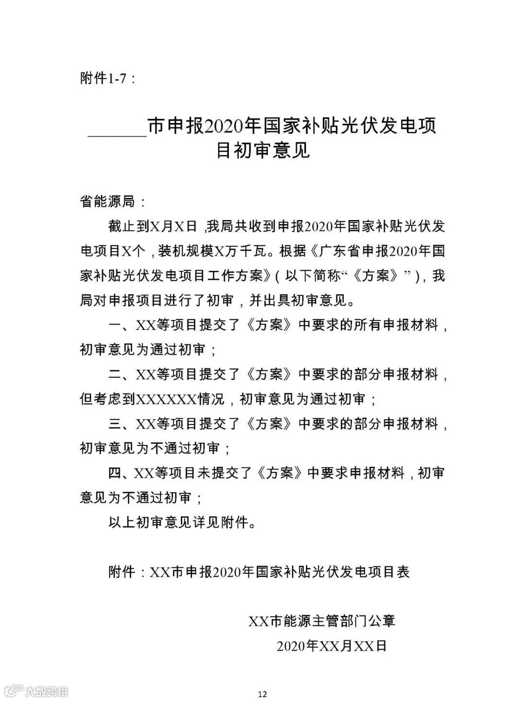
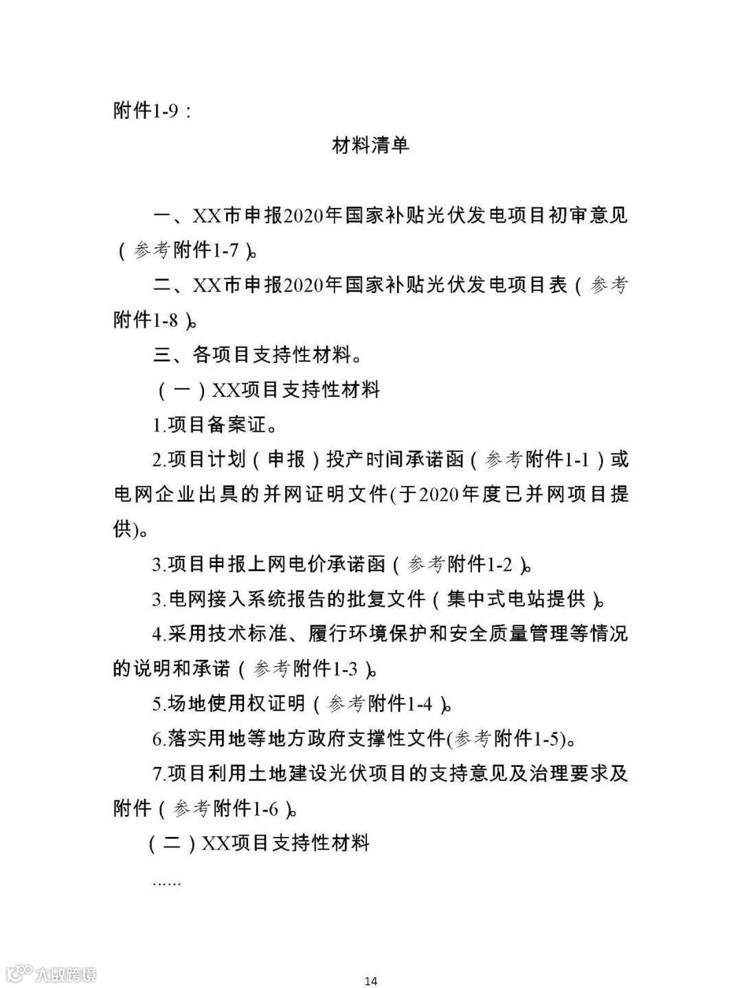
(二)认真开展2020年国家补贴光伏发电项目申报工作,按照《广东省申报2020年国家补贴光伏发电项目工作方案》(见附件1)要求,抓紧组织企业申报,严格审核申报项目用地、接网等条件,于5月15日前将经审核后符合要求的项目及相关材料、需变更信息的2019年光伏竞价补贴项目(填写附件2)一并报送我局。
三、加快接网工程建设
各地要加强与电网企业对接联系,及时协调解决征地、审批等问题,推动接网工程加快建设。电网企业要优化投资管理工作流程,简化手续,提高效率,加快接网工程建设进度,优先安排我省2020年年内并网的海上风电项目、国家光伏竞价补贴项目和可享受国家补贴的陆上风电项目的送出线路建设,并建立绿色通道,对该类项目实行快速审批、优先建设。
四、做好项目跟踪和统计报送工作
(一)各地要高度重视风电、光伏发电项目建设,将其作为调结构、扩投资的有效举措,对列为2018年及以前年度建设方案的存量风电项目、光伏项目,以及列为国家竞价和平价光伏项目,分类建立项目台账,密切跟进、积极推进,并将本地风电、光伏发电年内完成投资及新并网情况(见附件3)于每年6月底和12月底前报送我局。
(二)各地要督促风电、光伏发电企业每月登录国家可再生能源发电项目信息管理平台,填报更新项目核准、开工、在建、并网等信息。对因信息填报错误、填报不及时导致不能列入可再生能源发电项目补贴清单及获得电价附加补贴的,由项目单位自行承担相关后果。
(三)请广东电网公司按照国能综通新能源〔2019〕45号等有关文件要求,每月做好户用光伏项目信息公布和报送工作,并指派专人于每年1月和7月底前分别向我局报送全省风电、光伏发电并网运行情况(见附件3)。
广东省能源局
2020年4月8日
附件:1.广东省申报2020年国家补贴光伏发电项目工作方案














附件2.广东省2019年光伏竞价补贴项目需变更情况表

附件3.广东省可再生能源并网运行情况表

推荐阅读
据说 点 亮 星 标后
不会错过光合能源每条推送哦!
好看的人都点了在看哟

