

除起草《上海期货交易所不锈钢期货合约(征求意见稿)》外,上期所还结合合约内容对《上海期货交易所交易细则(征求意见稿)》等9个实施细则、管理办法进一步修订完善。这是不锈钢期货合约草案的首次对外发布,公开征求意见也意味着该品种已经进入上市前的冲刺阶段。
最为引人关注的无疑是不锈钢期货合约本身。


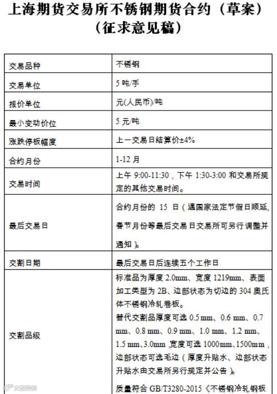
据上期所公告,不锈钢期货交易代码为“SS”,交易单位为5吨/手,最小变动价位为5元/吨。最低交易保证金为合约价值的5%,涨跌停板幅度为上一交易日结算价±4%。
从交易时间看,合约草案规定的是上午9:00-11:30,下午1:30-3:00和交易所规定的其他交易时间,不锈钢期货会配套晚间连续交易(俗称“夜盘”)。
据介绍,在上期所现有业务规则框架下,随着新品种的引入,规则层面的修订主要体现在以下几个方面:
一是新上市合约及附件;
二是《交割细则》中新增一章,为不锈钢的交割,涉及交割品管理、标准仓单有效期等;
三是制定《指定不锈钢厂库交割办法》,规定不锈钢厂库标准仓单的生成、流转、注销等;
四是在《风险控制管理办法》中增加不锈钢期货的风险控制参数。
同时,为进一步推进期货市场国际化、专业化水平,将《交易细则》中关于成交量和持仓量的统计口径从双边计算修改为单边计算。
不锈钢期货采取实物交割,交割单位为60吨。合约草案中还对不锈钢期货交割品级做出明确规定。标准品为厚度2.0mm、宽度1219mm、表面加工类型为2B、边部状态为切边的304奥氏体不锈钢冷轧卷板。替代交割品厚度可选0.5 mm、0.6 mm、0.7 mm、0.8 mm、0.9 mm、1.0 mm、1.2 mm、1.5 mm、3.0mm,宽度可选1000mm、1500mm,边部状态可选毛边(厚度升贴水、边部状态升贴水由交易所另行规定并公告)。
质量符合GB/T3280-2015《不锈钢冷轧钢板和钢带》要求的06Cr19Ni10,或者符合JIS G 4305:2012《冷轧不锈钢钢板及钢带》的SUS304。
据了解,不锈钢物理化学性能稳定,不易变质。不锈钢通常采用金属护板和护角包裹防锈纸进行包装,可堆放,其存储于清洁、干燥、通风良好和温度适宜的室内,采用集装箱或者车厢运输,储运便利。用于实物交割的不锈钢,质量应当符合或者优于上海期货交易所不锈钢质量标准。
不锈钢期货的公开征求意见意味着该品种已经进入上市前的冲刺阶段,国内钢材期货品种序列即将再添新丁。
上期所理事长姜岩7月出席会议时曾表示,钢铁类系列期货增强了我国钢铁行业的定价影响力,助力企业管理价格风险,服务实体经济取得实效,上期所将进一步增加高质量产品供给,争取今年上市不锈钢期货,并做好氧化铝期货、铬铁期货等品种的上市准备。
目前,上期所钢铁期货产品包括螺纹钢、热卷和线材三大品种。据统计,伴随着中国工业化、城镇化加快发展,上期所的市场规模稳步上升。2018年期货和期权总成交量12.02亿手,连续三年位居全球场内商品衍生品市场首位,其中螺纹钢已连续五年成为全球最活跃的商品期货,热轧卷板已成为全球最活跃的扁平材期货,国际影响力显著提升。

上期所相关负责人表示,为进一步提升期货市场服务实体经济的能力,提高不锈钢行业相关企业风险管理水平,促进形成公开、公平的定价机制,增强我国在全球不锈钢市场的定价影响力,上期所拟上市不锈钢期货,构建钢铁期货全品种链。
“上期所将认真听取、统筹考虑市场各方的宝贵意见和建议,进一步完善不锈钢期货合约规则制定工作,为不锈钢期货的平稳运行和健康发展夯实制度基础。”该负责人表示。

券商中国是证券市场权威媒体《证券时报》旗下新媒体,券商中国对该平台所刊载的原创内容享有著作权,未经授权禁止转载,否则将追究相应法律责任。



