
国家住房和城乡建设部发布公告,批准《建筑节能与可再生能源利用通用规范》为国家标准,于2022年4月1日起实施。
住建部表示,此次发布的规范为强制性工程建设规范,全部条文必须严格执行。现行工程建设标准相关强制性条文同时废止。现行工程建设标准中有关规定与此次发布规范不一致的,以此次发布规范的规定为准。

碳排:《规范》要求新建居住和公共建筑碳排放强度分别在2016年执行的节能设计标准的基础上平均降低40%,碳排放强度平均降低7kgCO/(m·a)以上。

此次国家将可再生能源纳入到新建建筑及建筑群的总体规划之中,对于光伏行业而言可谓是再启“蓝海”。
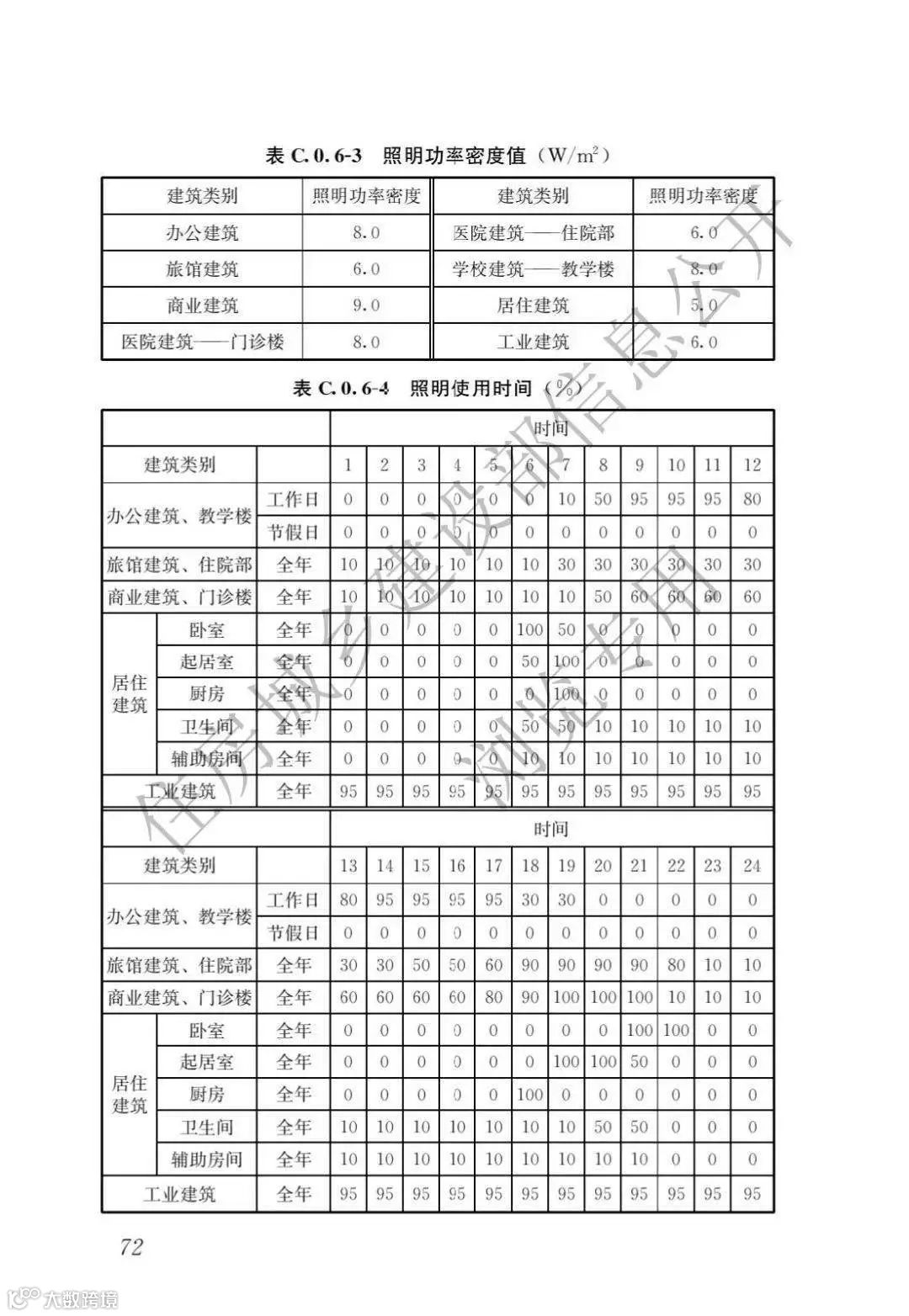
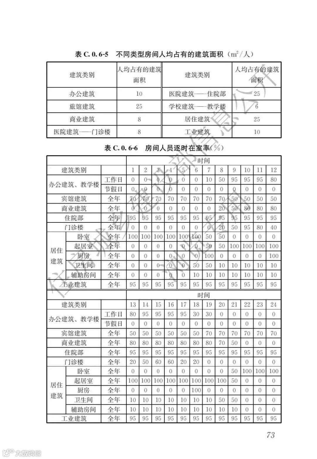
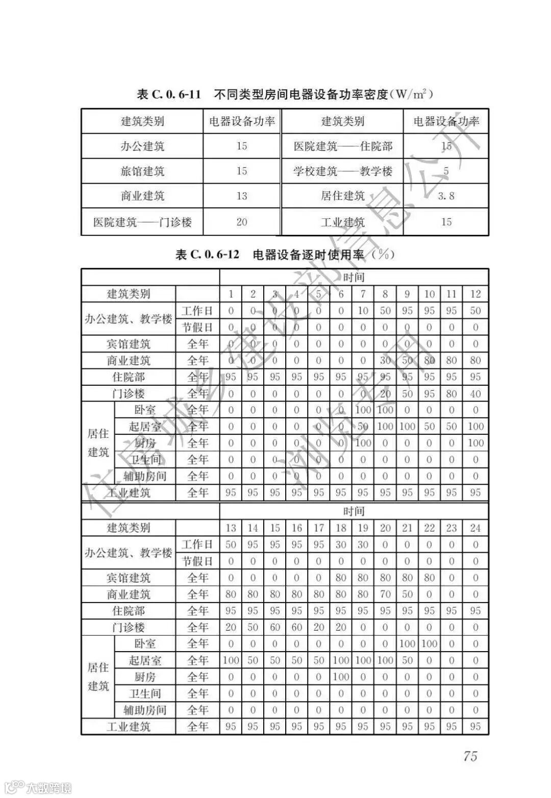
附件1:《建筑节能与可再生能源利用通用规范》如下,请仔细查阅:



































文字与附件资料来源:中华人民共和国住房和城乡建设部
光伏盒子
推荐阅读
据说 点 亮 星 标后
不会错过光合能源每条推送哦!
喜欢我们的内容请点分享+赞+在看

