
除了传统地将光伏电站建设在建筑物上,光伏建材与种植业、养殖业相结合也是现代“光伏+”的新模式之一,光伏建材可以充分利用荒山、荒坡、鱼塘、大棚等场地形成不同的光伏+农业形式,除了解决农业生产上用电的需求,更是现代产业发展走向多元化、经济效益化的有效策略,在经济效益和产业发展上都有明显的优势。
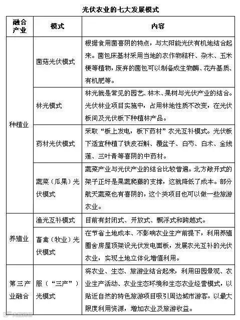
生产原理:根据光伏发电要阳光、食用菌生长要遮光的原理,将光伏电站和食用菌种植大棚组合,在不改变和不破坏土质的情况下,提高土地的利用率,实现发电和收菇的综合叠加效益。
发展模式:采用产业大户带动、贫困户入股、分散经营、自主管理、统一技术销售的扶贫园区模式。
概况:河北省平泉县是全国有名的“食用菌之乡”,在大力发展食用菌的同时,积极探索光伏产业与食用菌种植的结合,实现“一地两用”。
平泉县的设施农业光伏发电项目位于黄土梁子镇,2015年,在黄土梁子镇梁后村建设成30兆瓦的设施农业光伏发电项目。
该项目占地1236亩,一期已建设施发菌棚40个、生产棚140个,发展香菇150万袋,吸纳70户贫困户入驻,解决200余人就业。
发展模式:采取“龙头企业+基地+农民专业合作社+农民”等形式
概况:安龙光伏农业生态产业园由贵州大秦光伏农业科技有限公司投资建设,示范园总规划面积5000亩,分为三期建设,产业园以“新能源、新农村、新农业、新旅游、新生活”为理念进行规划设计。
通过利用光伏能源,对大棚进行控光、恒温、保湿,为中药材生长提供了有利的环境。园区以中药材种植基地为载体,创新发展模式,推进光伏与特色中药材种植融合发展。
发展模式:光伏农业BIPV发电项目,集发电、农业、旅游观光、室内娱乐为一体的高效综合体。
概况:桂林洋热带农业公园光伏农业BIPV发电项目使太阳能组件与农业大棚结构完美融合,使项目成为集发电、农业、旅游观光、室内娱乐为一体的高效综合体。
室内占地面积达3万平方米的巨型大棚分成四大主题分区,游客在此可享受吃喝玩乐的“一条龙”服务。使用了嘉盛光电的光伏建材:光伏建材安装容量3850kW,装机面积23453㎡。
生产模式:利用鱼塘睡眠或滩涂湿地,支上光伏组件进行发电,形成“上可发电、下可养鱼”模式,既充分利用空间、节约土地资源,又能利用光伏电站调节养殖环境。
养殖品种:集中于喜阴的名特优养殖品种,如沙塘鳢、河蟹、黄颡等喜阴鱼类。
概况:在鄂州市汀祖镇汀祖村结合水产养殖业建设20MWp的光伏发电系统,形成一个光伏产业带动水产业及相关产业发展的示范园区和多功能光伏农业产业基地。
该项目年平均可为电网提供电能约1783kWh,大大较少了煤的消耗,大气污染物排放得到控制。项目建成后,原有小池塘养殖方式变为大池塘规模化养殖方式,光伏项目给渔业带来收益约90万元。
发展方式:同时进行发电、种植、旅游,实现产业融合发展。
分区:设有茶叶、食用菌、苗木花卉、盆栽蔬菜、特菜等种植区域。
概况:精武镇光伏发电农业科技园项目共建设222个科技大棚,在棚顶架设不同透光率的太阳能电池板,保证太阳能光伏发电和整个温室大棚农作物的采光需求,是光伏新能源、现代农业及生态旅游相结合的新兴特色园区。
光伏农业大棚可种植有机农产品、名贵苗木等各类高附加值作物,还能实现反季节种植、精品种植。项目实现年产值约1.16亿元,税收400万元。
一、以本地优势产业为支撑。目前,已经投产的光伏农业产业园大多是在本地优势产业的基础上发展起来的,当地优势产业借助光伏产业从而达到事半功倍的效果;
二、多业态相融合。光伏农业产业园多是采用光伏、农业、旅游相结合的发展模式,是集高效种植、农业科普、休闲观光于一体的新型农业项目;
三、高收益性。光伏农业的主要收益来源包括光伏发电并网、农业种植(养殖)、休闲旅游三个方面,远比单一农业种植收益要高;
四、影响力尚小。光伏农业发展历程尚短,且成本高,还处于探索阶段,在全国还没有形成很大的影响力。
据说 点 亮 星 标后
不会错过光合能源每条推送哦!