

继小米、蚂蚁金服、美团、360等公司均通报了员工贪腐情况之后,百度、滴滴也举起大刀,砍向内部腐败。百度于近日通报了12起内部腐败事件,其中包括受贿、侵犯商业秘密等违法行为,也包括虚假报销、虚报奖金的违纪行为。涉事14人均已被辞退,部分员工被警方正式刑事侦查并采取强制措施。

滴滴出行8月2日也公布了2019上半年内部反腐败、反舞弊事件的相关情况。公告显示,滴滴在2019年上半年查处30余起内部违规事件,有29人因严重违规被解聘,其中10人因涉嫌违反法律法规被移送司法。

这一次,互联网企业掀起的“苍蝇老虎一起打”的反腐行动,不仅频繁而且严厉。
百度职业道德委员会近日通报了12起内部腐败事件,其中包括受贿、侵犯商业秘密等违法行为,也包括虚假报销、虚报奖金的违纪行为。涉事14人均已被辞退,部分员工被警方正式刑事侦查并采取强制措施。
百度表示,这些被通报的人员作为曾经的百度人,享受着百度给予的工作机会和报酬,本应为公司的发展尽职尽责,但他们却利用职权挖公司墙角,且肆意践踏公司利益满足个人私欲,丧失了职业人最基本的良知,触犯了公司制度红线,自然会被公司所淘汰,其中涉嫌违法犯罪的,公司依法移交公安机关进一步追究其相应的法律责任。经公司职业道德委员会讨论决定,这14名员工因严重违纪已被公司辞退。
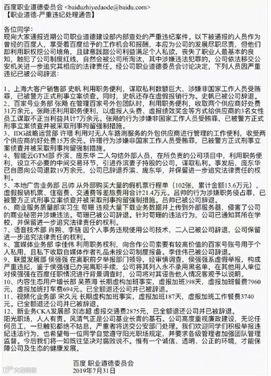
纵观百度揪出的“蛀虫”,有的是销售岗位,上海大客户销售部史某某用职务便利,谋取私利数额巨大,涉嫌非国家工作人员受贿罪,已被公安机关采取强制措施;有的是业务团队,百家号业务部张殿在管理百家号外包团队时,利用职务便利,收取两个供应商好处费31万余元。还利用职务便利,以虚报人头费、虚报绩效奖金等方式给供应商的3名女性员工谋取不正当利益共计7万余元。其行为涉嫌非国家工作人员受贿罪,已被公安机关采取强制措施;有的是运营部门,IDG战略运营部许某某用对无人车路测服务的外包供应商进行管理的工作便利,收受两个供应商的好处费15万余元。其行为涉嫌非国家工作人员受贿罪,已被公安机关采取强制措施;有的是技术人员,语音技术部肖某、李某因个人事务违规使用公司技术,公司保留进一步追究法律责任的权利。
还有实习生,商业服务质量部实习生苟某违规大量下载业务数据并上传到外部服务器,侵害了公司的商业秘密并涉嫌违法。针对苟某的违法行为,百度已通知其所在学校,并保留进一步追究法律责任的权利。
还有的公器私用,智能云GTM部乔某、庞某某二人勾结外部人员,利用职务便利,引进乔某妻子持股的公司,谋取私利。事发后,庞某某已自愿向公司退款19万余元,百度保留进一步追究法律责任的权利;富媒体业务部李某某利用职务权利,向合作公司索要有较高价值的百家号账号用于个人私用,且私下收取自媒体作者礼品未按公司制度报备,已被公司辞退;联盟发展部侯某某在离职前夕虚假举报领导,构成严重违纪,百度将其列入永不录用黑名单,在其他用人单位对侯某某在百度任职情况进行背景调查时,百度将对其诬告他人情况客观予以说明。
还有几位爱占小便宜的。本地广告业务部吕某从外部购买大量的假机票行程单(102张,累计金额13.6万元),虚假报销机票、住宿费、交通费等差旅费用合计21.4万元。其行为涉嫌职务侵占罪,已被警方采取强制措施;内容生态用户增长部吴某某海长期虚构加班事实,虚报加班398天,虚报加班餐费7960元,虚报加班打车费694元。已全额退还公司并被辞退;视频化业务部宋某某长期虚构加班事实,虚报加班187天,虚报加班工作餐费3740元。已全额退还公司并被辞退;新业务CKA发展部刘某某虚报交通费2875元,已全额退还公司并被辞退。
滴滴出行公布了2019上半年内部反腐败、反舞弊事件的相关情况。公告显示,滴滴在2019年上半年查处30余起内部违规事件,有29人因严重违规被解聘,其中10人因涉嫌违反法律法规被移送司法。
公告中列举了几起典型案例,被查处的违规行为主要集中在弄虚作假、侵占、收受贿赂等方面。
滴滴司机服务顾问谢某在滴滴任职期间和外部人员方某串通,利用职务便利将不符合奖励标准的司机添加到名单中获利。此外,谢某联合其朋友章某金等,向金华和衢州地区司机兜售不存在的“吸单外挂”,并编造谎言宣称可以进行派单倾斜,每周向司机收取费用以谋取私利,给滴滴声誉造成恶劣影响。
滴滴查处发现谢某还存在多起违规行为,其非法所得达百万元,最终与其解除合同并移交司法。
另外一起案例,是滴滴员工郝某利用职务之便收受合作方贿赂。郝某在将某盒饭智能售卖机引入到滴滴办公区的项目中,利用职务影响及便利与代理方达成协议,收取公司办公区盒饭售卖机销售总额的12.5%回扣。郝某收受贿赂且参与利润分成,涉嫌非国家工作人员收受贿赂,最终被解除合同并移交司法。
2018年初,滴滴出行在公司内部发布了《廉正行为奖励方案》,对于内部举报或者拒收贿赂的员工进行奖励,给予荣誉激励并可给予现金奖励,最高可达10万元,目前,已经对数十人进行了奖励。
一般认为,腐败只会诞生于公职人员及权力部门。但实际情况,私人企业中,高管、采购、项目审批的贪腐、回扣、权力寻租、以权谋私等行为时常发生。
过去20天,美团、蚂蚁金服、小米、360公司等均曝处腐败案件。7月16日,美团曝出大案——其原市场部总监赖某、高级经理梅某某、已离职员工路某某涉嫌非国家工作人员受贿罪,已被朝阳市警方刑拘。就在同一天,360公司的知识产权部的资深总监黄某,因涉嫌收受多家代理商贿赂,也因为涉嫌非国家工作人员受贿罪而被监察机关批准逮捕。360创始人周鸿祎也在朋友圈发声,表示“要用最锋利的刀将腐肉挑除”。
7月17日,中国裁判网公布了对非国家工作人员行贿罪的刘某某、吴某、孙某等人的刑事判决书,刑事判决书提到由于刘某某他本人是蚂蚁金服数娱中心商务经理之便,所以他利用他的职务之便,处理发生的各类涉赌、诈骗投诉,等等事件收受贿赂共计高达1372.9万元。最终因犯非国家工作人员受贿罪,刘某某判处有期徒刑九年,并处没收财产人民币一百万元。
7月20日,小米通报,原市场部员工赵某(女),利用职务便利向合作供应商索要好处费,金额较大,损害公司利益。目前,赵某已被警方拘捕。另外一位中国区市场部员工郝某,通过将业务给其近亲属持股的公司承揽小米业务,也被小米通报。
北京师范大学中国刑法研究所副所长彭新林此前表示,在2014年到2017年,民营企业腐败犯罪中,共包括15个罪名,其中最主要的就是单位行贿罪、职务侵占罪、挪用资金罪、非国家工作人员受贿罪和行贿罪。一旦涉及的问题触及《刑法》,将会根据金额或情节是否严重等,处以不同期限和不同金额的刑罚。
按照《刑法》第163条规定,公司、企业或者其他单位的工作人员利用职务上的便利,索取他人财物或者非法收受他人财物,为他人谋取利益,数额较大的,处5年以下有期徒刑或者拘役;数额巨大的,处5年以上有期徒刑,可以并处没收财产。

券商中国是证券市场权威媒体《证券时报》旗下新媒体,券商中国对该平台所刊载的原创内容享有著作权,未经授权禁止转载,否则将追究相应法律责任。



