

华为正极力招募人才,也正以高薪吸引着“天才少年”少年们。
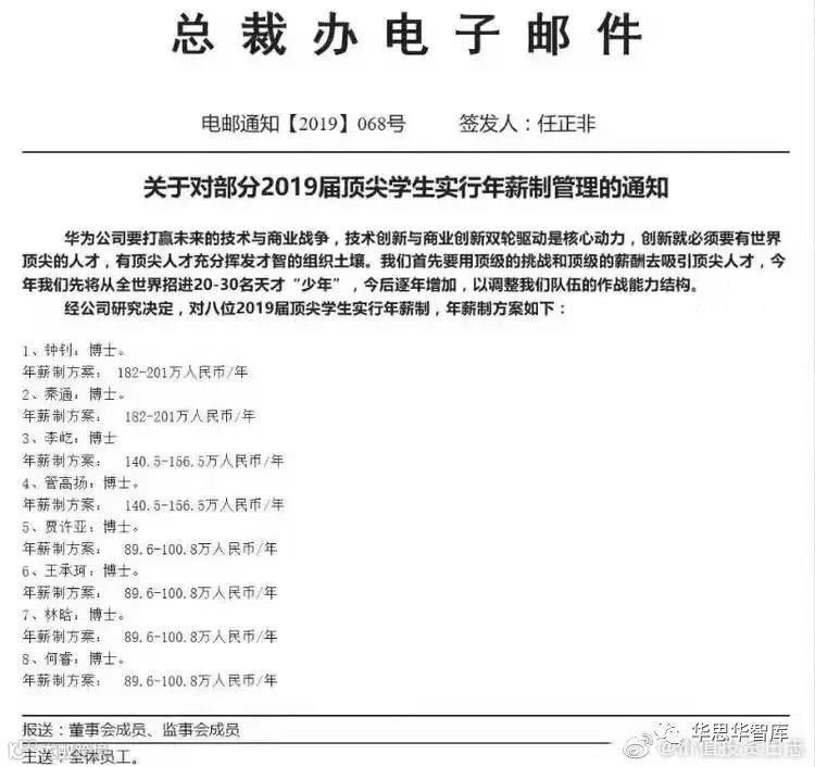
华为创始人任正非近日签发了一份总裁办电子邮件,宣布对8位2019届顶尖学生实行年薪制管理。这8名员工均为博士学历,最高两名员工的年薪为182万-201万元;两名员工的年薪为140.5万-156.5万元;最后还有四名员工的年薪为89.6万-100.8万元。

华为6月27日发布全员邮件,披露了任正非在EMT《20分钟》的讲话,任正非说,“今年我们将从全世界招20-30名天才少年,明年我们还想从世界范围招进200-300名。这些天才少年就像‘泥鳅’一样,钻活我们的组织,激活我们的队伍。”他说,“华为公司未来要拖着这个世界往前走,自己创造标准,只要能做成世界最先进,那我们就是标准,别人都会向我们靠拢。”

这8位博士,最高年薪上限201万,最低的年薪下限也有89.6万。
华为表示,打赢未来的技术与商业战争,技术创新与商业创新双创驱动是核心动力,创新就必须要有世界顶尖的人才,有顶尖人才充分发挥才智的组织土壤。华为要用顶级的挑战和薪酬去吸引顶尖人才,今年将从全世界招进20-30名天才“少年”,今后逐渐增加,调整队伍作战能力结构。
此举践行了一个月前任正非的表态,华为6月27日发布全员邮件,披露了任正非在EMT《20分钟》的讲话,任正非说,“今年我们将从全世界招20-30名天才少年,明年我们还想从世界范围招进200-300名。这些天才少年就像‘泥鳅’一样,钻活我们的组织,激活我们的队伍。”他说,“华为公司未来要拖着这个世界往前走,自己创造标准,只要能做成世界最先进,那我们就是标准,别人都会向我们靠拢。”

任正非表示,未来3-5年,相信公司会焕然一新,全部“换枪换炮”,一定要打赢这场“战争”。
根据华为提供的数据,华为拥有包括700多个数学家、800多个物理学家、120多个化学家,还有15000人在从事基础研究,以及6万多产品研发人员。同时,华为还与全球300多所高校、900多家研究机构和公司有合作,实施了7840个项目,已投资18亿美元,签署了对外付费的研发合作合同达1000多份。
此前,任正非在接受央视专访时提到了“人才观”。他说,二战之后,德国和日本工业基础都被摧毁了。当时有一个著名的口号“什么都没有了,只要人还在,就可以重整雄风”,没多少年德国就振兴了,所有房子都修复得跟过去一样,日本的经济也快速恢复。
任正非说:“这得益于他们的人才、得益于他们的教育、得益于他们的基础,这点是最主要的。所有一切失去了,不能失去的是人,人的素质、人的技能、人的信心很重要。”
早在今年4月16日,华为宣布成立战略研究院,旨在吸引全球顶级人才,用更高的技术来支持华为后面的发展。
任正非曾举过一个例子,华为在俄罗斯有一个小伙子,不会谈恋爱,不善和人打交道,只擅长数学,天天在公司玩电脑,不知道在干什么。有一天,他突然说,自己把把2G到3G突破了。华为如今凭借5G领先全球,就与这个小伙子的算法突破有关。
任正非表示,华为现在对外部的300个大学、900多个科研机构给予了支持,也力图将来在理论创新上能做一些贡献。
2019年1月,清华和北大先后发布就业质量报告,其中显示,华为已经连续三年成为清华北大两所大学最大的雇主,2018年从北京大学招聘104人,从清华大学招聘167人。紧随华为的是腾讯,从清华接收了74人,北大56人。阿里接收了清华毕业生38人,百度24人。
任正非在接受《金融时报》采访时表示,华为今年挖了一批少年天才进来,薪酬定得比谷歌还高。华为有一个考试系统,有大量的考试题目,首先要通过考试,才有面试机会。如果在世界计算机竞赛拿了金牌,工资可能是通常入职水平的 5 倍、 6 倍。
“美国这个国家的实力不是土地,是人才。我们向美国学习什么?吸引人才。”任正非在采访中说。
而在员工平均收入水平上,华为本身也处于业内前列。在2019年春节前,任正非就在华为内部社区发布的内部信中提到:“根据2018年全年财报初估,华为18万员工人均年收入可达人民币110万元”。
5月21日,华为海思在官方公号发布社会招聘启事,大量招收芯片及相关领域开发人才。公开信息显示,海思是华为的全资子公司,只向华为供货。目前,华为在全球范围内拥有18万员工,其中研究人员占45%。年均研发投入占销售额的15%左右,2017年投入的研发资金就高达1.4万亿日元(约合870亿元人民币)。其中大部分用于半导体、5G通信和人工智能领域,华为一家的投入就超过了包括英特尔和高通在内的美国整个半导体行业。截至目前,华为员工已达19.4万人。
请脑洞下!科创板一天"批发"125位亿万富豪场景!这对中年夫妻15年前100万创业,上市后身家186亿,居榜首
由惊艳到惊讶!昨天杀入科创板的资金如何了?活跃度下降近八成,卖出龙虎榜引忧心?龙虎榜藏大机会
钱照付,饭不吃? 巴菲特午宴起波折,孙宇晨因病主动取消,传被卷入跑路风波,有被邀请者已拒绝赴宴
历史性时刻!首批25家科创板股开盘!开盘后啥走势?首次临停开盘1分钟出现,8只因下跌30%临停(现场图)
科创板凭实力"抢镜"!A股总成交4141亿,12%成交来自25只科创股,巧的是,两市成交较平日提升12%
券商中国是证券市场权威媒体《证券时报》旗下新媒体,券商中国对该平台所刊载的原创内容享有著作权,未经授权禁止转载,否则将追究相应法律责任。



