

作者:王丹
来源:川阅全球宏观
猜想一:赤字率不破“3”,赤字规模增长4000-5000亿。预计赤字率小幅提升至3%;鉴于2020年结构性通胀抬升GDP平减指数和“四普”提升名义GDP绝对水平,预计2020年赤字规模将达到3.16-3.27万亿左右,相较2019年增长4000-5000亿元。
猜想二:专项债在3万亿左右,增量或更多向基建倾斜。预计专项债增幅持平或高于今年的8000亿,预计增幅在8000-12000亿元左右,对应全年规模介于2.95-3.35万亿左右。
猜想三:减税降费以翘尾影响为主。财政部预计今年减税降费规模将超预期达到2.3万亿,减税降费稳增长、稳预期,但鉴于其对财政收支不平衡形成的巨大压力,预计2020年减税降费以翘尾影响为主,新增减税降费规模有限且以结构性政策为主。
猜想四:税改的推进主要围绕“落实税收法定原则”展开。2020年为落实“税收法定”原则的最后一年,关税、消费税等7大税种立法进程有望明显提速,房地产税立法进程也有望取得突破。
猜想五:名义GDP企稳回升难以支撑税收收入显著修复。实际GDP增长与PPI才是驱动税收增长的根本,2020年食品涨价驱动的名义GDP企稳回升难以支撑税收收入的内生增长,税收收入增速弱势修复主要在于低基数的影响。
猜想六:地方政府对非税和土地财政诉求仍强。今年前10个月非税贡献了财政收入增长的90%。考虑到2019年减税降费仍有翘尾影响,叠加实际GDP+PPI稳中趋降,预计2020年非税和土地出让收入仍有望保持韧性。
猜想七:专项债到期偿还压力开始显现。2015-2017年发行的新增专项债到期量开始增加,粗略估计2020年到期量开始破千亿,除了部分项目期限与专项债期限不匹配的可以通过借新还旧周转以外,其余到期专项债需要通过项目收益和专项收入进行偿还。区域上,2020年到期规模较高的集中在新增限额分配较多的广东、江苏、上海、湖北、河南、安徽、四川等。
猜想八:专项债将拉动基建投资增速5个百分点左右。专项债扩规模、作资本金、降低基建项目资本金比例、提前批专项债不得投向地产和土储,今年多项措施落地意在扩大专项债的基建杠杆。中性假设(2020年新增专项债3万亿+提前批1万亿投向基建+正常批投向基建占比在20%左右+作资本金的专项债占比为10%左右+平均资本金比例50%-70%)下,专项债对基建投资的拉动将达到4.5%-5.5%左右。
猜想九:专项债对社融节奏的扰动将呈现“U”型走势。若2020年专项债规模在3万亿左右,对社融存量同比增速的拉动将达到0.3个百分点。节奏上,提前批1万亿专项债预计将绝大部分在一季度发行完毕,2020年3月份下达的剩余额度从5月份才能开始使用,6-8月为发行高峰,预计专项债对社融节奏的扰动呈现“U”型走势,同时增量高峰主要在年中(6-9月)而非今年的一季度。
猜想十:财政稳增长由“收入端”向“支出端”切换。财政稳增长思路将由2019年的收入端(大规模减税降费)向支出端倾斜,尤其体现在专项债助力基建投资回升。








专项债增量或更多向基建倾斜。从结构来看,以往投向棚改、土储和基建三部分占比均在1/3左右(图表9)。由于国常会要求今年提前下达的1万亿专项债不能投向土储和房地产相关项目,乐观情形下,假定扣除提前批后余下的专项债投向结构保持稳定,即意味着专项债增量部分全部流入基建,而房地产相关的土储和棚改专项债规模基本持平今年的水平。但更可能的情形是,由于满足专项债收益要求的基建项目不足,或致明年3月份下达的余下专项债投向基建的占比会低于30%。






6、 地方政府对非税和土地财政诉求仍强
预计2020年非税收入在高基数下仍有望保持韧性。今年前10个月财政收入增长了3.8%,而其中90%由非税收入的增长贡献(图表15),非税同比增速达到27.1%。从过往来看,税收增速和非税呈现非常明显的剪刀差走势,即当税收增速下行时,地方政府倾向于通过非税收入的征收来弥补收支缺口。尽管2020年由于基数的因素,税收和非税收入增速裂口将显著收窄、修复,但考虑到税收收入的修复缺乏内生支撑,在财政收支压力之下,地方政府对非税收入(地方金融国企利润上缴等)诉求仍然较强。


2020年土地出让收入与地方本级收入的比重仍有望在高位运行。地方政府土地出让收入近年来持续达到地方本级财政收入(不含转移支付和税收返还)的40%以上,今年前10个月已经接近60%。
7、专项债到期偿还压力开始显现
2015年实施新预算法后的新增专项债借新还旧有约束。我们在此前的专题报告《【方正宏观】一文读懂地方债运行机制 ——“财政稳增长”之分析框架系列一(下)》中对专项债的借新还旧作了明确:2015年实施新预算法后的新增专项债借新还旧仅限于临时周转(项目期限和专项债期限不匹配时),否则要以项目收益和政府性基金对应的专项收入进行偿还(图表17)。




8、 专项债将拉动基建投资增速5个百分点左右
今年基建投资实际增长为零,低位回升主要靠中央发力。扣除价格后,今年大口径基建同比在零附近,小口径基建增速也不到1%(图表21),明显弱于市场的预期。究其原因,主要在于基建发力的主力--地方政府受到债务管控的约束(体现在以地方主导的、历次逆周期基建发力期间大幅回升的水利、环境和公共设施管理业在今年并未出现明显改善);今年基建投资的弱势回升主要靠中央发力(体现在中央主导的交通运输和电热燃水投资回升明显)(图表22)。


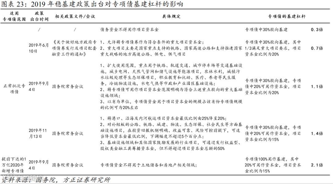
稳基建措施频出着力点在专项债,明显扩大专项债的基建杠杆。从允许专项债作项目资本金,到扩大使用范围,降低项目资本金比例等,今年多项措施出台,从专项债着力助力稳基建。理论上,专项债基建杠杆(发行一单位专项债产生的基建投资)可以从原来的0.3倍扩大的1.4倍左右,提前下达的2020年1万亿专项债不可用作土储和房地产,这种情况下专项债的基建杠杆理论上甚至可以扩大到2.1倍(图表23)。


中性情形下,专项债能够撬动的基建投资介于1.53-1.70万亿之间,2019年专项债投向基建规模在7000亿元左右;2017年大口径基建投资17.3万亿,按照2018年1.79%和2019年3.2%的增速粗略估算,2019年大口径基建投资规模为18.2万亿;2020年专项债对基建投资的拉动在4.5%-5.5%左右。

9、专项债对社融节奏的扰动将呈现“U”型走势
2019年专项债对社融扰动节奏为前高后低。2019年专项债对社融存量同比的拉动较去年提高了0.1个百分点。节奏上,由于2018年底提前下达了2019年专项债额度8100亿元,今年一季度实际发行了专项债6661亿元,意味着今年专项债的增量部分几乎绝大部分体现在一季度,也是一季度天量社融的原因之一。



10、财政稳增长由“收入端”向“支出端”切换
2019年财政稳增长着力于“收入端”。2019年大规模减税降费是积极财政的主要体现,并对经济稳增长产生作用(图表29),但也由于其对地方财政收支带来的巨大压力,而使得继续实施大规模减税降费的持续性较弱。

2020年财政稳增长向“支出端”切换。2020年中央经济工作会议不再强调实施“更大规模的减税降费”,而是强调“大力优化财政支出结构”,而财政支出稳增长的重点主要体现在基建投资上。
风险提示:
外部形势变化超预期、内部政策调整超预期、地方政府对政策反映超预期

券商中国是证券市场权威媒体《证券时报》旗下新媒体,券商中国对该平台所刊载的原创内容享有著作权,未经授权禁止转载,否则将追究相应法律责任。



