

作者:长平
来源:证券时报网 ID:wwwstcncom
2019年度送转拉开帷幕。
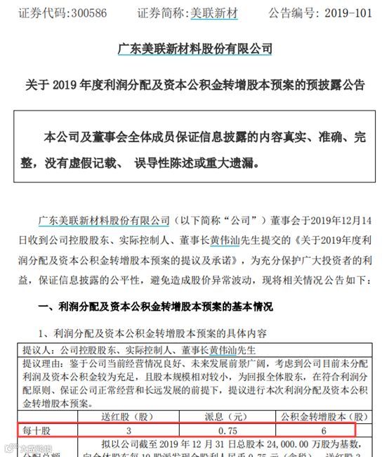
美联新材15日晚间公告显示,公司控股股东提议10转6送3派0.75元,成为2019年度第一家提议送转的公司。
不过,令人注意的是,在大比例送转的背后,公司多位重要股东近期有合计占到公司总股本近七成的股份解禁。
美联新材(300586.SZ)15日晚间公告称,董事会于2019年12月14日收到公司控股股东、实际控制人、董事长黄伟汕提交的《关于2019年度利润分配及资本公积金转增股本预案的提议及承诺》,拟以公司截至2019年12月31日总股本2.4亿股为基数,向全体股东每10股派发现金股利人民币0.75元(含税),送红股3股(含税),同时以资本公积金向全体股东每10股转增6股。

公告称,鉴于公司当前经营情况良好、未来发展前景广阔,考虑到公司目前未分配利润及资本公积金较为充足,且股本规模相对较小,为回报全体股东,在符合利润分配原则、保证公司正常经营和长远发展的前提下,提议进行本次利润分配及资本公积金转增股本预案。
值得注意的是,下个月,公司多位重要股东将有大量股份解禁。
公告显示,这部分股份解禁日期均为2020年1月4日,合计解禁约1.66亿股,占公司总股本的69.33%,接近七成。其中提出送转提议的控股股东黄伟汕即将解禁的股份最多,有9370万股,占公司总股本的39.04%。
公告也注明,限售期满后,黄伟汕和张朝益,在任职期间每年转让股份不超过其所持股份总数的25%。

在此之前,公司董事兼高管段文勇就准备减持。今年11月下旬,公司披露了段文勇的减持计划,其拟于公告之日起15个交易日后的6个月内,减持不超过(含)82万股,即不超过公司股本总数的0.3417%。截至当时,段文勇持有公司股份187.5万股,占公司总股本比例0.7813%。但截至目前,段文勇暂未减持公司股份。
资料显示,美联新材是一家位于广东汕头的A股上市公司,公司主营白色母粒、黑色母粒、彩色母粒、功能母粒及功能新材料,产品应用于食品包装、医用包装、个人护理材料、塑料管材、工程塑料、塑料家居用品、电线电缆、家用电器、日用轻工、汽车、农业等多个领域。
公司2017年1月上市。2017年度,公司曾进行过一次高送转,2017年度利润分配方案为10转15股派5元,当前总股本为2.4亿股。Wind数据显示,这一总股本数量在创业板公司处于约500名的位置,为中等偏下的水平。
从公司披露的财务数据上看,公司上市后营收和利润增长率并不算快,但今年有所提速。2017年和2018年归母净利润同比增长率分别为15.33%和15.99%,今年前三季度为97.19%。今年前三季度营收也同比大幅增长117.92%。

对于送转股,尤其是高送转,A股市场上市公司一直比较热衷,以往甚至出现过一些没有条件,创造条件也想强推高送转的案例。
对于其中的原因和影响,机构之前也做过很多研究。
民生证券此前的研究观点认为,高送转的公司有更高的每股收益、每股未分配利润和资本公积金,较高的每股净资产是高送转的基础。此外,高送转公司有更高的净资产收益率和营业收入、净利润增长率,更小的总市值和更高的市净率。该机构指出,高送转公司的股价显著高于其他公司,将股价调整至合理水平以保持股票流动性为高送转的动机之一。
但是,高送转不是未来盈利预期好的信号,且高送转带来的超额收益率仅在除权前存在。
2018年,为遏制高送转中爆炒现象,交易所对高送转的标准进行明确界定,不符合条件的公司不能进行高送转。
此后,天风证券研究指出,2018年符合官方定义的高送转数量急剧下降,“低”送转比例上升,2018年满足官方高送转条件仅3只。
此外,由于面值退市规定的存在,盲目大比例送转还是部分面值退市公司最终走向退市的重要原因之一,这种情况已有先例。
比如A股首只面值退市股中弘退,就给热衷高送转游戏的公司敲响了警钟。该公司自2010年借壳上市后进行了4次送转,成为自食大比例送转“恶果”的典型。
事实上,监管层近年对高送转的监管从未放松,比如去年正元智慧、正业科技均因推出年报高送转预案,次日便收到深交所关注函。
PS:美联新材目前股价为13.82元,按照此番提议的送转比例计算,除权除息价为7.23元,将较目前股价大幅降低。

券商中国是证券市场权威媒体《证券时报》旗下新媒体,券商中国对该平台所刊载的原创内容享有著作权,未经授权禁止转载,否则将追究相应法律责任。



